ОБЩИЕ СВЕДЕНИЯ О МУЛЬТИВИБРАТОРАХ КАК РЕЛАКСАЦИОННЫХ ГЕНЕРАТОРАХ
Мультивибратор относится к релаксационным генераторам. Релаксационный генератор является источником колебаний, форма которых отличается от синусоидальной. Релаксационные колебания бывают прямоугольные, пилообразные и т. д. Генераторы релаксационных колебаний используют для формирования одиночных импульсов и импульсных последовательностей, деления частоты, в качестве запускающих элементов, источников синхронизирующего сигнала и т. д.
Колебательный процесс в релаксационном генераторе состоит в поочередном накоплении энергии от источника питания накопителем и выделении ее в виде тепла в резисторах схемы. Накопитель переключается с процесса накопления на выделение энергии с помощью коммутирующего устройства при достижении определенного уровня энергии. Управление коммутирующим устройством производится по цепи обратной связи. Таким образом, релаксационный генератор обязательно содержит источник энергии, накопитель, коммутирующее устройство и цепь обратной связи. В качестве коммутирующего устройства обычно используют транзистор, работающий в ключевом режиме.
|
|
|
Релаксационный генератор может работать в одном из следующих режимов: ждущем, автоколебательном, синхронизации и деления частоты.
В ждущем режиме генератор имеет состояние устойчивого и квазиустойчивого равновесия. Квазиустойчивым равновесием называют такое состояние генератора, при котором он, будучи выведенным из состояния равновесия, через некоторое время возвращается к этому состоянию благодаря внутренним процессам. Переход из устойчивого равновесия в квазиустойчивое происходит под действием запускающих импульсов, а обратно генератор возвращается самопроизвольно через время, зависящее от параметров генератора.
В автоколебательном режиме состояния устойчивого равновесия нет, а существует два состояния квазиустойчивого равновесия. В процессе работы генератор переходит из одного квазиустойчивого состояния в другое. Период колебаний определяется параметрами генератора.
В режиме синхронизации на релаксационный генератор действует внешнее синхронизирующее напряжение. Генератор имеет также два квазиустойчивых состояния, однако период колебаний определяется синхронизирующим сигналом.
Среди большого числа разнообразных релаксационных генераторов можно выделить два типа в зависимости от способа организации обратной связи: мультивибраторы и блокинг-генераторы. Подобные генераторы широко применяются в импульсной технике. Мультивибратор представляет собой двухкаскадное устройство, обратная связь в котором образуется соединением выхода одного каскада со входом другого и, наоборот, с помощью конденсаторов. Блокинг-генератор — это устройство, обратная связь с выхода на вход которого осуществляется через импульсный трансформатор. Обратная связь в этих устройствах положительная.
|
|
|
ЖДУЩИЙ МУЛЬТИВИБРАТОР
Схема и принцип действия. Ждущий мультивибратор (иногда его называют одновибратором) предназначен для формирования одиночных импульсов заданной длительности. Форма импульсов близка к прямоугольной. Формирование импульса на выходе одновибратора происходит только после подачи на вход запускающего сигнала. До подачи запускающего сигнала мультивибратор находится в устойчивом состоянии, т. е. как бы ждет запуска, поэтому такой режим называют ждущим.
После подачи запускающего сигнала осуществляется переход в следующее состояние, называемое квазиустойчивым, так как в нем мультивибратор долго находиться не может, и через некоторое время самостоятельно возвращается к устойчивому состоянию.
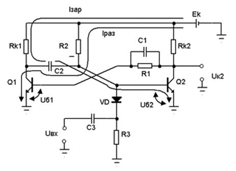
Принципиальная схема одновибратора с коллекторно-базовыми связями приведена на рис. 7,а.
![]() |
Рис. 7-а.
Схема содержит два каскада. Один из них, собранный на транзисторе VT1, представляет собой транзисторный ключ с форсирующей емкостью; R1 и C1 — элементы базовой, а Rк1 — коллекторной цепи этого каскада. Второй каскад, собранный на транзисторе VT2, служит усилителем с резистивно-емкостной (R2,C2) связью. Вход (базовая цепь) каждого из каскадов подключен к выходу (к коллектору) другого каскада. Такое включение каскадов в мультивибраторе создает петлю положительной обратной связи.
На базу транзистора VT2 через резистор R2 подается напряжение от источника Ек — положительной полярности. Выходной сигнал снимается с коллектора транзистора VT2. Элементы Сз, Rз, представляющие собой укорачивающую цепочку, совместно с диодом VD образуют цепь запуска.
Работа мультивибратора в ждущем режиме может быть разделена на три этапа: исходное состояние, рабочий период и период восстановления. Процессы, происходящие в мультивибраторе, иллюстрируют диаграммы на рис. 7,б.
Рис. 7-б.
Рис. 7-б.
Исходное устойчивое состояние. Транзистор VT2 открыт, a VT1 закрыт. Транзистор VT2, удерживается в открытом состоянии током IБ 2, создаваемым источником Ек и втекающим в базу транзистора VT2 через резистор R2. Этот ток равен: IБ2 = (Ек— UБЭ НАС 2) / R2. Сопротивление R2 выбрано таким, чтобы ток базы транзистора VT2 был больше тока базы на границе насыщения. Поэтому транзистор VT2 насыщен. Напряжение на его коллекторе UК2 имеет небольшое остаточное значение.
При открытом и насыщенном транзисторе VT2 транзистор VT1 будет закрыт, если напряжение на его базе UБ 2 меньше порога открывания Un, т. е. UБ 2 < Un.
Напряжение UБ 1, приложенное к базе VT1 складывается из остаточного напряжения UКЭнас2 на коллекторе насыщенного транзистора VT2 и падения напряжения на R1 от тока / КБ0 транзистора VT1. Напряжение определяют алгебраическим суммированием напряжений на элементах при обходе замкнутого контура от базы транзистора VT1 к его эмиттеру. Таким образом, VT1 закрыт, если выполняется условие:
UБ1 < UП.
Это условие обеспечивают, подбирая параметры схемы ждущего мультивибратора.
Напряжение на коллекторе закрытого транзистора VT1 близко к ЕК. Конденсатор С2 заряжен до напряжения UC2 ≈ ЕК - UБЭ НАС 2 (это напряжение определяется суммированием напряжений между коллектором и эмиттером и эмиттером и базой V Т2, т. е. на элементах внешнего по отношению к конденсатору контура при обходе его в направлении от левой обкладки к правой). Конденсатор C1 практически разряжен.
Запуск и опрокидывание. В момент t1 на базу VT2 поступает импульс тока, формируемый цепью запуска. Под действием этого импульса транзистор VT2 закрывается, напряжение UК 2 на его коллекторе нарастает до значения, близкого к Ек. Поскольку это напряжение существенно превышает порог открывания Un транзистора VT1, последний открывается и входит в насыщение, что обеспечивается соответствующим выбором сопротивления R1. Таким образом, под действием импульса запуска VT1 открылся, а VT2 закрылся, т. е. произошло опрокидывание ждущего мультивибратора.
|
|
|
Короткие импульсы, необходимые для запуска, либо подаются на вход ждущего мультивибратора непосредственно от источника запускающих сигналов либо формируются с помощью цепи запуска из перепадов напряжения, подаваемого на вход устройства. Принцип действия цепи поясняют временные диаграммы, представленные на рис. 7,б.
Конденсатор С3 заряжается под действием высокого напряжения, подаваемого на вход в момент t=0. Поскольку диод VD в это время закрыт, положительный импульс, сформированный цепью R3, С3 в базу транзистора VT2 не проходит, а замыкается через резистор R3. В момент t=t1, когда на входе действует отрицательный перепад напряжения, конденсатор С3 разряжается через открытый диод VD и входную цепь транзистора VT2, так как сопротивление резистора R3 выбирается много больше суммы сопротивлений открытого диода и входного сопротивления открытого транзистора. При этом образуется импульс обратного базового тока, обеспечивающий быстрое закрывание VT2. Дальнейший временной ход процессов в устройстве поясняют диаграммы, приведенные также на рис. 7,б. Итак, в момент t1 под действием входного токового импульса транзистор VT2 закрывается.
Квазиустойчивое состояние. После отпирания VT1 в момент t1 к эмиттерному переходу VT2 прикладывается обратное напряжение UБ 2 = UКЭ НАС 1 – UС2 (напряжение между базой и эмиттером транзистора VT2 определяется суммированием напряжений вдоль внешнего по отношению к VT2 контура при обходе его от базы к эмиттеру).
Остаточное напряжение UКЭ НАС 1 на коллекторе насыщенного транзистора мало по сравнению с UС2, поэтому, пренебрегая им, считают, что все напряжение UС2 через открытый транзистор VT1 прикладывается к базе VT2, т. е. UБ 2 = - UС2. Это напряжение удерживает транзистор VT2 в закрытом состоянии и после окончания импульса запуска. Ждущий мультивибратор в течение этого времени находится в квазиустойчивом состоянии.
|
|
|
В этом состоянии конденсатор С2 перезаряжается частью коллекторного тока транзистора VT1, протекающего по цепи: конденсатор С2, резистор R2, источник Ек. В процессе перезаряда напряжение на конденсаторе изменяется от значения UС2 = - EK, стремясь к величине UС2 = EK. В соответствии с изменением напряжения на конденсаторе меняется и напряжение UБ 2 на базе транзистора VT2. В момент времени t=t2 напряжение на перезаряжающемся конденсаторе С2 достигает порогового значения. Так как это напряжение приложено к базе VT2, то транзистор VT2 открывается и на его коллекторе вновь устанавливается низкое напряжение UКЭ НАС 2. Вследствие этого транзистор VT1 закрывается. Конденсатор C1 ускоряет процессы открывания и закрывания транзистора VT1 так же, как это происходит в транзисторном ключе с форсирующей емкостью. Таким образом, в момент t2 происходит обратное опрокидывание ждущего мультивибратора, и устройство возвращается в устойчивое состояние. На выходе (на коллекторе VT2) возникает импульс, длительность которого равна времени пребывания ждущего мультивибратора в квазиустойчивом состоянии, которое определяется временем перезаряда конденсатора С2 от напряжения Ек - UБЭ НАС 2 до напряжения UП.
Восстановление. После возвращения в момент t2 устройства в устойчивое состояние начинается процесс восстановления, в ходе которого устанавливаются напряжения, соответствующие исходному состоянию. Часть базового тока транзистора VT2, замыкаясь по цепи конденсатор С2, резистор Rк1 источник Ек, заряжает конденсатор С2. По мере роста напряжения UС2 уменьшаются зарядный ток, падение напряжения на резисторе Rк1 и напряжение UК1 приближается к установившемуся значению Ек.
Следующий запуск устройства можно производить после того, как UК 1 = UС 2 приблизится к Ек с высокой точностью. В противном случае, если UС 2 окажется к моменту запуска существенно меньше Ек, то напряжение на базе транзистора VT2 будет снижаться с меньшего значения и, следовательно, раньше достигает нуля, раньше откроется транзистор, так как уменьшится длительность импульса tИ.
Проведенный анализ процессов, происходящих в ждущем мультивибраторе, позволяет сделать вывод о том, что он имеет все необходимые элементы релаксационного генератора: конденсатор С2 выполняет роль накопителя энергии, которая рассеивается затем в результате разряда конденсатора; транзистор VT1, управляемый по цепи обратной связи, переключает С2 с заряда на разряд, т. е. служит коммутатором.
Длительность формируемого импульса равна времени, в течение которого напряжение на базе закрытого транзистора VT2 изменяется от исходного значения Eк в момент t1 до значения Un в момент t2 вследствие перезаряда конденсатора С2. Для инженерных расчетов принимают, что длительность выходного импульса равна:
tИ ≈ 0,7* R2* C2
Температурная нестабильность длительности импульса определяется в основном температурной нестабильностью входной характеристики транзистора и зависимостью / КЭ0 от температуры.
При увеличении температуры входная характеристика кремниевого транзистора смещается влево примерно на 2 мВ/ t °С. Это ведет к уменьшению Un, а значит, и длительности импульса. С другой стороны, ток / КБ0 составляет часть разрядного тока конденсатора. С ростом температуры этот ток растет, что ведет к увеличению разрядного тока конденсатора. При этом напряжение на базе VT2 увеличивается с большей скоростью и раньше достигает Un. В результате длительность импульса также уменьшается. Поскольку основная составляющая тока разряда конденсатора замыкается через резистор R2, то с уменьшением сопротивления уменьшается доля тока / КБ0 в общем разрядном токе, в этом случае влияние нестабильности тока / КБ0 на длительность импульса будет меньше.
Время восстановления обусловлено процессом заряда конденсатора С2, который начинается вслед за обратным опрокидыванием. Заряд конденсатора осуществляется током от источника Ек, протекающим через резистор RК1, и происходит по экспоненциальному закону с постоянной времени раной RК1 * С2. По такому же закону изменяется напряжение на коллекторе первого транзистора от начального значения UКЭ НАС до значения, близкого к Ек.
Следующий запуск можно производить после того, как UС2 приблизится к установившемуся значению Ек - UБЭ НАС 2 с высокой точностью. В противном случае напряжение на базе транзистора VT2 будет нарастать с меньшего значения и, следовательно, раньше достигнет значения Un и откроется раньше VT2, т. е. уменьшится длительность tИ формируемого импульса. Время восстановления принимают равным значению:
tВОСС = (4…5) * RК1 * С2.
Период следования импульсов запуска ждущего мультивибратора должен удовлетворять условию
TЗАП ≥ tИ + tВОСС.
Амплитуда выходного импульса равна разности уровней напряжения на коллекторе транзистора VT2 в закрытом и открытом состоянии. Когда транзистор VT2 открыт, UК 2 = UК 2 НАС. В закрытом состоянии через R2 протекает ток базы насыщенного транзистора. Тогда в отсутствие нагрузки амплитуда выходного импульса:
UM ≈ Ек.







