Технические данные
Цифровая система коммутации Alcatel 1000S12
3.1.1 Коммутационная система Alcatel 1000S12может использоваться на всех уровнях иерархии телефонных сетей. Система предоставляет основные и дополнительные услуги для стационарных, мобильных и ISDN-абонентов, позволяет подключать различные типы учрежденческих АТС. Система Alcatel 1000S12может выполнять функции узлов интеллектуальной сети, поддерживает системы сигнализации по выделенным сигнальным каналам (CAS) и по каналам ОКС№7 (CCS). Межстанционная связь осуществляется по стандартным ИКМ-трактам. Оборудование S-12 позволяет организовывать на сети центр технической эксплуатации ЦТЭ и центр тарификации (биллинг-центр).
Особенностью системы Alcatel 1000S12 является использование унифицированных версий программного обеспечения на оборудовании разного типа. В настоящее время в России происходит переход от версии программного обеспечения EC 7.1RUS к версии WR.1A (Word Release).
3.1.2 Можно выделить следующие основные виды конфигурации системы:
1) местные станции
|
|
|
· малые станции от 16 до 5376 номеров,
· средние/большие станции от 4 тыс. до 200 тыс. номеров,
· выносные абонентские блоки емкостью до 488 линий и выносные коммутаторы доступа до 1024 линий,
· станции удаленного радиодоступа от 250 до 320 абонентов;
2) центры коммутации сотовой сети подвижной связи. MSC;
3) междугородные/международные станции до 60 тыс. соединительных линий (трактов).
На базе системы могут быть реализованы оконечные и транзитные пункты сети сигнализации ОКС№7 (SP и STP).
3.1.3 Система Alcatel 1000S12 обрабатывает в ЧНН более 2млн. вызовов, пропускная способность более 35000 Эрл. Система имеет модульное построение с полностью распределенным управлением (обслуживание вызова за счет распределенного управления и распределенной памяти).Электропитание минус 48В и минус 60В постоянного тока.
Языки программирования CHILL и Ассемблер.
3.2.1 Все типы конфигураций станции используют базовую архитектуру Alcatel 1000S12 (рисунок 3.1).

Модули доступа:
ASM – аналоговый абонентский модуль
ISM – модуль ISDN-абонентов
MSM – смешанный модуль для подключения аналоговых и цифровых абонентских линий
DTM – модуль цифровых трактов
Групповое оборудование:
DSN – цифровое коммутационное поле (ЦКП)
Служебные модули:
IPTM – интегрированный модуль трактов с коммутацией пакетов нормального трафика, поддерживает до 4-х звеньев сигнализации со скоростью передачи 64 кбит/с
НССМ – модуль ОКС№7 высокой производительности, может обслуживать до 8-ми каналов ОКС со скоростью передачи 2048 кбит/с
SCM – модуль служебных комплектов
СТМ – модуль тактовых и тональных сигналов
TTM – модуль тестирования трактов
DIAM – модуль динамического интегрированного автоответчика
|
|
|
Модули управления:
ТСЕ – терминальный элемент управления (ТЭУ) или терминальное управляющее устройство (ТУУ)
ACE – дополнительный элемент управления (ДЭУ)
P&L – модули периферийных устройств (компьютерной периферии, монитора) и загрузки
Рисунок 3.1– Базовая архитектура ЦСК ALCATEL1000S12
Основой станции является цифровое коммутационное поле DSN, в которое включаются различные терминальные модули. DSN обеспечивает концепцию распределенного управления, т.к. используется не только для передачи пользовательских данных, но и для организации межпроцессорной связи терминальных элементов управления.
Терминальные модули имеют одинаковую структуру (рисунок 3.2) и различаются схемой терминального комплекта и программным обеспечением микропроцессора.

Рисунок 3.2– Структура терминального модуля ALCATEL1000S12
Терминальный элемент управления (ТСЕ) содержит логику управления и память для терминальных комплектов. В зависимости от требований к пропускной способности модуля в состав ТСЕ входит процессор Intel 80286, 80386 или 80486. дополнительные вычислительные возможности обеспечиваются дополнительными элементами управления АСЕ, доступными через DSN.
Терминальные модули ALCATEL1000S12 можно разделить на четыре группы:
Модули доступа:
ASM – аналоговый абонентский модуль, обеспечивает подключение аналоговых абонентских линий. В каждый модуль включается до 128 абонентских линий. Модуль выполняет функции BORSCHT, индивидуальные для каждого абонентского комплекта, и групповые функции: сканирование абонентских линий, концентрацию нагрузки;
IRIM – модуль интерфейса для вынесенного абонентского блока, который поддерживает два интерфейса 2,048 Мбит/с (потоки Е1) к одному выносному блоку ISDN (IRSU);
ISM – модуль ISDN-абонентов, который предназначен для обслуживания максимум 64 базовых доступов BRA (2В+D). Абонент может подключить до 8 терминалов, таких как телефон, факс ПК и т. д.;
DTM – модуль цифровых трактов, в который включается один тракт ИКМ. Также модуль может обрабатывать сигнализацию по выделенному сигнальному каналу (CAS);
MSM – модуль для смешанного подключения аналоговых и цифровых абонентских линий.
Групповое оборудование:
DSN – цифровое коммутационное поле (ЦКП), состоит из нескольких ступеней искания (звеньев) и плоскостей. Максимальный вариант комплектации предусматривает наличие четырех пространственно-временных звеньев и четырех плоскостей. Выбор комплектации поля зависит от емкости станции и величины нагрузки: нагрузка влияет на число плоскостей, а емкость – на число звеньев. Коммутационное поле выполняет команды процессоров для установления соединения между абонентскими и соединительными линиями, для передачи речи и данных, и для передачи сообщений между процессорами.
Служебные модули:
SCM – модуль служебных комплектов, обрабатывает сигналы многочастотной сигнализации кода «2» из «6» и адресные сигналы кода DTMF от телефонных аппаратов с тональным набором;
IPTM – интегрированный модуль трактов с коммутацией пакетов нормального трафика, поддерживает до 4-х звеньев сигнализации со скоростью передачи 64 кбит/с;
НССМ – модуль ОКС№7 высокой производительности, может обслуживать до 8-ми каналов ОКС со скоростью передачи 2048 кбит/с;
СТМ – модуль тактовых и тональных сигналов, управляет подсистемой синхронизации станции, генерирует тональные сигналы для абонентов и сигналы службы времени. Генерируемая частота синхронизации 8,192 МГц. Для надежности используются два модуля;
TTM – модуль тестирования трактов, используется для тестирования качества сигнализации, коммутации и передачи в исходящих направлениях;
DIAM – модуль динамического интегрированного автоответчика, поддерживает следующие категории речевых сообщений: двуязычные сообщения (русский, английский язык), говорящие часы на фоне музыки и без музыки, сообщения дополнительных услуг (срочный вызов, побудка), длинные сообщения (погода, новости), заказные сообщения.
|
|
|
Модули управления:
ТСЕ – терминальный элемент управления (ТЭУ) или терминальное управляющее устройство (ТУУ), осуществляет управление терминальным модулем, содержит логику управления и память (рисунок 3.2).
ACE – дополнительный элемент управления (ДЭУ), обеспечивает дополнительную вычислительную мощность для выполнения ряда функций: анализ префикса, централизованное хранение данных, выбор тракта и т. д.
P&L – модули периферийных устройств (компьютерной периферии, монитора) и загрузки, содержат копию системного программного обеспечения и системных данных. Для создания копии может использоваться накопитель на магнитной ленте или оптический диск. Для организации связи «человек-машина» используется персональный компьютер и принтер. Максимально возможно 10 подключений.
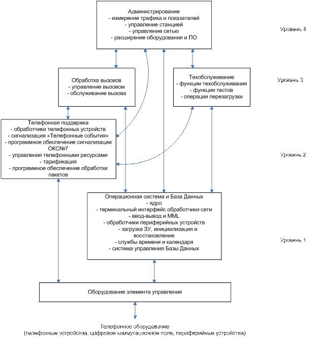
3.2.2 В программном обеспечении (ПО) можно выделить две системы программ:
· операционная система с базой данных,
К прикладным программам относятся:
· ПО телефонной поддержки, обеспечивает функции низкого уровня по обработке телефонной сигнализации и управлению телефонным оборудованием;
· ПО обработки вызовов, координирует последовательность выполнения задач по обслуживанию вызовов;
· административное ПО, реализует функции эксплуатационного обслуживания по запросам персонала станции (внесение изменений в полупостоянные данные, сбор статистических данных по нагрузке, качественным характеристикам и т.д.);
· ПО технического обслуживания, обеспечивает местное и централизованное техническое обслуживание (оперативный, периодический и заявочный контроль состояния оборудования, диагностику, локализацию неисправностей) и восстановление работоспособности системы после аварии.
Программные средства операционной системы и базы данных обеспечивают базовые механизмы управления распределенной обработкой и хранением данных. Дополнительно ПО операционной системы связано с программным обеспечением технического обслуживания для загрузки и восстановления микропроцессоров и включает в себя программное обеспечение общего ввода-вывода и связи «человек-машина».
|
|
|
Программное обеспечение системы Alcatel 1000S12 имеет иерархическую структуру, включающую в себя четыре уровня (рисунок 3.3).
MML (Man Machine Language) – язык диалога «человек-машина»
Рисунок 3.3 – Структура программного обеспечения
Все программное обеспечение, включая станционную базу данных, распределено по терминальным элементам управления модулей системы (рисунок 3.4).
ТСЕ – терминальный элемент управления обслуживания
АСЕ – дополнительные элементы управления
Адм – административные программы
ТО – программы технического обслуживания ОВ – программы обработки вызова
ТП – программы телефонной поддержки ОС – операционная система
Рисунок 3.4 – Распределение программного обеспечения в типовой ЦСК S12