В условиях рыночных отношений предприятие является основным звеном всей экономики, поскольку именно на этом уровне создается нужная обществу продукция, оказываются необходимые услуги.
Предприятие – это самостоятельный хозяйствующий субъект, созданный для производства продукции, выполнения работ и оказания услуг в целях удовлетворения общественных потребностей и получения прибыли.
Предприятие – самостоятельный, организационно-обособленный хозяйствующий субъект с правами юридического лица, который производит и сбывает товары, выполняет работы, оказывает услуги.
Предприятие – это самостоятельный, организационно обособленный хозяйствующий субъект, который производит и реализует продукцию, выполняет работы промышленного характера или предоставляет платные услуги.
В современных условиях предприятие является основным звеном рыночной экономики, поскольку именно на этом уровне создаются нужные обществу товары, оказываются необходимые услуги. Предприятие как юридическое лицо имеет право заниматься любой хозяйственной деятельностью, не запрещенной законодательством и отвечающей целям создания предприятия, предусмотренным в уставе предприятия. Предприятие имеет самостоятельный баланс, расчетный и иные счета в банках, печать со своим наименованием.
|
|
|
Характеристика форм предприятий:
- наличие хотя бы одного сотрудника;
- наличие хотя бы одной общей цели, направленной на удовлетворение потребностей и интересов человека или общества;
- получение прибавочного продукта в разных формах (материалы, услуги, информация, духовная пища);
- преобразование ресурсов в ходе деятельности (финансы, сырье, оборудование, знания, информация).
Предприятие – обособленная специализированная единица, основным признаком которой является профессионально организованный трудовой коллектив, способный с помощью имеющихся в его распоряжении средств производства изготовить нужные потребителю товары (выполнить работы, оказать услуги) соответствующего значения, профиля и ассортимента. Производственное предприятие также называют производством.
Переход к рынку влечет за собой коренные изменения в формах хозяйствования, отношениях между собственниками, организаторами производства и наемными работниками. Предприятие предоставляет рабочие места, выплачивает заработную плату. Путем выплаты налогов оно участвует в реализации государственных программ, развитии экономики страны. Это означает, что в условиях рыночных отношений предприятие есть самоорганизующийся и самовоспроизводящийся социально-производственный организм, автономный центр производственных, хозяйственных и социальных решений.
|
|
|
Из этого следует, что предприятия – это обособленные экономические структуры. Их обособленность обусловливается товарным характером общественного производства.
В силу обособленности предприятия самостоятельны:
- в производственной деятельности (что и сколько производить, как производить);
- в коммерческой деятельности (что и сколько продавать, покупать, распределять);
- в распределении производственного продукта (что идет на собственные нужды, а сколько на обмен и накопление и т.д.).
Из вышеизложенного следует, что предприятия – это основное звено экономики. Эффективная работа предприятий – важнейшее условие успешного развития экономики страны.
Любое предприятие является юридическим лицом, имеет законченную систему учета и отчетности, самостоятельный бухгалтерский баланс, расчетный и другие счета, печать с собственным наименованием и товарный знак (марку).
Главной целью (миссией) создания и функционирования предприятия является получение максимально возможной прибыли за счет реализации потребителям производимой продукции (выполненных работ, оказанных услуг), на основе которой удовлетворяются социальные и экономические запросы трудового коллектива и владельцев средств производства.
Существуют, однако, важные фундаментальные различия, которые приводят к выделению двух существенных разновидностей организаций рис. 6.1.

Рисунок 6.1 – Виды предприятий
Неформальная организация – спонтанно возникающая группа людей, достаточно регулярно вступающих во взаимодействие друг с другом.
Формальная организация – организация, обладающая правом юридического лица, цели деятельности которой закреплены в учредительных документах, а функционирование – в нормативных актах, соглашениях и положениях, регламентирующих права и ответственность каждого из участников организации.
Формальные организации подразделяются на коммерческие и некоммерческие организации рис. 6.2.
Коммерческие организации – организации, деятельность которых направлена на систематическое получение прибыли от пользования имуществом, продажи товаров, выполнения работ или оказания услуг.

Рисунок 6.2 – Формальные предприятия
Некоммерческие организации – организации, не имеющие в качестве основной цели своей деятельности извлечение прибыли и не распределяющие полученную прибыль между участниками организации.
В современном обществе действует множество разнообразных организаций. Их взаимодействие определяет специфику общественной структуры, формирует социальный фон жизни современного человека. Организации определяют уровень развития современного общества.
Организации могут быть классифицированы по следующим признакам (рис. 6.3):
1 Организационно-правовая форма (ОПФ) (рис. 6.4);
- частная;
- государственная;
- муниципальная;
- общественная.
3 Целевое назначение:
- производство продукции;
- выполнение работ;
- оказание услуг.
4 Широта производственного профиля:
- специализированные;
- диверсифицированные.
5 Характер сочетания науки и производства;
- научные;
- производственные;
- научно-производственные.
6 Число стадий производства:
- одностадийные;
- многостадийные.
7 Расположение предприятия:
- на одной территории;
- на одной географической точке;
- на разных географических точках.

Рисунок 6.3 – Классификация предприятий по ряду признаков

Рисунок 6.4 – Классификация предприятий по организационно-правовым формам
Юридическое лицо – это организация, которая:
- имеет обособленное имущество в собственности, в хозяйственном ведении, в оперативном управлении;
- отвечает имуществом по своим обязательствам;
- может от своего имени приобретать имущественные и личные неимущественные права;
|
|
|
- может быть истцом и ответчиком в суде;
- имеет самостоятельный баланс или смету.
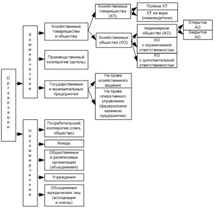
Классификация организаций по организационно-правовым формам:
Организационно-правовая форма – это форма объединения людей для осуществления их хозяйственной деятельности в рамках определенной структуры, имеющие законодательное закрепление этих форм.
1 Хозяйственные товарищества и общества:
1.1 Общество с полной ответственностью;
1.2 Общество с ограниченной ответственностью;
1.3 Общество с дополнительной ответственностью;
1.4 Акционерное общество: открытое и закрытое.
2 Производственный кооператив (артель).
3 Государственные и муниципальные предприятия.
1 Потребительский кооператив (союз, общество).
2 Фонды.
3 Общественные и религиозные организации (объединения).
4 Учреждения.
5 Объединения юридических лиц (ассоциации и союзы).
В дальнейшем под словом организация или предприятие подразумевается формальная коммерческая организация.
По принадлежности капитала и, соответственно, по контролю над предприятием выделяют национальные, иностранные и совместные (смешанные) предприятия.
Национальное предприятие – предприятие, капитал которого принадлежит предпринимателям своей страны. Национальная принадлежность определяется также местоположением и регистрацией основной компании.
Иностранное предприятие – предприятие, капитал которого принадлежит иностранным предпринимателям, полностью или в определенной части обеспечивающих их контроль.
Иностранные предприятия образуются либо путем создания акционерного общества, либо путем скупки контрольных пакетов акций местных фирм, ведущих к возникновению иностранного контроля. Последний способ получил в современных условиях наибольшее распространение, поскольку он позволяет использовать уже имеющийся аппарат, связи, клиентуру и знания рынка местными фирмами.
Смешанные предприятия – предприятия, капитал которых принадлежит предпринимателям двух или более стран. Регистрация смешанного предприятия осуществляется в стране одного из учредителей на основе действующего в ней законодательства, что определяет местонахождение его штаб- квартиры. Смешанные предприятия – это одна из разновидностей международного переплетения капиталов. Смешанные по капиталу предприятия называются совместными предприятиями в тех случаях, когда целью их создания является осуществление совместной предпринимательской деятельности. Формы смешанных по капиталу компаний весьма разнообразны. Чаще всего в форме смешанных компаний создаются международные объединения: картели, синдикаты, тресты, концерны.
|
|
|
Многонациональные предприятия – предприятия капитал которых принадлежит предпринимателям нескольких стран, именуют многонациональными. Многонациональные компании образуются путем слияния активов объединяющихся фирм разных стран и выпуска акций вновь созданной компании. Другими формами образования смешанных по капиталу компаний являются: обмен акциями между фирмами, сохраняющими юридическую самостоятельность; создание совместных компаний, акционерный капитал которых принадлежит учредителям на паритетных началах или распределяется в определенных соотношениях, установленных законодательством страны регистрации; приобретение иностранной компанией доли пакета акций национальной фирмы, не дающей ей права контроля.
В современных условиях крупнейшие промышленные фирмы делают упор на создание совместных производственных предприятий, а также предприятий для осуществления научно-технического сотрудничества, в том числе для совместного использования патентов и лицензий, а также реализации соглашений о кооперации и специализации производства. Особенно многочисленны совместные фирмы в новых и быстро растущих отраслях, требующих огромных единовременных вложений, – в нефтепереработке, нефтехимии, химической промышленности, производстве пластмасс, синтетического каучука, алюминия, в атомной энергетике. Совместные предприятия создаются и как временные объединения для выполнения крупных контрактов на строительство портов, плотин, трубопроводов, ирригационных и транспортных сооружений, электростанций, железных дорог и т.п.