Полная электрическая цепь обязательно содержит источник тока.
Внутри источника тока происходит разделение зарядов: на одном полюсе накапливается положительный заряд, на другом – отрицательный.
Силы, совершающие работу по разделению зарядов, называются сторонни е.
Электродвижущей силой источника (ЭДС) называется величина равная отношению работы сторонних сил Аст по перемещению заряда вдоль замкнутой цепи к величине этого заряда q.
ЭДС обозначается буквой
; измеряется в Вольтах.
Закон Ома для полной цепи: Сила тока в полной цепи прямо пропорциональна ЭДС источника тока и обратно пропорциональна сумме внешнего и внутреннего сопротивлений цепи. 
I – сила тока (А),

Механическое движение и его относительность. Системы отсчёта. Скорость и перемещение при прямолинейном равномерном движении
Механическим движением называется изменение положения тела в пространстве относительно других тел с течением времени.
Примеры: движение автомобиля, Земли вокруг Солнца, облаков на небе и др.
Механическое движение относительно: тело может покоиться относительно одних тел, и двигаться относительно других. Пример: водитель автобуса покоится относительно самого автобуса, но находится в движении вместе с автобусом относительно земли.
Для описания механического движения выбирают систему отсчёта.
Системой отсчёта называется тело отсчёта, связанная с ним система координат и прибор для измерения времени (напр. часы).
В механике часто телом отсчёта служит Земля, с которой связывают прямоугольную декартову систему координат (XYZ).
Линия, по которой движется тело, называется траекторией.
Прямолинейным называется движение, если траектория тела – прямая линия.
Длину траектории называют путем. Путь измеряется в метрах.
Перемещение – это вектор, соединяющий начальное положение тела с его конечным положением. Обозначается
, измеряется в метрах.
Скорость – это векторная величина, равная отношению перемещения за малый промежуток времени к величине этого промежутка. Обозначается
, измеряется в м/с.
Равномерным называется такое движение, при котором тело за любые равные промежутки времени проходит одинаковые пути. При этом скорость тела не меняется.
При этом движении перемещение и скорость вычисляются по формулам:
, 
Если тела за равные промежутки времени проходит неодинаковые пути, то движение будет неравномерным.
При таком движении скорость тела либо увеличивается, либо уменьшается.
Процесс изменения скорости тела характеризуется ускорением.
Ускорением называется физическая величина, равная отношению очень малого изменения вектора скорости?
к малому промежутку времени?t, за которое произошло это изменение:
.
Ускорение обозначается буквой
измеряется в м/с2.
Направление вектора
совпадает с направлением изменения скорости.
При равноускоренном движении с начальной скоростью
ускорение
равно
, где
.
Отсюда скорость равноускоренного движения равна
.
Перемещение при прямолинейном равноускоренном движении вычисляется по формуле:
.
Вопрос 2. Газы становятся проводниками лишь тогда, когда они каким-то образом ионизированы. Процесс ионизации газов заключается в том, что под действием каких-либо причин от атома отрывается один или несколько электронов. В результате этого вместо нейтрального атома возникают положительный ион и электрон. Распад молекул на ионы и электроны называется ионизацией газа. Часть образовавшихся электронов может быть при этом захвачена другими нейтральными атомами, и тогда появляются отрицательно заряженные ионы.
Таким образом, в ионизованном газе имеются носители зарядов трех сортов: электроны, положительные ионы и отрицательные. Отрыв электрона от атома требует затрат определенной энергии — энергии ионизации Wi. Энергия ионизации зависит от химической природы газа и энергетического состояния электрона в атоме. Так, для отрыва первого электрона от атома азота затрачивается энергия 14,5 эВ, а для отрыва второго электрона — 29,5 эВ, для отрыва третьего — 47,4 эВ. Факторы, вызывающие ионизацию газа называются ионизаторами. Различают три вида ионизации: термоионизацию, фотоионизацию и ударную ионизацию.
Термоионизация происходит в результате столкновения атомов или молекул газа при высокой температуре, если кинетическая энергия относительного движения сталкивающихся частиц превышает энергию связи электрона в атоме.
Фотоионизация происходит под действием электромагнитного излучения (ультрафиолетового, рентгеновского или γ-излучения), когда энергия, необходимая для отрыва электрона от атома, передается ему квантом излучения.
Ионизация электронным ударом (или ударная ионизация) — это образование положительно заряженных ионов в результате столкновений атомов или молекул с быстрыми, обладающими большой кинетической энергией, электронами. Процесс ионизации газа всегда сопровождается противоположным процессом восстановления нейтральных молекул из разноименно заряженных ионов вследствие их электрического притяжения. Это явление называется рекомбинацией. При рекомбинации выделяется энергия, равная энергии, затраченной на ионизацию.
Это может вызвать, например, свечение газа. Если действие ионизатора неизменно, то в ионизованном газе устанавливается динамическое равновесие, при котором в единицу времени восстанавливается столько же молекул, сколько их распадается на ионы. При этом концентрация заряженных частиц в ионизованном газе остается неизменной. Если же прекратить действие ионизатора, то рекомбинация начнет преобладать над ионизацией и число ионов быстро уменьшится почти до нуля. Следовательно, наличие заряженных частиц в газе — явление временное (пока действует ионизатор). При отсутствии внешнего поля заряженные частицы движутся хаотически.
Газовый разряд
При помещении ионизированного газа в электрическое поле на свободные заряды начинают действовать электрические силы, и они дрейфуют параллельно линиям напряженности: электроны и отрицательные ионы — к аноду, положительные ионы — к катоду. На электродах ионы превращаются в нейтральные атомы, отдавая или принимая электроны, тем самым замыкая цепь. В газе возникает электрический ток. Электрический ток в газах — это направленное движение ионов и электронов.
Электрический ток в газах называется газовым разрядом.
Полный ток в газе складывается из двух потоков заряженных частиц: потока, идущего к катоду, и потока, направленного к аноду. В газах сочетается электронная проводимость, подобная проводимости металлов, с ионной проводимостью, подобной проводимости водных растворов или расплавов электролитов. Таким образом, проводимость газов имеет ионно-электронный характер.
Несамостоятельный разряд. Рассмотренный выше механизм прохождения электрического тока через газы при постоянном воздействии на газ внешнего ионизатора представляет собой несамостоятельный разряд, так как при прекращении действия ионизатора прекращается и ток в газе.
Несамостоятельный разряд - это разряд, который зависит от наличия ионизатора. Если после достижения насыщения продолжать увеличивать разность потенциалов между электродами, то сила тока при достаточно большом напряжении станет резко возрастать. Это означает, что в газе появляются дополнительные ионы сверх тех, которые образуются за счет действия ионизатора. Сила тока может возрасти в сотни и тысячи раз, а число заряженных частиц, возникающих в процессе разряда, может стать таким большим, что внешний ионизатор будет уже не нужен для поддержания разряда. Поэтому ионизатор можно теперь убрать. Поскольку разряд не нуждается для своего поддержания во внешнем ионизаторе, его называют самостоятельным разрядом.
Виды самостоятельного разряда
В зависимости от давления газа, напряжения, приложенного к электродам, формы и характера расположения электродов различают следующие типы самостоятельного разряда: тлеющий, коронный, дуговой и искровой.
Тлеющий разряд наблюдается при пониженных давлениях газа (порядка 0,1 мм рт. ст.). Для возбуждения такого разряда достаточно напряжения между электродами в несколько сотен (а иногда и значительно меньше) вольт. Тлеющий разряд используют в газоразрядных трубках для освещения и рекламы. Красное свечение возникает при наполнении трубки неоном. Положительный столб в аргоне имеет синевато-зеленоватый цвет. В лампах дневного света используют разряд в парах ртути.
Искровой разряд можно получить, если постепенно увеличивать напряжение между двумя электродами. При некотором напряжении возникает электрическая искра. Примером гигантского искрового разряда является молния. Она возникает либо между двумя заряженными облаками, либо между заряженным облаком и Землей. Сила тока в молнии достигает 500000 ампер, а разность потенциалов между облаком и Землей — 1 млрд. вольт. Длина светящегося канала может достигать 10 км, а его диаметр — 4 м.
Если после зажигания искрового разряда постепенно уменьшать сопротивление цепи, то сила тока в искре будет увеличиваться, и возникнет новая форма газового разряда, называемого дуговым. В настоящее время электрическую дугу, горящую при атмосферном давлении, чаще всего получают между специальными угольными электродами. Ее температура при атмосферном давлении около 4000 °С. Электрическая дуга является мощным источником света и широко применяется в проекционных, прожекторных и других осветительных установках. Вследствие высокой температуры дуга широко применяется для сварки и резки металлов. Высокую температуру дуги используют также при устройстве дуговых электрических печей, играющих важную роль в современной электрометаллургии.
Коронный разряд наблюдается при сравнительно высоких давлениях газа (например, при атмосферном давлении) в резко неоднородном электрическом поле. Так, например, коронный разряд можно получить около тонкой проволоки. При этом возле нее наблюдается свечение, имеющее вид оболочки или короны, окружающей проволоку, откуда и произошло название разряда. Коронный разряд используется в технике для устройства электрофильтров, предназначенных для очистки промышленных газов от твердых и жидких примесей. В природе коронный разряд возникает иногда под действием атмосферного электрического поля на ветках деревьев, верхушках мачт (так называемые огни святого Эльма). Коронный разряд может возникнуть на тонких проводах, находящихся под напряжением.
Понятие о плазме
Плазма — это частично или полностью ионизированный газ, в котором плотности положительных и отрицательных зарядов практически одинаковы. Поэтому в целом плазма является электрически нейтральной системой. Степень ионизации плазмы α определяется отношением числа ионизированных атомов к их общему числу. В зависимости от степени ионизации плазма подразделяется на слабо ионизированную (α — доли процента), частично ионизированную (α — несколько процентов) и полностью ионизированную (α = 100%). Слабо ионизированной плазмой является ионосфера — верхний слой земной атмосферы.
В состоянии полностью ионизированной плазмы находится Солнце, горячие звезды. Солнце и звезды представляют собой гигантские сгустки горячей плазмы, где температура очень высокая, порядка 106 - 107 К. Искусственно созданной плазмой различной степени ионизации является плазма в газовых разрядах, газоразрядных лампах. Существование плазмы связано либо с нагреванием газа, либо с излучением различного рода, либо с бомбардировкой газа быстрыми заряженными частицами.
Ряд свойств плазмы позволяет рассматривать ее как особое состояние вещества. Плазма — самое распространенное состояние вещества. Плазма существует не только в качестве вещества звезд и Солнца, она заполняет и космическое пространство между звездами и галактиками. Верхний слой атмосферы Земли также представляет собой слабо ионизированную плазму. Управление движением плазмы в электрических и магнитных полях является основой ее использования как рабочего тела в различных двигателях для непосредственного превращения внутренней энергии в электрическую — плазменные источники электроэнергии, магнитогидродинамические генераторы.
Для космических кораблей перспективно использование маломощных плазменных двигателей. Мощная струя плотной плазмы, получаемая в плазмотроне, широко используется для резки и сварки металлов, бурения скважин, ускорения многих химических реакций. Проводятся широкомасштабные исследования по применению высокотемпературной плазмы для создания управляемых термоядерных реакций.
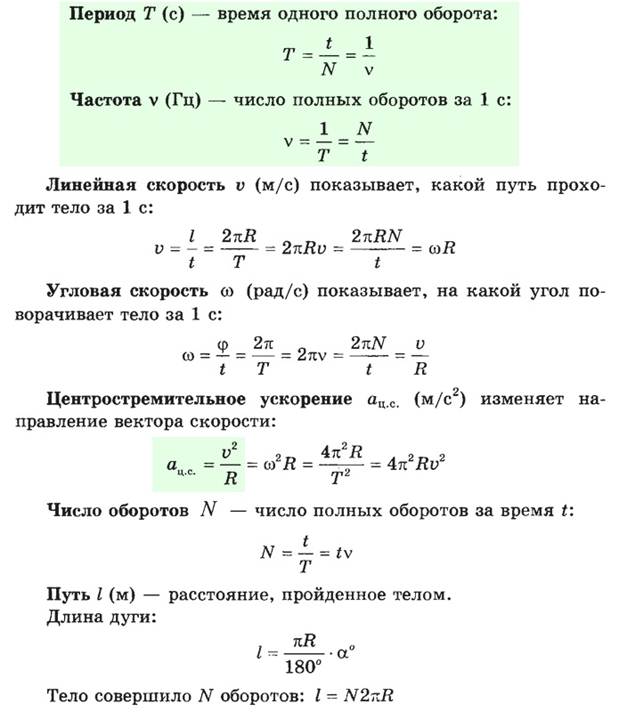
Движение по окружности с постоянной по модулю скоростью
Криволинейное движение – движение, траекторией которого является кривая линия. Вектор скорости в любой точке направлен по касательной к траектории. Любой участок криволинейного движения приближённо можно представить в виде дуги окружности.
Движение по окружности с постоянной по модулю скоростью – простейший вид криволинейного движения. Это движение с переменным ускорением. Траектория движения – окружность. Вектор скорости всегда направлен по касательной к окружности. Величина скорости постоянная, направление скорости всё время меняется. Ускорение при движении по окружности называют центростремительным. Оно всегда, в каждой точке, направлено к центру окружности. Центростремительное ускорение не меняет модуля скорости, но изменяет направление скорости. Величины, характеризующие движение по окружности с постоянной по модулю скоростью.
Период Т (с) – время одного полного оборота. Частота v (Гц, греческая буква "ню") – число полных оборотов за 1 с. Эти два параметра также встретятся вам в теме "Колебания и волны", формулы будут те же. Формулу ускорения надо запомнить сейчас. Всё остальное выводится из математических соображений: надо знать формулу длины окружности, что такое угол в градусах и в радианах.







