Лекция 13.
1. Типы организации. Новое в типах организации
В основу типологии организаций (прежде всего, организационных структур) могут быть положены различные критерии: способы осуществления власти, способы взаимодействия организации с внешней средой, способы взаимодействия подразделений внутри организации, размер организации, применяемые технологии, стратегия. С позиции системного подхода выбор организационных структур управления (ОСУ) означает необходимость изучения характера взаимодействий на уровнях: «Организация – внешняя среда»; «подразделение – подразделение»; «индивидуум – организация». Анализ взаимодействий на всех этих уровнях позволит выбрать оптимальную структуру для организации. Основные системные характеристики организационной структуры (предложенная Дж.К.Лафтой) можно представить в виде схемы (рис. 25): Рис. 25. Основные характеристики организационной структуры По типу взаимодействия с внешней средой можно выделить: механический и органический типы. Механистические организации характеризуются экстенсивным использованием формальных правил и процедур, централизованным принятием решений, узко определенной ответственностью в работе и жесткой иерархией власти в организации. Механистические организации имеют преимущества при следующих условиях: в организации известны общие цели и задачи; работа в организации может делиться на отдельные операции; общая цель организации должна быть достаточно простой, чтобы позволить выполнять ее на основе централизованного планирования; выполнение работы индивидом может достоверно измеряться; денежное вознаграждение мотивирует работника; власть руководителя признается как законная. Органические организации характеризуются слабым или умеренным использованием формальных правил и процедур, децентрализацией и участием в принятии решений низших уровней власти, широко определяемой ответственностью в работе, гибкостью структуры власти и небольшим количеством уровней иерархии. Этот тип организации используется в условиях сложного и динамичного окружения, применении не рутинных, то есть требующих творчества технологий. В отсутствии точных оценок и стандартов работником движет самомотивация (например, потребность в самовыражении) и внутренне вознаграждение, а не четко разработанная система формального контроля. Типы организаций по взаимодействию подразделений. Взаимодействие между подразделениями может осуществляться с помощью традиционно применяемых организационных структур, которые основаны в основном на двух типах связей между подразделениями - линейной и функциональной. Линейно-функциональные схемы (дивизиональные), также в сочетании с механическим подходом (матричные) сыграли очень важную роль в переходе от аграрной ориентации общества к индустриальной. И сейчас данные формы широко используются. Различный характер взаимодействий между организацией и индивидуумом порождает два основных типа организаций: корпоративного и индивидуалистского. Корпоративная организация. Корпорация как социальный тип организации представляет собой группу людей, объединенных единой целью, с максимальной централизацией и авторитарностью руководства, защищающих свои узкокорпоративные интересы. В корпоративной организации ярко выражен приоритет интересов корпорации над интересами индивидуума, послушание и исполнительность. Индивидуалистская организация как социальный тип также представляет собой группу людей, объединенных единой целью и осуществляющих совместную деятельность, отличие от корпорации – их объединение, добровольное и открытое. Интересы производства определяются интересами воспроизводства самого человека. Не организация отвечает за человека, а человек отвечает сам за себя. Сравнительные характеристики корпоративной и индивидуалистской организаций представлены в табл. 3. Таблица 3 - Сравнительные характеристики корпоративной и индивидуалистской организаций
Среди новых типов организации выделяют: эдхократические, многомерные, партисипативные, виртуальные, предпринимательские организации и организации, ориентированные на рынок. Эдхократические организации (рис. 26) – это организации, использующие высокую степень свободы в действиях работников, их компетентность и умение самостоятельно решать возникающие проблемы. Эдхократия – это и управленческий стиль руководства, при котором средства достижения сложных целей выбираются самими исполнителями. Каждый непосредственно отвечает за свои действия, и вознаграждается тот, кто добивается успеха. В эдхократической организации индивид испытывает сильное давление извне, которое частично ослабляется групповой работой, создающей чувство общности в работе. Риск так же, как и вознаграждения, делится между участниками
Особенности эдхократических организаций: риск и вознаграждение делятся между участниками трудового процесса; работа в областях с высокой технологией, требующая высокой квалификации, творчества, инновационности и эффективной совместной работы; органическая структура с преобладанием неформальных горизонтальных связей; часто структура организации вовсе отсутствует; иерархическое построение постоянно изменяется, отношения по вертикали и горизонтали носят преимущественно неформальный характер; отсутствует жесткая привязка человека к какой-то одной работе; принятие решений, власть, система вознаграждения основаны на экспертной власти; контроль за непосредственной работой специалиста отсутствует, осуществляется только финансовый контроль. Эдхократические организации эффективны при реализации творческих проектов (кино, реклама, телевизионные проекты, шоу, театральные постановки), внедрении новых технологий, при антикризисном управлении. Многомерные организации (рис. 27) – это организации, в которых рабочие группы (подразделения) самостоятельно и одновременно выполняют три функции (как бы в трех измерениях): обеспечивают свою производственную деятельность необходимыми ресурсами; производят для конкретного потребителя, рынка или территории конкретный продукт или услугу; обеспечивают сбыт (распределение) своей продукции и обслуживают конкретного потребителя. Такие автономные группы имеют статус центров прибыли, а в отдельных случаях могут быть самостоятельными компаниями. Особенности многомерных организаций: бюджеты подразделений разрабатываются самими подразделениями, руководство инвестирует в них средства (дает деньги взаймы); в многомерных организациях нет двойного подчинения, как в двумерной матричной модели, руководство группы едино; отсутствует необходимость проведения каких-либо реорганизаций взаимосвязей автономных групп, подразделения можно просто создавать, ликвидировать или модифицировать; каждая часть организации в принципе может быть полностью автономной, занимаясь и набором кадров, и продажами готовой продукции и т.д.; основной показатель эффективности работы автономных групп – получаемая прибыль, что упрощает анализ и контроль за деятельностью групп, снижается бюрократизация и упрощается система управления. |
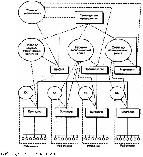
Рис. 27. Принципиальная схема структуры многомерной организации Партисипативные организации (рис. 28) – это организации, где посредством создания органов самоуправления осуществляется некомпетентное вмешательство в работу других членов или частей организации, т.е. участие работников в управлении. Тем самым обеспечивается мотивированность их труда, обостряется чувство собственника. Рис. 28. Принципиальная схема структуры партисипативной организации В таких организациях работники могут: участвовать в принятии решений; участвовать в процессе постановки целей; участвовать в решении проблем организации. Им дано право: выдвигать предложения; вырабатывать альтернативы решений проблем; выбирать окончательное решение. В традиционных организациях руководитель принимает решения, а работник их выполняет. В организациях с делегированием прав подчиненный самостоятельно принимает решения в рамках своих полномочий (по системе «елочка» или «матрешка»). В партисипативных организациях решение принимается с учетом мнения (вклада) руководителя и вклада работников. Примеры форм взаимодействия руководства и работников: советы по научно-технической политике (например, состав: руководитель подразделения, руководитель НИОКР, бригадиры участков); технико-экономические советы (например, состав: руководители подразделений, начальники цехов, руководители кружков качества, бригадиры рабочих участков); советы по планированию сбыта (например, состав: руководители подразделений, начальники отделов маркетинга и сбыта, представители кружков качества); кружки качества (бригадиры, работники, представители технико-экономического совета); целевые, антикризисные комитеты, комитеты по набору кадров; конфликтные комиссии (высшее руководство, руководство среднего звена, независимые эксперты, представители кружков качества и работники). Решения советов, комитетов, кружков качества, конфликтных комиссий, как правило, являются обязательными для руководителей, при которых они создаются. Одновременно они несут ответственность за принимаемые решения. Очень важно обеспечить баланс власти между советами, комитетами, комиссиями и руководителями, при которых они создаются. Партисипативные структуры распространяются на часть или отдельные уровни управления организацией. В последнее время широко обсуждается вопрос о появлении нового вида продукции, получившей название виртуальной. Эта продукция (или услуга) может создаваться благодаря последним достижениям в области обработки информации, организационной динамики и развития производственных систем. Выпуск такой продукции становится доступным в любое время, в любом месте и в бесчисленном количестве вариантов моделей и форматов. Идеальный виртуальный продукт — это то, что производится моментально и адресно по требованию заказчика. Общей чертой этой продукции является то, что она оплачивается потребителем мгновенно. Его концепция, дизайн и изготовление сохраняется в умах группы работников, программах компьютеров и гибких производственных линий. Другая отличительная особенность виртуальной продукции — возрастание роли потребителя как сопроизводителя продукции — может быть прослежена на примерах многих отраслей. В каждом случае заказчик может не только контролировать результаты, но в процессе производства устанавливать прочные и длительные связи с поставщиком. Для того чтобы создавать виртуальную продукцию, компания должна полностью перестроить свою деятельность, уметь контролировать все более сложные виды информации и осваивать новые организационные и производственные навыки. Отличительными чертами виртуальной организации являются: непостоянный характер функционирования; осуществление связей и управленческих действий на основе интегрированных и локальных информационных систем и телекоммуникаций; взаимоотношения со всеми партнерскими и другими заинтересованными организациями через серию соглашений, договоров и взаимное владение собственностью; образование временных альянсов организаций в смежных областях деятельности; частичная интеграция с материнской компанией и сохранение отношений совместной собственности до тех пор, пока это считается выгодным; договорные отношения работников с администрацией во всех звеньях. В структурах виртуального характера важно поддерживать и способствовать развитию нового элемента – управления знаниями. С его помощью решается двуединая задача: приобретение знаний, поднимающих уровень деятельности организации; их хранение, распределение и преобразование в форму, удобную для внутрифирменного пользования. Предпринимательские организации – это организации, более ориентированные на рост и на имеющиеся возможности и достижения, чем на контролируемые ресурсы. Особенности предпринимательских организаций: принципиально изменяются функции руководства, оно поддерживает усилия предпринимательских ячеек, делающих бизнес, управление представляет собой перевернутую пирамиду; предпринимательские ячейки (автономные рабочие группы — центры прибыли, по статусу могут быть фирмами или компаниями), сами выбирают вид предпринимательства, вид бизнеса, цели, способы, средства деятельности; потребности рынка диктуют им формы деятельности; консультанты (бизнес-тренеры) помогают им своим опытом и интуицией делать бизнес; ресурсы организации (финансы, информация, кадры, время, идеи) находятся в распоряжении предпринимательских ячеек; подразделения, распределяющие рынки и ресурсы для предпринимательских ячеек, координируют деятельность последних; критическим фактором успеха в таких организациях являются люди, группы и их квалификация. Организации, ориентированные на рынок (рис. 29) – это органические, быстро адаптируемые дивизиональные или матричные организации, в которых все их части (НИОКР, производство, кадры, маркетинг, снабжение, сбыт, финансы, обслуживание) группируются вокруг рынка или рынков. Это организации, «движимые рынком». Пример: корпорация IBM (в 1985 г. перешла от «продуктизации» к «регионализации» управления). Функции штаб-квартиры корпорации: стратегическое развитие корпорации; исследования и передовые разработки; контроль распределения и использования финансов; персонал; работа с информацией (поступающей от филиалов и из внешней среды); общемировая координация. Рис. 29. Примеры организаций, ориентированных на рынок Корпорация децентрализовала производственные операции по континентам (США, Европа, Азия, Центральная и Латинская Америка) а маркетинговые процессы (анализ рынков, реклама, сбыт, продвижение товара и т.д.) – по странам внутри континента. Страновые филиалы IBM имеют высокую степень автономии. Руководство каждого филиала возглавляется советом, в который входят преимущественно граждане данной страны и директор-иностранец, связанный со штаб-квартирой корпорации. В отношениях исследований, финансов, качества персонала филиал подчиняется штаб-квартире, а во всем остальном филиалы полностью самостоятельны. Они являются центрами прибыли, так как от них зависит в первую очередь продвижение товаров, сбыт и продажи, анализ спроса и рынков. От работы филиалов зависят политика и развитие корпорации. Анализ эффективности работы и прибылей филиалов заставляет корпорацию вовремя переключаться на новые разработки. Организации, «движимые рынком», требуют квалифицированной рабочей силы. Упор в подборе кадров делается на профессионализм и напористость. Из допущенных ошибок делаются не выводы, а извлекаются уроки. Телекоммуникационные средства связи и сети ЭВМ повышают оперативность управления транснациональной корпорацией. |
Лекция 14. ПРОЕКТИРОВАНИЕ ОРГАНИЗАЦИОННЫХ СИСТЕМ
1. Анализ и формирование организационных структур
2. Тенденции организационных изменений
3. Реорганизация: этапы и методы
Рис. 25. 
Рис. 27.
Рис. 28.
Рис. 29. Примеры организаций, ориентированных на рынок Корпорация децентрализовала 





