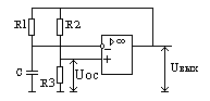
Рис. 73 Активный НЧ фильтр
Рис. 72 Компаратор
Рис.71 Интегратор
В частном случае, когда на вход интегратора подается импульс постоянного напряжения Uвх = Uм длительностью tи, на выходе образуется линейно изменяющееся напряжение:
Uвых = Uм*tи/t, где t = RC – постоянная времени цепи обратной связи.
Интегратор, работающий в указанном режиме часто используется в генераторах линейно изменяющегося напряжения (ГЛИН), а также в схемах формирования пилообразного напряжения развертки.
На рис.72 показан компаратор, который служит для определения момента равенства двух напряжений. Здесь входное синусоидальное напряжение сравнивается с нулевым потенциалом. ОУ использован без обратной связи, что является особенностью данной схемы. Напряжение на выходе принимает два крайних значения ±UНАС, где UНАС - напряжение насыщения ОУ (максимально возможное напряжение на выходе, обычно ниже напряжения питания на 1-2В). При положительном входном сигнале напряжение на выходе отрицательное. При переходе входного напряжения через нуль выходное напряжение меняет знак.
|
|
|

Широкое применение в измерительной технике находят так называемые активные фильтры на базе ОУ. Термин «активный» объясняется включением в схему RC -фильтра активного элемента – в данном случае ОУ. Смысл такого включения заключается в компенсации потерь на пассивных элементах фильтра с целью получения высокой равномерности коэффициента передачи в полосе пропускания и большой крутизны спада передаточной характеристики. Теория активных фильтров в настоящее время хорошо разработана, методика их расчетов доведена до таблиц и номограмм. Основная задача при этом сводится к аппроксимации передаточной характеристики полиномами Чебышева, Бесселя и др. Выбор коэффициентов этих полиномов, а, следовательно, и параметров элементов схемы фильтра, обеспечивает наилучшее в том или ином смысле приближение к желаемым амплитудно-частотным характеристикам.
В качестве примера на рисунке 73 приведен двухполюсный (по числу конденсаторов) фильтр нижних частот (пропускает на выход сигнал в диапазоне частот от нуля до частоты среза).

Здесь KОС - коэффициент усиления ОУ, охваченного отрицательной обратной связью (элементы R3 и R4 = (KОС-1)*R3).× ОУ в неинвертирующем включении обеспечивает относительно плоскую передаточную характеристику в полосе пропускания и крутой спад на частоте среза при соответствующем выборе R1, R2, R3,R4, C1, C2. Последовательное соединение подобных схем (многополюсные фильтры) позволяет добиться необходимой формы передаточной характеристики.
Измерительный усилитель тока используется для измерения малых токов без внесения искажений в цепь за счет внутреннего сопротивления обычного микроамперметра. Схема такого усилителя показана на рис.74
|
|
|

Рис. 74 Схема измерения малых токов на базе ОУ
Источник измеряемого тока показан в виде эквивалентной схемы, содержащей источник ЭДС ЕВХ с внутренним сопротивлением Rи, которое выполняет роль резистора R1 в обычной схеме инвертирующего усилителя (рис.67). Нетрудно показать, что в этом случае UВЫХ = -R2IВХ, что легко выполнимо для ОУ, имеющего большой собственный (внутренний) коэффициент усиления. По этой же причине входное сопротивление схемы весьма мало и не оказывает влияния на величину измеряемого тока. Заменив в схеме (рис.74) резистор R2 на конденсатор, получим интегратор входного тока (усилитель электрического заряда), удобный, например, для усиления сигналов пьезоэлектрических датчиков. В этом случае существенно снижается погрешность измерения по сравнению с обычной схемой усиления напряжения пьезоэлектрического датчика.
Свойство усилителя на базе ОУ поддерживать ток в цепи обратной связи равным току во входной цепи используется для прецизионных преобразователей сопротивления в напряжение (ПСН), особенно если резистивный датчик (обычно тензодатчик) находится на значительном удалении от измерительной части схемы. Принцип работы простейшего ПСН показан на рис.75.
Рис.75
Простейший ПСН
Rх,Rо –измеряемое и образцовое сопртивления,
r1,r2 – сопротивления проводов длинной линии,
Uо – источник образцового напряжения.
Из вышеизложенного следует: Uвых.= -А*Rх при условии r1 = r2 =0, где А = Uо/Rо = =Const., реально Uвых.= Uо/Rо*(Rх + r1 + r2), т.е. вносится погрешность влияния сопротивления проводов соединительной линии. Существенно уменьшить эту погрешность можно используя трёхпроводную линию как показано на рис.76.

Рис.76
ПСН с трёхпроводной линией,
r3 – сопротивление третьего провода
В этом случае третий провод передаёт лишь потенциал на инвертирующий вход ОУ, поскольку его сопротивление исчезающе мало по сравнению с входным сопротивлением ОУ, сопротивление r2 обычно много меньше образцового Rо и также перестаёт существенно влиять на погрешность, кроме того справедливо и соотношение r1«Rх. При этих практически реальных условиях можно показать, что:

если при этом выполняется соотношение выпол-
,то результат измерения сопротивления будет близок к идеальному.
Принцип работы релаксационных формирователей и генераторов на базе операционных усилителей основан на использовании процессов заряда – разряда (релаксаций) конденсаторов RC – цепей. При этом заданное время релаксаций реализуется как параметрами самой RC - цепи, так и величиной порогового напряжения срабатывания, устанавливаемого на одном из входов операционного усилителя. Операционный усилитель в данном случае используется в режиме компаратора. Наибольшее распространение получили две схемы этого типа, приведенные ниже.
Релаксационный генератор (мультивибратор) формирует последовательность прямоугольных разнополярных импульсов заданной длительности и скважности, схема мультивибратора приведена на рис. 76 а).

Рис. 76 а)
Схема мультивибратора
Временные диаграммы, поясняющие работу мультивибратора приведены на рис. 76 б)

Рис.76 б)
Релаксационные процессы в
мультивибраторе
Uос – напряжение положительной
обратной связи,
U пор = Uос – пороговое напряжение,
Е нас – напряжение насыщения ОУ,
Т, Т и, Т п – длительности периода,
импульса и паузы,
Uс – напряжение на конденсаторе
Напряжение на конденсаторе изменяется по экспоненте, начальный участок которой близок по форме к линейной зависимости (принято на временной диаграмме), при этом напряжение Uс стремится к ± Енас. В момент / Uc/ =/ U пор / дифференциальное входное напряжение ОУ изменяет знак на противоположный и напряжение на выходе ОУ скачкообразно (благодаря действию положительной обратной связи) изменяет полярность. Таким образом, мультивибратор может находиться в одном из двух квазиустойчивых состояний, в течение которых формируются длительности импульса и паузы. Пользуясь известными соотношениями для линейных RC - цепей первого порядка можно найти временные интервалы релаксаций для данной схемы:
|
|
|
,
,
,
.
Обычно принимается условие:
, тогда получим:
и
, в данном случае выходное напряжение представляет собой импульсную последовательность со скважностью равной двум (меандр). При необходимости получить другие значения скважности, как правило, вместо одного сопротивления R1 устанавливаются два резистора: один для цепи заряда конденсатора (формирование Ти), другой для его разряда (формирование паузы). При этом резисторы развязаны друг от друга диодами, пример такой схемы приведенна рис.76 в).
Рис76 в)
Мультивибратор с регулируемой
скважностью
Очевидно, что значение скважности в данном случае будет зависеть от соотношения величин сопротивлений R1 и R¢1 в соответствии с формулой:
.
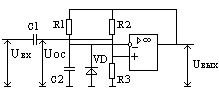
Ждущий мультивибратор (одновибратор) предназначен для формирования одиночного выходного импульса заданной длительности при поступлении на вход импульса запуска. Таким образом, одновибратор имеет одно устойчивое состояние (до поступления запускающего импульса) и одно квазиустойчивое, в течение которого формируется выходной импульс напряжения. Схема одновибратора приведена на рис.76 г).

Рис.76 г)
Ждущий мультивибратор
Диод VD фиксирует небольшое отрицательное напряжение на конденсаторе С2 в устойчивом состоянии одновибратора, равное прямому напряжению открытого диода (доли вольта), при этом напряжение на выходе операционного усилителя равно отрицательному
напряжению насыщения
(-Енас.)Процесс формирования выходного импульса аналогичен таковому в мультивибраторе, временные диаграммы работы одновибратора приведены на рис.76 д).
|
|
|

Рис.76 д)
Релаксационные процессы в одно- вибраторе
Т и.вх. – длительность входного
импульса,
Т вх. – период следования
входных импульсов
По вышеизложенной методике с учетом равенства R2 = R3, легко показать, что длительность выходного импульса составит:
. Параметры входного импульса должны отвечать двум условиям:
- длительность импульса не должна быть меньше времени срабатывания ОУ,т.е.
, где V - скорость нарастания напряжения на выходе ОУ (10 -50 В/мкс),
- амплитуда импульса должна быть больше абсолютного значения порогового напряжения, для того чтобы изменить полярность дифференциального входного напряжения ОУ и тем самым переключить выход ОУ в состояние противоположное предыдущему.
Следует отметить, что как следует из временных диаграмм, минимально возможный период следования входных импульсов должен быть по крайней мере равен или больше 2Ти. Применение одновибратора в качестве линии задержки широко используется в схемотехнике различных электронных устройств.
Тема9. Погрешности усилителей, влияние помех (1час)
Для усилителей всех типов характерна мультипликативная погрешность, связанная с
нестабильностью коэффициента передачи, вызванной технологическими причинами или влиянием внешней среды. Мультипликативная погрешность выходного напряжения прямо пропорциональна величине входного напряжения, её источники и величина могут быть найдены из аналитического выражения для коэффициента передачи.Так например, для транзисторного усилителя, рассмотренного выше, формула коэффициента усиления имела вид:
Кu.= β* R′н/ Rвх.тр.ос= β* R′н/[ h11э+ Rэ (h21э+1)] = β* R′н/[ h11э+ Rэ (β +1)].
Ранее было показано, что коэффициент передачи базового тока в коллектор - β имеет большой технологический разброс, его величина зависит также от температуры, частоты, ве-
личины коллекторного тока и,следавательно,является основным источником погрешности.
В таком случае абсолютную погрешность коэффициента Кu. можно найти как:

и относительная погрешность будет равна:

Отсюда видно,что относительная погрешность Кu зависит от величины сопротивления ООС по переменному току Rэ, таким образом, основным способом её уменьшения является увеличение Rэ, т.е.увеличение глубины обратной связи (петлевого усиления), как это было показано в общей теории обратной связи в усилителях. Следует отметить, что данный способ применим главным образом для уменьшения дополнительной
составляющей относительной погрешности (в основном температурной), что касается основной составляющей, то она устраняется при настройке схемы регулировкой величины Rэ. Что касается аддитивной погрешности усилителя переменного сигнала (дрейфа выходного напряжения), то она отсутствует, поскольку между выходом усилителя и нагрузкой находится разделительный конденсатор (С2 на рис.45).
Для усилителей постоянного тока,в частности операционных, характерны оба вида погрешностей. Рассмотрим их влияние на примере инвертирующего операционного усилителя, показанного на рис.67, полагая ОУ «идеальным».Из формулы коэффициента усиления Квнеш.= Uвых./ Uвх = - R2/ R1 следует, что источником мультипликативной погрешности является нестабильность резисторов отрицательной обратной связи, пользуясь приведенной выше методикой, легко показать, что:

, или поскольку погрешности резисторов не кореллированы между собой:
Основная составляющая приведенной погрешности может быть скомпенсирована при настройке схемы регулировкой резисторов обратной связи, кроме того целесообразно применить прецизионные резисторы в цепи отрицательной обратной связи. Дополнительнкая мультипликативная погрешность зависит от термостабильности параметров резисторов цепи обратной связи:

где: ТКR – температурный коэффициент резистора,
DtоС – температурный диапазон
Практически приемлемую компенсацию указанной погрешности можно получить, увеличивая петлевое усиление.
Аддитивная погрешность инвертирующей схемы усиления на базе ОУ возникает благодаря действию на входе напряжения смещения и входных токов, схема поясняющая действие этих факторов, приведена на рис.77.
Рис.77
Источники аддитивной погрешности.
Iвх-,Iвх+ -эквивалентные генераторы входных токов
инвертирующего и неинвертирующего входов,
Uсм. – источник напряжения смещения,
R3 – компенсирующий резистор.
Основная составляющая аддитивной погрешности может быть представлена следующим об-
разом:
В приведенной формуле зеркальное чередование знаков у второго и третьего членов
объясняется свойством соответствующих входов ОУ по разному (с разным знаком или фазой) передавать входной сигнал на выход о чем говорилось выше. Анализ приведенной формулы позволяет сделать ряд рекомендаций по уменьшению основной аддитивной погрешности, а именно:
1. обеспечить равенство R3 = R1*R2/(R1+R2),исключив тем самым влияние входных токов,
2. минимизировать величины R1,R2 с целью уменьшения влияния тока сдвига,
3. схемотехнически предусмотреть возможность балансировки операционного усилителя, исключив тем самым влияние Uсм и тока сдвига.
Дополнительная аддитивная погрешность возникает из-за термонестабильности таких
параметров как напряжение смещения и ток сдвига:
∆U′вых=Квнеш.[m*∆tо±n*∆tо*R1*R2/(R1+R2)]
Компенсация влияния этой погрешности представляет собой наиболее трудную задачу особенно для схем, работающих в широком температурном диапазоне. Помимо очевидного способа - увеличения петлевого усиления цепи отрицательной обратной связи в ряде случаев используются так называемые методы функциональной избыточности, предполагающие введение в усилительную схему дополнительных элементов. К устройствам подобного типа относятся рассмотренные ранее усилители с преобразованием спектра входного сигнала и двухканальные усилители. Известны также усилители с периодической коррекцией дрейфа выходного напряжения, суть метода периодической коррекции заключается в прерывании процесса усиления входного сигнала на время, достаточное для запоминания текущего значения напряжения дрейфа на выходе на конденсаторе с последующим алгебраическим сложением запомненного напряжения с входным сигналом, упрощенная структурная схема такого усилителя представлена на рис.78. Очевидным условием неискаженного усиления входного сигнала является выполнение теоремы Котельникова относительно соотношения максимальной частоты в спектре входного сигнала и частоты прерывания.
Рис.78
Принцип периодической коррекции дрейфа
нуля
При замкнутом положении обеих переключателей процесс усиления сигнала прерывается и происходит заряд конденсатора текущим напряжением дрейфа, при разомкнутом - восстанавливается усиление входного сигнала с учетом напряжения на конденсаторе. В реальных схемах этого типа применяются электронные ключи, синхронность работы которых обеспечивается тактовым генератором.
Влияние помех может ограничить динамический диапазон работы усилителя т.е. отношение максимального выходного напряжения к минимально различимой его величине. Наиболее опасны так называемые поперечные (нормального вида) помехи,дейст-
вующие между входными зажимами усилителя аналогично полезному сигналу.
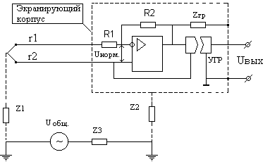
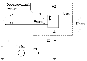
Продольные (общего вида) помехи действуют между землей и входными зажимами усилителя и являются источником поперечной помехи. Механизм образования и действия помех поясняется на рис.79 на примере усиления термоэдс термопары, соединенной с усилителем длинной линией с сопротивлениями проводов r1 и r2. Комплексные сопротивления Z1,Z2- между термопарой, экранирующим корпусом усилителя и землей образуются из-за емкостных связей, или при наличии заземления это могут быть сопротивления заземляющих шин, Z3- сопротивление земли между точками заземления. Величины указанных сопротивлений весьма неопределённы и зависят от многих условий: от способа заземления до влажности почвы. Напряжение эквивалентного источника продольной помехи (Uобщ.) может достигать десятков вольт из-за разности потенциалов между точками заземления за счет блуждающих токов, заземленных электронейтралей, кроме того контур, образованный проводами r1 и r2, электросвязями Z1,Z2, Z3, пронизывается переменными электромагнитными полями, излучаемыми работающими электроустановками различного назначения.
Рис.79
Влияние помех на измерительный
усилитель
За счёт токов, создаваемых источником Uобщ., во входной цепи усилителя продольная помеха преобразуется в поперечную, поскольку r1, r2 «R1, то Iобщ.= Uобщ./(Z1+Z2+Z3+r2) и напряжение поперечной помехи можно считать равным: Uнорм.= Iобщ.*r2. Таким образом, для уменьшения влияния нормальной помехи следует уменьшать r2 и увеличивать остальные сопротивления контура, что практически затруднительно. Поэтому наиболее эффективным методом подавления нормальной помехи является метод гальванического разделения входной и выходной цепей с помощью устройства гальванического разделения (УГР), рис.80.
![]() |
Рис. 80.
Измерительный усилитель
с «плавающим входом»
Термином «плавающий вход» подчёркивается то обстоятельство, что потенциал входа является неопределенным относительно экранирующего корпуса. В данном случае Zгр. может иметь очень большую величину, в связи с чем Iобщ.= Uобщ./(Z1+Z2+Z3+r2+ Zгр) будет много меньше контурного тока помехи в предыдущем случае. В качестве УГР могут использоваться разделительные трансформаторы в усилителях переменного сигнала или в УПТ с преобразованием МДМ, оптроны в выходных цепях усилителей постоянного и переменного сигналов, МОП переключатели и инверторы, имеющие хорошую гальваническую развязку сигнальной и выходной цепей. Для УПТ известен способ гальванической развязки с помощью «летающего» конденсатора (рис.81). В данном случае процесс усиления прерывается с частотой много большей частоты медленно меняющегося входного сигнала, который запоминается на конденсаторе и подается на вход усилителя гальванически развязанным с входной цепью.

Рис. 81
Принцип «летающего» конденсатора
Тема10. Вторичные источники питания (1час)
Назначение вторичных источников питания (ВИП) – преобразование сетевого напряжения в постоянные напряжения заданных номиналов, необходимые для обеспечения работоспособности электронных схем. Можно выделить две основные структурные схемы ВИП: классическую (сетевой трансформатор-выпрямитель-фильтр-стабилизатор постоянного напряжения) и импульсную (выпрямитель сетевого напряжения - высокочастотный преобразователь в импульсные напряжения необходимых номиналов – выпрямитель импульсного напряжения – сглаживающий фильтр – стабилизатор постоянного напряжения). Классическая схема, обладая простотой реализации, имеет существенный недостаток – громоздкий сетевой трансформатор, поэтому в настоящее время широкое применение получили импульсные ВИП, которые несмотря на большее число структурных блоков, в целом имеют меньшие габариты и вес поскольку эти параметры у высокочастотных трансформаторов на ферритовых сердечниках несравнимо лучше чем у сетевых трансформаторов с сердечниками из электротехнической стали. Структурная схема классического ВИП представлена на рис.82.

Рис.82
Структура классического ВИП
Трансформатор -преобразует сетевое напряжение в переменные напряжения, необходи-
мые для формирования заданных уровней постоянных выходных напряжений. Выбор типа магнитопровода из стандартизированных значений производится по так называемой габа-
ритной мощности, определяемой по заданной мощности во вторичных обмотках (суммарной
мощности нагрузки). Например, для двухполупериодного выпрямления Ргаб.=1,2 Рнаг., сечения проводов первичной и вторичных обмоток также определяются габаритной мощностью,а также коэффициентом трансформации К= W1/W2 и допустимой плотностью тока для медных проводов, например: I 2 = 1,1 Ргаб./Uнагр. (действующее значение тока вторичной обмотки), I1 = I2/К (действующее значение тока в первичной обмотке).
Выпрямитель - преобразует переменное напряжение в пульсирующее, содержащее постоянную составляющую и переменное напряжение пульсаций. Схема однополупериодного выпрямителя приведена на рис.83. Во вторичных источниках питания данная схема практически не применяется и имеет лишь теоретический интерес. Временные диаграммы приведены на рис.84. Напряжения на обмотках трансформатора имеют вид:
U1 = U1м Sin wt, U2 = U2м Sin wt, для интервала угловых градусов: 0 ≤ wt ≤1800
Uн = U2м Sin wt, или после разложения в ряд Фурье: Uн = U2м/π + U2м/2 Sin wt -..
Коэффициент пульсаций для однополупериодного выпрямителя велик и составляет:
Кп= (U2м/2)* (π/ U2м)≈1,51



Рис.83 Рис.84
Простейший выпрямитель Временные диаграммы
![]() |
Существенно улучшается форма кривой напряжения на нагрузке при шунтировании её конденсатором, при этом возрастает постоянная составляющая напряжения и уменьшается амплитуда переменного напряжения пульсаций, поскольку конденсатор поддерживает напряжение на нагрузке в паузе между полуволнами входного напряжения (рис.85,86).
Рис.85 Рис.86
Схема резистивно-емкостной нагрузки Влияние ёмкостной нагрузки
однополупериодного выпрямителя
Влияние емкостной нагрузки тем эффективнее, чем лучше выполняется неравенство:
tзар. @ С*Rд.пр.«tразр. @ С*Rн, где tзар. – постоянная времени заряда конденсатора при положительной полуволне входного напряжения, tразр. – то же для паузы.
Наиболее распространенная схема двухполупериодного мостового выпрямителя, схема и временные диаграммы напряжений представлены на рис.87 и 88 соответственно.


Рис.87 Рис.88
Мостовой выпрямитель Временные диаграммы
После разложения в ряд Фурье напряжение на нагрузке имеет вид:
Uн = 2U2м/π – (4 U2м/3 π)*Cos 2 wt +....Соответственно коэффициент пульсаций, рав-
ный отношению амплитуды первой гармоники к постоянной составляющей будет равен:
Кп = (4 U2м/3 π)/(2U2м/π) @ 0,6(6), таким образом, качество выпрямления значительно
лучше по сравнению с предыдущим случаем.
Фильтр выполняет роль сглаживания пульсаций на выходе выпрямителя, обычно это
Г - образный LC фильтр, в простейшем случае – однозвенный, реализованный на дросселе и конденсаторе (рис.89).

Рис.89.Однозвенный сглаживающий
LC фильтр
Поскольку для напряжения пульсаций фильтр представляет собой индуктивно-емкостной делитель, то его работа будет тем эффективнее, чем лучше выполняется неравенство:
Xс = 1/р2πfСф«Rн«XL = р2πfLф,
здесь р – число фаз выпрямления (2 для двухполупериодного выпрямителя), f- частота сетевого напряжения. Оценка сглаживающего действия производится с помощью коэффициента фильтрации:
Кф = Uп1/Uп2 = (р2 πf)2Lф*Сф – 1,где:
Uп1,Uп2 –амплитуды пульсаций на входе и выходе фильтра. Обычно достаточно обеспечить: Xс≤ Rн/5 и XL³ 5Rн, в этом случае Кф=24. Совмесно с конденсатором на выходе выпрямителя однозвенный LC-фильтр может обеспечить коэффициент фильтрации до 50-100, дальнейшее его увеличение возможно установкой многозвенных фильтров, при этом результирующий коэффициент фильтрации равен произведению коэффициентов фильтрации каждого звена.
Стабилизатор предназначен для поддержания неизменным в заданных пределах выходного постоянного напряжения при колебаниях входного напряжения (поступающего с фильтра). Используются три основные схемы стабилизаторов: параметрический, компенсационный,импульсный. Основным параметром стабилизатора является коэффициент стабилизации, определяемый как:
Кст =(DUвх/Uвх)/(DUвых/Uвых)
Здесь D - знакопеременные приращения входного и выходного напряжений соответственно. Принцип работы параметрического стабилизатора основан на свойстве полупроводникового элемента – стабилитрона сохранять неизменным напряжение обратимого пробоя (напряжение стабилизации) при колебаниях в известных пределах
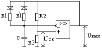
входного напряжения. Схема и вольт-амперная характеристика параметрического стабилизатора приведены на рис.90,91.
Рис. 90
Схема параметрического стабилизатора

Рис.91
Принцип работы параметрического
стабилизатора.
Uпр,Uобр,Iпр,Iобр – параметры вольт-
амперной характеристики стабилитро-
на,
Uвх - напряжение на входе стабилиза-
тора (на выходе фильтра),
Iст – ток через стабилитрон,
Uст – напряжение на стабилитроне и
нагрузке
Рабочая точка находится на пересечении характеристики стабилитрона и нагрузочной прямой, угол наклона которой определяется величиной: Rэкв = (Rб*Rн)/(Rб+Rн). Колебания входного напряжения вызывают изменения тока через стабилитрон относительно номинального значения, при этом выходное напряжение стабилизатора остаётся почти неизменным. При этом нагрузочная прямая перемещается параллельно самой себе. Балластное сопротивление Rб служит для ограничения тока через стабилитрон,
который должен находиться в допустимых пределах при максимальных отклонениях входного напряжения, напряжение на нём всегда равно разности между входным и выходным напряжениями. Пользуясь законом Кирхгофа для контурных токов, можно показать, что коэффициент стабилизации будет равен: Кст =(Uвых / Uвх)*(Rб/Rст.дин.),где
Rст.дин.= DUст/DIст- выходное динамическое сопротивление стабилитрона, величина которого зависит от крутизны падающей ветви характеристики стабилитрона. Для маломощных стабилитронов Rст.дин находится в пределах 5…..50 Ом. Коэффициент стабилизации схем этого типа невысок и составляет 10….30 относительных единиц, применяются они в основном для ограничения уровней напряжений, например, для формирования опорных напряжений в компараторах. Более качественными характеристиками обладают компенсационные аналоговые и импульсные стабилизаторы, имеющие в своем составе регулируемый по цепи обратной связи элемент (обычно транзистор), который компенсирует отклонения входного напряжения, поддерживая тем самым неизменным напряжение на нагрузке.
Аналоговый компенсационный стабилизатор следит за изменениями входного напряжении непрерывно. Принцип его работы поясняется схемой, приведенной на рис.92.
Рис.92
Компенсационный стабилизатор
VT1 – регулируемый транзистор (выполняет роль
резистора, включенного последовательно с
нагрузкой),
VT2 - регулирующий транзистор (усилитель пос-
тоянного тока),
VD1 - стабилитрон грубой установки Uвых
Для компенсации знакопеременных отклонений входного напряжения выходное напряжение устанавливается меньшим входного на 10 – 20% выбором стабилитрона VD1 и резистивным делителем R3,R4,R5, включенным параллельно нагрузке, при этом точная установка заданного номинала осуществляется переменным резистором R4.При колебаниях входного напряжения изменяется падение напряжения на регулируемом транзисторе VТ1, напряжение на нагрузке при этом практически неизменно. Благодаря усилительным свойствам транзистора VТ2 отслеживаются весьма малые колебания напряжения на нагрузке. Приведенный стабилизатор обладает высоким коэффициентом стабилизации -100 и более относительных единиц, при этом в практических схемах вместо VT2 применяется операционный усилитель, а также интегральное исполнение (ИС серии К142 ЕН). Недостатком схемы является непрерывный режим работы регулируемого транзистора, что увеличивает рассеиваемую на нём мощность, в связи с чем необходимо применять транзисторы повышенной мощности и теплоотводы.
Импульсный стабилизатор выходного напряжения в значительной степени свободен от указанного недостатка поскольку регулируемый транзистор работает в облегчённом режиме, однако он имеет несколько больший коэффициент пульсаций из-за необходимости фильтрации импульсной последовательности. В общем случае структурная схема импульсного стабилизатора постоянного напряжения приведена на рис.93.
Импульсный блок обеспечивает работу регулируемого элемента в ключевом режиме, характеристики которого определяются блоком сравнения. Используются в основном два способа управления: релейный и широтно-импульсный (ШИМ). В первом случае импульсы на выходе РЭ имеют амплитуду, равную в каждый данный момент входному напряжению и регулирование обеспечивается изменением их длительности. Во втором случае амплитуда импульсов постоянна и изменяется по сигналам ИБ их ширина.

Рис.93
Структура импульсного стабилизатора.
РЭ – регулируемый элемент, Ф – сглаживающий
фильтр, БС – блок сравнения выходного напряжения
с эталонным (уставкой), Uо – источник эталонного
напряжения, ИБ – импульсный блок.
Принцип работы релейного импульсного стабилизатора поясняется схемой, приведенной на рис.94.

Рис.94
Релейный импульсный стабилизатор
РЭ на схеме представлен транзистором VТ1, включенным по схеме с общим эмиттером, функции БС выполняет переменный резистор R4 делителя выходного напряжения (R2, R4, R6).Источником эталонного напряжения служит стабилитрон VD2, ИЭ выполнен на транзисторе VT2. Резисторы R1,R3, R5 обеспечивают допустимые режимы работы транзисторов, диод VD1 необходим для защиты VT1 от перенапряжений из-за э.д.с. самоиндукции дросселя фильтра, возникающей при снижении тока через индуктивность (в паузе между импульсами на эмиттере VT1). Временная диаграмма, поясняющая процесс регулирования напряжения на нагрузке при отклонениях входного напряжения относительно номинального значения, приведена на рис.95.

Рис.95
Процесс релейного регули-
рования в импульсном
стабилизаторе.
Нарастание Uн во время действия импульса Uэ.VT1 ограничено моментом равенства напряжения, снимаемого с движка R4 сумме напряжения пробоя стабилитрона и порогового напряжения открывания транзистора VT2. В паузе между импульсами конденсатор фильтра разряжается на сопротивление нагрузки до момента равенства Uн напряжению пробоя стабилитрона. Разность напряжений срабатывания блока сравнеия (гистерезис) определяет величину пульсаций относительно среднего значения напряжения на нагрузке. Достоинством приведенной схемы является относительная простота при приемлемом уровне коэффициента пульсаций, импульсный стабилизатор с ШИМ – регулированием схемотехнически сложнее, но имеет лучшие показатели качества выходного напряжения.
Структурная схема импульсного ВИП приведена на рис.96.
Рис.96. Импульсный вторичный источник питания
Новым элементом здесь является высокочастотный преобразователь постоянного напряжения в импульсную последовательность. В качестве такого преобразователя используются трансформаторные каскады, управляемые задающим импульсным генератором, или импульсные генераторы с самовозбуждением. Частота преобразования обычно находится в пределах 30 – 50 КГц. В качестве примера приведена на рис.97 упрощенная схема двухтактного блокинг- генератора (схема Роэра), представляющего собой мультивибратор с электромагнитной связью коллекторных обмоток высокочастотного трансформатора с обмотками положительной обратной связи, подключенным к базам транзисторов. Напряжения на базовых обмотках пропорциональны скорости изменения магнитного потока в сердечнике высокочастотного трансформатора Т (dФ/dt). Обмотки включены таким образом, что при положительной производной на одной из них возникает
отпирающее один из транзисторов напряжение, а на другой напряжение противоположной полярности, запирающее транзистор другого ”плеча” схемы. Такое состояние сохраняется до тех пор пока магнитный поток не достигнет максимального значения, определяемого ампервитками соответствующей коллекторной обмотки и величиной коллекторного питания Ек, транзистор при этом полностью открыт и его сопротивление мало. Производная dФ/dt и отпирающее напряжение становятся равными нулю и транзистор начинает закрываться, что приводит к уменьшению магнитного потока, изменению знака производной и появлению запирающего напряжения на транзисторе работавшего “плеча” и соответственно отпирающего напряжения на базе другого транзистора. Далее происходит нарастание магнитного потока противоположного направления, инициируемое вторым “плечом” и процессы повторяются. Следует отметить, что длительность импульсов коллекторного тока и, следовательно, напряжения трансформируемого во вторичную обмотку (Uвых.) зависит не только от времени нарастания магнитного потока (индуктивности коллекторной обмотки), но и от инерционности транзистора, т.е. от времени его выключения. Временные диаграммы в основных точках схемы приведены на рис.98.


Рис.97 Рис.98
Двухтактный генератор Временные
Роэра диаграммы
Остальные блоки приведенной выше структурной схемы импульсного ВИП принципиально не отличаются от таковых для ВИП, выполненного по классической схеме.
Тема11.Техническая реализация импульсных элементов ИИТ (4 часа)
В общем смысле под импульсной техникой следует понимать совокупность методов расчёта и технических средств, позволяющую реализовать устройства логической обработки импульсных сигналов. Прямоугольным импульсным сигналом принято называть скачкообразное изменение токов и (или) напряжений, при этом эти параметры могут принимать только два значения: высокое и низкое (логические 0 или 1).В так называемой положительной логике высокому уровню соответствует логическая 1, низкому - логический 0, в отрицательной логике – наоборот.На рис.99 приведена временная диаграмма прямоугольного импульса с характеризующими его параметрами.
Рис.99
Параметры импульсного сигнала
Uм - амплитуда импульса,
g = DU/Uм - относительный завал
вершины импульса,
tи – длительность импульса,
tф+- передний фронт импульса,
tф- - задний фронт импульса.
Длительности фронтов импульса представляют собой время, в течение которого напряжение импульса изменяется с 10% до 90% максимального значения –передний фронт, или с 90% до 10% - задний фронт. Последовательность импульсных сигналов представлена на рис.100 и, кроме параметров одиночного импульса, характеризуется рядом дополнительных характеристик таких как период (временной интервал между одинаковыми фазами двух соседних импульсов), скважность (отношение периода к длительности импульса), среднее напряжение (постоянная составляющая) импульсной последовательности, пауза (временной интервал между задним и передним фронтами двух соседних импульсов).

Рис.100
Импульсная последовательность
tп – пауза
Скважность можно выразить как: Q=Т/tи = (tи + tп)/tи = 1 + tп/ tи,при скважности равной двум (tи = tп) последовательность импульсов носит название «меандр». Среднее напряжение импульсной последовательности представляет собой:
, для U(t) = Uм = Const получим: Uср = Uм*tи/Т
Рассмотренный выше импульсный сигнал относится к классу видеоимпульсов, наиболее распространенному в импульсных устройствах ИИТ. Другие классы импульсных сигналов: радиоимпульсы, импульсы специальной формы здесь не рассматриваются. Основу построения логических устройств любой степени сложности составляют так называемые базовые логические элементы, выполняющие простейшие логические операции, они присутствуют практически во всех современных сериях цифровых интегральных схем. Так основой широко распространенной серии ИС транзисторно-транзисторной логики (ТТЛ-серии: К155 и усовершенствованные модификации К533, К555,К1533 и др.) является ключевой элемент (ключ) на биполярном транзисторе, выполняющий операцию логического отрицания. Используется также название ключа- инвертор.
Схема транзисторного ключа приведена на рис.101. Характерной особенностью схемы является работа транзистора либо в режиме “закрыт” – рабочая точка на выходных характеристиках транзистора располагается на границе области отсечки (логический 0 по коллекторному току), либо в режиме “ открыт ” – рабочая точка располагается на границе области насыщения (логическая 1 по коллекторному току). Кроме того, из-за инерционных свойств транзистора переход рабочей точки из одного состояния в другое происходит не мгновенно, поэтому необходимо учитывать переходный процесс переключения, влияющий на параметры выходного импульса коллекторного тока.

Рис.101
Схема транзисторного ключа
Логическая операция, выполняемая транзисторным ключом, описывается логическим
уравнением
или таблицей истинности:
| Х | Y |
Физически логические переменные Х и Y представлены уровнями напряжений входного и выходного сигналов соответственно. Условное графическое изображение инвертора показано на рис.102.
Рис.102
УГО инвертора
В состоянии насыщения транзистор как бы “стянут” в точку, грубой аналогией этого состояния может служить замкнутый механический тумблер. При этом в идеальном случае должно быть Uвых = 0 (логический 0),однако, реально Uвых равно напряжению насыщения транзистора (около 0,5В для Si – транзисторов), это напряжение называют остаточным параметром, характеризующим неидеальные свойства транзисторного ключа в указанном режиме. В режиме насыщения ток коллектора максимален, ограничен только сопротивлением коллекторной нагрузки Rк, обозначается символом Iк.н (ток коллектора насыщения) и равен:
Iк.н = (Uк – Uнас.)/Rк» Uк/Rк, поскольку Uнас.«Uк
Для поддержания коллекторного тока насыщения очевидно необходимо создать ток в базе транзистора теоретически величиной не менее:
Iб.н = Iк.н/h21Э – ток базы насыщения,h21Э- коэффициент передачи базового тока в коллектор для схемы с общим эмиттером.
Практически из – за технологического разброса h21Э, а также его нестабильности в температурном диапазоне реальный базовый ток должен быть больше теоретического значения, величина реального тока базы равна:
Iб.реал. = (Uм-Uбэ)/Rб» Uм/Rб, поскольку напряжение на открытом базо-эмиттерном переходе Uбэ«Uм.
Отношение: Iб.реал./ Iб.н = S называют коэффициентом насыщения (практически его величина лежит в пределах 5-10 относительных единиц).
В состоянии отсечки сопротивление между коллектором и эмиттером транзистора велико, грубой аналогией в этом случае является разомкнутый механический тумблер.При этом напряжение на выходе в идеальном случае должно быть равно напряжению коллекторного питания (если сопротивление нагрузки ключа бесконечно велико) и трактуется как логическая 1. Однако, из-за наличия теплового тока коллектора образуется напряжение на коллекторном резисторе и реальное напряжение на выходе будет равно:
Uвых= Uк – Iко*Rк (Rн = ¥), т.е. несколько меньше (на единицы милливольт) идеального. Напряжение Iко*Rк,также называется остаточным параметром в режиме отсечки и характеризует неидеальность ключа в этом режиме. Кроме того, указанный режим
накладывает ограничения на предельную величину резистора, ограничивающего базовый ток. Поскольку тепловой коллекторный ток создает напряжение на этом резисторе, причём его полярность является отпирающей для транзистора, то при слишком большой величине Rб транзистор из состояния отсечки может перейти в активный режим, т.е. произойдёт несанкционированное срабатывание ключа (низкий уровень напряжения логической 1 или вообще переход транзистора в открытое состояние). Опасность несанкционированного срабатывания резко возрастает, если ключ работает в широком температурном диапазоне, поскольку тепловой ток коллектора удваивается на каждые 10оС повышения температуры окружающей среды. Очевидно, что величина Rб должна быть ограничена сверху в соответствии с условием:
Rб £ Uбэ.пор./Iко.макс.,где Uбэ.пор.- напряжение отпирания транзистора по базе, Iко.макс.- максимальное значение теплового тока для данного типа транзистора и заданных условий внешней среды.
Переходный процесс переключения транзистора между указанными состояниями исследуется с помощью так называемого метода заряда в базе транзистора. Суть метода за-
ключается в следующем- скорость изменения заряда в базе при переключениях ключа можно записать как:
dQ/dt = Iб – Q/t, где Q – заряд, Iб – установившееся значение тока базы, t -постоянная времени транзистора (пропорциональна времени жизни неосновных носителей заряда в базе), после очевидных преобразований получим:
t* dQ/dt +Q = Iб*t – неоднородное дифференциальное уравнение первого порядка, аналогичное уравнениям, описывающим поведение RC – цепей с одной реактивностью в переходном процессе, решение таких уравнений рассматривается в курсе теоретических основ электротехники и выглядит следующим образом:
Q(t) = Q(¥) - [Q(¥) – Q(0) ]*е-t/t,
здесь Q(¥) и Q(0)- граничные условия (установившиеся значения заряда через бесконечно большой промежуток времени и в начальный момент соответственно). Вид функции представлен на рис.103.

Рис.103
Экспоненциальная зависимость изменения
заряда в базе при включении транзисторного
ключа
Практический интерес представляет также интервал времени в течение которого заряд изменяется в определённых пределах, например для рис.103, в пределах от Q(t1) до Q(t2) из общего решения можно найти моменты времени t1, t2 и их разность:
Dt = t2 – t1 = t*ln{Q(¥)-Q(t1)}/ {Q(¥)-Q(t2)}
Временные диаграммы, поясняющие процесс переключения транзисторного ключа при подаче на его базу прямоугольного импульса тока и влияние переходного процесса на форму и параметры выходного (коллекторного) импульса тока приведены на рис.104.Обозначения на рис104:
· Qм =t*Iб - максимальный заряд {Q(¥)},приобретаемый базой в течение входного импульса,
· Qн = t*Iбн - заряд базы, соответствующий току базы насыщения,
· Iк.н – коллекторный ток насыщения.
Рис.104
Временная диаграмма переходного
процесса в транзисторном ключе.
tзад. = t1-t0 –время заряда базо-коллекторной
ёмкости, приблизительно 0,25 t
tф+ = t2 –t1 - передний фронт коллектоного
импульса тока,
tрас. = t4 –t3- время рассасывания избыточного
заряда базы,
tф- = t5 – t4 –задний фронт коллекторного им-
пульса тока,
Dt = t3 – t2 – время накопления избыточного
заряда в базе (не влияющего на величину кол-
лекторного тока).
Пользуясь приведенными выше соотношениями, можно определить временные параметры импульса коллекторного тока, так для длительности переднего фронта получим:
Q(¥) = Qм, Q(t1) = 0, Q(t2) = Qн - граничные условия рассматриваемой фазы импульса,
tф+ = t*ln{Q(м)-0}/ {Q(м)-Q(н)} = t*lnt*Iб/(t*Iб - t*Iбн) =t*ln 1/(1- Iбн/ Iб)= t*ln S/(S-1)
Применим разложение функции натурального логарифма в степенной ряд вида:
lnx»(x-1)/x +…, где х = S/(S-1), получим: tф+ » t/S
Из полученного выражения следует, что для уменьшения длительности переднего фронта необходимо увеличивать степень насыщения транзистора на этапе включения.
Таким образом, время включения транзистора при подаче отпирающего импульса тока в базу составит:
tвкл.= tзад.+ tф+= 0,25t+t/S
По изложенной методике найдем время рассасывания избыточного заряда в базе:
tрас. = t*ln {Q(t5) – Q(t3)}/ {Q(t5) – Q(t4)} = t*ln(0-t*Iб)/(0-t*Iбн)»t{1 – (1/S)}
В данном случае необходимо уменьшать насыщение транзистора, чтобы ускорить процесс его выключения, т.е. для улучшения параметров импульсов выходного коллекторного тока необходимо удовлетворить противоречивые требования относительно коэффициента насыщения транзистора.
Длительность заднего фронта выходного импульса найдем, предполагая, что его формирование закончилось при снижении величины заряда в базе до уровня 0,1Qн,тогда:
tф- = t*ln {Q(t5) – Q(t4)}/ {Q(t5) –0,1Q(t4)} = t*ln(0-t*Iбн)/(0-0,1t*Iбн) = 2,3t
Таким образом, время выключения транзистора составит: tвыкл. = tрас.+ tф-»t{3,3-(1/S)}.
Обычно время задержки срабатывания определяется как: tз.ср. = 0,5(tвкл.+tвыкл.)
Известны методы ускорения переходных процессов транзисторного ключа, основные из них приведены ниже.
Метод форсирующего конденсатора основан на свойстве конденсатора сохранять неизменным напряжение на нём в момент поступления переднего фронта входного импульса, т.е. фактически в этот момент его реактивное сопротивление равно нулю (первый закон коммутации теории переходных процессов в RC-цепях). Схема включения форсирующего конденсатора приведена на рис.105.

Рис. 105
Включение форсирующего конденсатора Сф
Временные диаграммы, поясняющие принцип работы форсирующего конденсатора показаны на рис.106.

Рис.106
Ток базы ключа при наличии
форсирующего конденсатора
В момент включения ток базы достигает максимальной величины –Iбмакс=Uм/Rбэ,где Rбэ- входное сопротивление транзистора, тем самым обеспечивается высокое значение коэффициента насыщения и минимальная длительность переднего фронта импульса коллекторного тока. По мере заряда конденсатора ток базы уменьшается и в конце входного импульса достигает минимальной величины Iбмин.=Uм/(Rб+Rбэ),обеспечивающей S=1.
Метод введения нелинейной отрицательной обратной связи с использованием диода Шоттки также обеспечивает разное насыщение транзистора в процессе его коммутации аналогично предыдущему случаю, однако технологически проще реализуем в интегральном исполнении. Особенностью диода Шоттки является малый порог срабатывания и высокое быстродействие, благодаря чему отрицательная обратная связь срабатывает раньше чем транзистор ключа войдет в насыщение. Схема ключа с диодом Шоттки представлена на рис.107.

Рис. 107
Нелинейная обратная связь с диодом
Шоттки
Падение напряжения на диоде Шоттки обеспечивает положительный потенциал коллектора относительно базы, предотвращая тем самым смещение коллекторно-базового перехода в прямом направлении и накопление избыточного заряда в базе. В современной схемотехнике ИС серии ТТЛ диод Шоттки интегрирован с транзистором (серии ИС ТТЛШ).
Инвертор (ключ) на полевых транзисторах является основой популярной серии ИС-КМОП (К561,564).Ключ выполнен на двух полевых транзисторах с дополнительной симметрией (К- дополнительный),т.е. транзисторы имеют каналы различного типа проводимости. На рис.108 приведена схема такого ключа на полевых транзисторах с индуцируемыми каналами “p” и “n” типа.

Рис.108
Ключ на полевых транзисторах с дополнительной
симметрией
Переключение ключа происходит, когда входное напряжение превышает по модулю порог срабатывания транзисторов. При этом Uпор.vт1» -0,5U, Uпор.vт2» +0,5U, таким образом при Uвх = 0 (логический ноль): VТ2 – закрыт, VТ1 – открыт, поскольку на его затворе действует потенциал равный минус U, на выходе формируется высокий уровень, примерно равный напряжению питания +U (логическая единица). При Uвх» +U (по входу ключ управляется выходным напряжением аналогичного элемента), состояние транзисторов противоположно предыдущему и на выходе напряжение оказывается близким к нулю (логический 0).Таким образом выполняется операция логического отрицания, в статическом состоянии ток потребления практически отсутствует, т.к.один из транзисторов всегда закрыт. При переключениях появляется входной ток, связанный с перезарядом подзатворных емкостей, величина этого тока тем больше, чем выше частота входного сигнала. Кроме того, наличие этих емкостей ограничивает частотный диапазон работы ключа и, следовательно, КМОП серии ИС, что сужает диапазон её применения.
На основе рассмотренных ключей строятся так называемые базовые элементы основных серий ИС: И-НЕ (штрих Шеффера), ИЛИ-НЕ (стрелка Пирса), на которых возможна реализация сложных логических устройств с наименьшими затратами аппаратных средств.
Базовый элемент И-НЕ серии ИС ТТЛ имеет условное графическое обозначение, показанное на рис.109, выполняет логическую операцию
, таблица истинности приведена ниже.

Таблица истинности Рис.109
УГО логической
операции
штрих Шеффера
Принцип работы и техническая реализация указанного элемента показаны на рис.110. Основой схемы является многоэмиттерный транзистор VT1,выполняющий операцию конъюнкции (И), фактически он представляет собой интегрированный набор диодов по числу входов -2 и выходов -1.Операция НЕ реализуется транзисторами Vт2,Vт3,Vт4 с одновременным усилением выходного сигнала. Диоды VД1, VД2 необходимы для повышения порогов срабатывания транзисторов VТ2 и VТ3 с целью их надёжного запирания при низких уровнях входных напряжений. Резисторы R1 ¼R4 обеспечивают допустимые режимы работы транзисторов по базовым и коллекторным токам транзисторов. Характерной особенностью ТТЛ схем является напряжение питание +5В.

Рис.110
Схема базового элемента И-НЕ
ТТЛ
Введём обозначения физических уровней логических 1 и 0 как Е1 и Е0 соответственно.
Работа базового элемента происходит следующим образом:
· Uвх1 = Uвх2 = Е0 –эмиттерные выводы VТ1 через внутренние сопротивления источников входных сигналов соединены с общей точкой, базо-эмиттерные переходы открыты и шунтируют коллекторно-базовый переход VТ1, ток базы
VТ2 равен нулю и транзисторы VТ2 и VТ4 закрыты, в этом случае транзистор
VТ3 отпирается током базы по цепи: Uп- R2- базо-эмиттерный переход VТ3-
VД2-Rн-общая точка, на выходе формируется высокий уровень напряжения:
Е1 » Uп*Rн/(R3 + Rн) – логическая 1;
· Uвх1 = Е1, Uвх2 = Е0 или Uвх1 = Е0, Uвх2 = Е1 – состояние схемы не изменяется, поскольку коллекторно – базовый переход VТ1 шунтирован обним из открытых
базо-эмиттерных переходов, на выходе сохраняется логическая 1;
· Uвх1 =Uвх2 = Е1 – оба базо-эмиттерных перехода VТ1 закрыты высокими запирающими напряжениями, открывается коллекторно-базовый переход транзистора VТ1 и его коллекторный ток открывает транзистор VТ2 по цепи: Uп- R1-коллекторно-базовый переход VТ1-VД1-база VТ2, эмиттерный ток VТ2 создаёт напряжение на резисторе R4, отпирающее транзистор VТ4, тем самым вывод выхода оказывается соединённым с общей точкой через малое сопротивление между коллектором и эмиттером открытого VТ4 и на выходе формируется низкое напряжение Е0 (логический ноль).
Таким образом, приведенная схема реализует таблицу истинности логической операции штрих Шеффера. Типичным представителем рассмотренного базового логического элемента является микросхема серии ТТЛ - К555ЛА3, содержащая 4 двухвходовых элемента И-НЕ, УГО этой микросхемы приведено на рис.111.

Основные параметры и характеристики базового логического элемента ТТЛ:
· I1вх» 40 мкА – входной ток при Uвх = Е1 (обратный ток базо-эмиттерного перехода VТ1),
· I0вх» 1,6 мА - входной ток при Uвх = Е0 (максимальное значение для открытого базо-эмиттерного перехода VТ1),
· I1вых = I0 вых» 16 мА –максимально допустимый выходной ток,
· коэффициент разветвления: n = Iвых/I0вх = 16 – допустимое количество аналогичных логических элементов, которое может быть подключено к выходу одного базового логического элемента при создании сложных логических устройств,
· Uвых = Е1 » 2.4 …4,5В в зависимости от величины сопротивления нагрузки,
· Uвых = Е0 » 0,2…0,4В в зависимости от величины выходного тока,
· Uвх = Е1 или Е0 поскольку логические элементы одной серии ИС как правило соединены по выходам / входам между собой,
· быстродействие базового логического элемента оценивается временем перехода выходного напряжения из состояния Е0 в Е1 (t01) или наоборот (t10) и зависит от задержки срабатывания транзисторных ключей, рассмотренной ранее. Обычно принимают t01=t10»3 tз.ср., практически эта величина находится в пределах 10…20 наносекунд,
· помехоустойчивость ИС ТТЛ можно оценить по передаточной характеристике, идеализированный вид которой для наиболее тяжелого режима (минимально допустимое сопротивление нагрузки), приведен на рис.112.

Рис.112
Передаточная характеристика
базового ТТЛ - элемента
1,6 В – пороговое напряжение
срабатывания
Для состояния Uвх = Е0 и Uвых = Е1 возможно ложное срабатывание элемента, если напряжение помехи относительно шины «земля» будет равно: Uпом.зем. ³ 1,6 – 0,4 = 1,2В.
Для состояния Uвх = Е1 и Uвых = Е0 ложное срабатывание возможно, если напряжение помехи относительно шины «питание» по модулю будет равно Uпом.пит.³ 2,4 – 1,6 = 0,8В.Практически с учетом влияния температуры внешней среды считается допустимой помеха не более 0,6В.
· потребляемая базовым логическим элементом мощность относительно велика и составляет около 20 мВТ.
Следует отметить, что элементы ТТЛ чувствительны к величине внутреннего сопротивления источника входного сигнала (Ri), действительно, если Ri ³ 1Ком,то в состоянии Uвх = Е0 падение напряжения на нём от входного тока может превысить пороговое напряжение, что приведёт к несанкционированному срабатыванию.
Базовый логический элемент И – НЕ серии ИС КМОП.
Основой указанной серии ИС является рассмотренный ранее ключ на полевых транзисторах с дополнительной симметрией, УГО, логическое уравнение, таблица истинности аналогичны приведенным для элемента И-НЕ ТТЛ.
Напряжение питания ИС этой серии отличается широким диапазоном 3…15В, потребляемая мощность в статическом режиме не превышает 0,1мВт, входное сопротивление весьма велико (> 1 Мом), благодаря этому КМОП ИС находят широкое применение в схемотехнике в случаях, когда не предъявляются повышенные требования к быстродействию. Быстродействие КМОП логического элемента находится в пределах 100 – 200 наносекунд и определяется свойствами ключевого элемента, рассмотренными выше. Принцип работы базового элемента поясняется схемой приведенной на рис.113.

Рис.113
Логический элемент КМОП
штрих Шеффера
Работа базового элемента происходит следующим образом:
· Uвх1 =Uвх2 = Е0 – затворы всех транзисторов через внутренние сопротивления источников входных сигналов соединены с общей точкой, низкий уровень входных сигналов является запирающим для транзисторов с n-каналом (VТ3, VТ4) и отпирающим для транзисторов с p-каналом (VТ1, VТ2), на выходе формируется высокий уровень напряжения Е1 по цепи: +U – параллельно соединённые проводящие каналы транзисторов VТ1 и VТ2 – Uвых, от общей точки вывод выходного напряжения отключён запертыми каналами транзисторов VТ3, VТ4,
· Uвх1 = Е1, Uвх2 = Е0 – по выходу состояние схемы не изменяется, поскольку высокое напряжение +U подключено к выходному в








