Литература
ПЗ 5. Расчетно-статистический метод определения точности.
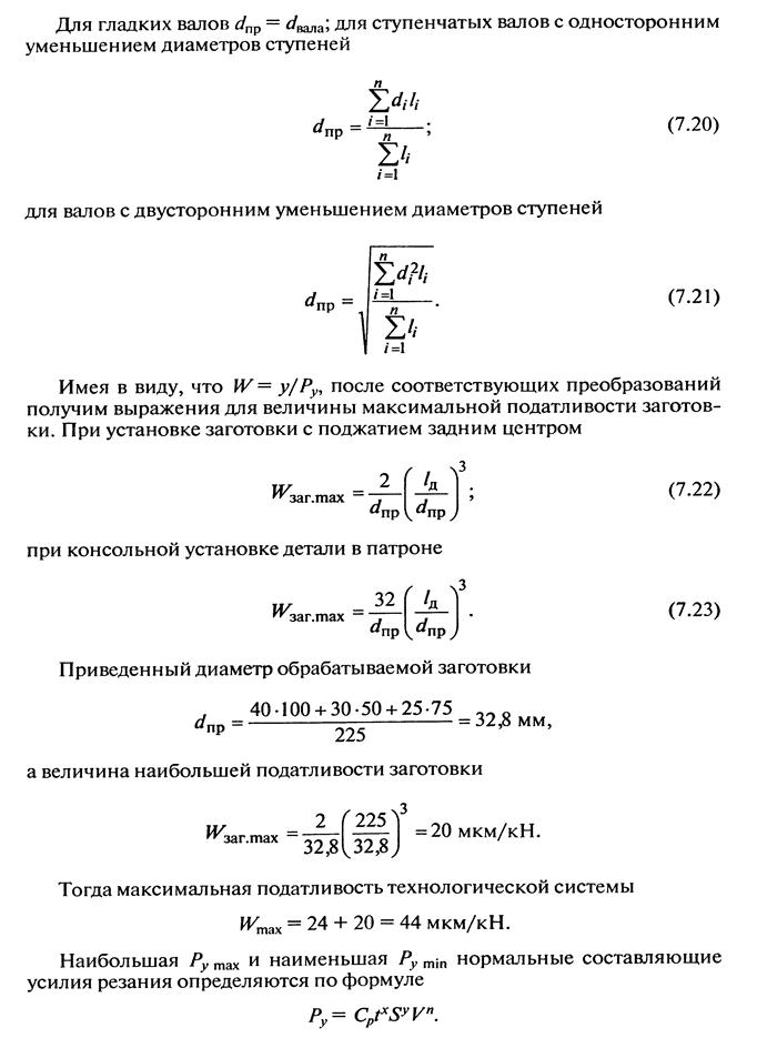
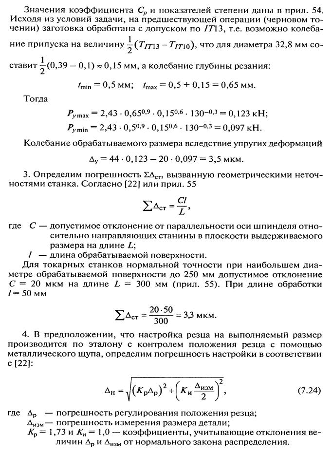
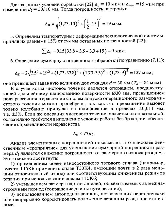
Занятие № 17. Расчетно-статистический метод определения точности.
Тема № 5. Основы базирования. Точность изготовления деталей.
ПРАКТИЧЕСКОЕ ЗАНЯТИЕ № 5
УТВЕРЖДАЮ
ФИЛИАЛ ГОУ ВПО
«МОСКОВСКИЙ ГОСУДАРСТВЕННЫЙ УНИВЕРСИТЕТ
ПРИБОРОСТРОЕНИЯ И ИНФОРМАТИКИ»
в г.Ставрополе.
__________________________________________________________________
Кафедра «Технологии машиностроения»
доцент _______________Чумак П.И.
«___» ____________________ 20__г.
Для студентов 4 курса
Специальности 151001 «Технология
машиностроения»
д.т.н., профессор Аверичкин Павел Алексеевич
(учёная степень, учёное звание, фамилия и инициалы автора)
(занятие № 17)
По дисциплине: «Основы технологии машиностроения»
|
МГУПИ - 2009
Учебные и воспитательные цели:
1.Приобретение практических навыков назначения в расчете технологических размерных цепей.
Время: 2 часа (90 мин.).
Место проведения Аудитория по расписанию.
Основная:
1. И.М.Колесов. Основы технологии машиностроения; Учебник для студентов высш. учеб. заведений М. Машиностроение, 1997,-592с.
2. Э.Л.Жуков, И.И.Козырь и др. Основы технологии машиностроения, В 2кн. Кн.1. Учебное пособие для вузов. М. ВШ. 2005. 278с.,ил.
3. Э.Л.Жуков, И.И.Козырь и др. Основы технологии машиностроения, В 2кн. Кн.2. Учебное пособие для вузов. М. ВШ. 2005. 295с.,ил.
4. В.И.Аверченков и др. Технология машиностроения; Сборник задач и упражнений. М. ИНФРА-М, 2009. – 288с.
Дополнительная:
1. П.А Аверичкин. Основы технологии машиностроения, Технология машиностроения. Методические рекомендации по выполнению практической работы. Филиал ГОУ ВПО МГУПИ в г. Ставрополе, 2006.
Учебно-материальное обеспечение:
1.Индивидуальные задания студентам по вариантам.
ПЛАН ЗАНЯТИЯ:
| № п/п | Вводная часть, рассматриваемые учебные вопросы, заключительная часть. | Время мин. |
| 1. 2. 3. 4. 5. 6. | Вводная часть. 1.Повторение теоретического материала. Основная часть. Выписать исходные данные в соответствии с заданным вариантом. Расчет данных и заполнение граф 4 - 8. Расчет меры рассеивания и установление возможного брака. Построение графиков. Расчет процента брака. Составить отчет по практическому занятию. Заключительная часть. Подведение итогов работы. Ответы на вопросы. |
Практическое занятие разработано «___»_____________20__г.
_______________________(Аверичкин П.А.)
(подпись, фамилия и инициалы автора)














