Основные правила по соблюдению режима секретности в подразделениях и частях.
Литература
ВВОДНАЯ ЧАСТЬ
Заключительная часть
Напомнить студентам название темы, учебные вопросы, методические и воспитательные цели и пути их достижения.
Подвести итог занятия, объявить студентам оценки за ответы на поставленные вопросы в ходе занятия, отметить подготовленность взвода, указать недостатки, пути и способы их устранения.
Напомнить рекомендованную литературу для самостоятельной работы. Ответить на вопросы студентов. Довести название темы и занятия следующего занятия. Дать задание на самостоятельную работу.
Подать команду об окончании занятия.
Принять доклад дежурного по взводу. Проверить наличие студентов на занятии, их внешний вид и готовность к занятию(наличие конспектов,ручек,цветных карандашей, офицерских линеек). Заполнить «Журнал учёта учебных занятий по военной подготовке учебной группы (взвода)».
Тема №1: Основы организации связи в Сухопутных войсках.
Занятие №1:Введение в курс дисциплины «Тактико-специальная подготовка».
Учебные, методические и воспитательные цели:
Изучить:
· задачи поставленные Президентом Российской Федерации органам государственной исполнительной власти в военном строительстве;
· вопросы совершенствования системы военной связи и дисциплины «Тактико-специальная подготовка»;
· основные правила по соблюдению режима секретности в частях и подразделениях.
Воспитать у студенов высокое чувство долга и ответственности по выполнению задач, поставленных Президентом Российской Федерации органам государственной исполнительной власти в военном строительстве, совершенствовании системы военной связи, основных правил по соблюдению режима секретности.
Учебные вопросы.
| 1. | Дисциплина «Тактико-специальная подготовка», ее роль и место в подготовке офицеров запаса войск связи. |
| 2. | Основные правила по соблюдению режима секретности в подразделениях и частях. |
| 3. | Роль и место военной связи в управлении войсками. |
1.Наставление по связи.Соединений и частей Сухопутных войск.Москва.Воениздат.2006г.Секретно.Стр.3-4.
2.Основы организации связи в Сухопутных войсках. Часть 3. Учебник. Санкт-Петербург. Военный университет связи. 2003 г. ДСП. стр.1-2.
3.Приказ Министра Обороны Российской Федерации №010 от 20.01.2005 г. «Об утверждении инструкции по режиму секретности в Вооруженных силах Российской Федерации». Секретно.стр.10-11,13
4.Инструкция по обеспечению режима секретности Российской Федерации (Приказ Федерального агентства по образованию №4 «С» от 17.10.2009г.) стр 18
5.Учебник сержанта войск связи. Москва. Воениздат. 2004 г. ДСП. Стр 63-66.
6.Связь в Вооруженных Силах Российской Федерации – 2009. Тематический сборник. ООО «Компания информационный мост». Москва. 2009г. стр.13-15, 108-110.
Высветить слайды №№1-4:
1. Лекция.
Тема №1.Основы организации связи в Сухопутных войсках.
Занятие №1.Введение в курс дисциплины» Тактико-специальная подготовка».
2.Учебные,методические и воспитательные цели.
3.Учебные вопросы.
4.Литература.
ОСНОВНАЯ ЧАСТЬ.
Введение.
В мирное время и в период ведения боевых действий Вооруженные Силы не могут существовать без надёжной системы управления. Строительством и совершенствованием технической основы системы управления Вооруженными Силами и призваны заниматься войска связи.
В настоящее время структура органов управления и войск связи претерпевает кардинальные изменения, обусловленные совершенствованием способов и средств вооруженной борьбы, оснащением войск связи современными комплексами и системами автоматизированного управления связью, что позволяет обеспечивать командирам и штабам частей и соединений, командующим и штабам объединений, командованию Вооруженных Сил возможности в реальном масштабе времени, реагировать на изменения оперативно-тактической и оперативно-стратегической обстановки, своевременно и гарантированно доводить решения и приказы на боевое применение объединений, соединений, частей и подразделений.
В последние годы войскам связи не раз приходилось участвовать в вооруженных конфликтах и миротворческих операциях как внутри страны, так и за ее пределами.
Применение современных систем, комплексов, средств связи и АСУ в боевых условиях показали, что их внедрение обеспечивает значительное сокращение времени, необходимое не принятие решения, подготовку и проведение боевых операций.
Развертывание и эксплуатацию систем военной связи различного звена управления осуществляют специалисты связи, и прежде всего, офицеры войск связи, которые должны уметь грамотно эксплуатировать средства связи, знать способы организации связи различными средствами и тактику действий подразделений связи, иметь навыки в разработке наиболее целесообразных решений по организации связи.
Исходя из этого, в настоящее время, из складывающейся обстановки в мире, вопросам военного строительства в Российской Федерации уделяется пристальное внимание со стороны военно-политического руководства страны.
Президентом России определены основные задачи и приоритеты военного строительства, подчеркнуто, что важнейшей задачей является переход к этапу нарастающего развития всех компонентов военной организации, к развитию на основе долгосрочной стратегии.
Органами государственной исполнительной власти поставлены задачи по:
· совершенствованию системы государственного и военного управления;
· обеспечению создания в интересах обороны и безопасности Российской Федерации интегрированной системы спутниковой связи;
· наращиванию группировки космических аппаратов;
· развитию единой сети электросвязи страны.
Генеральной линией строительства и совершенствования системы связи является переход к новой форме организации сетей путем цифровизации и интеграции их в единое информационное пространство Вооруженных Сил Российской Федерации.
В настоящее время система связи и комплексы средств автоматизации являются основным средством материально-технической основой управления Вооруженными Силами страны, которая обеспечивает обмен всеми видами информации в системах управления войсками и оружием.
Поэтому основное сосредоточение усилий по развитию системы связи направлено на ее перевод от технологий построения первичной и вторичных сетей связи к технологиям построения единой транспортной (стационарной и полевой) сети связи, сетей доступа и объектовых сетей пунктов управления. (Слайд 6).

Рисунок 1 - Единая транспортная (стационарная и полевая) сеть связи
В комплексе мер по обеспечению обороноспособности государства наряду с поддержанием высокой боевой готовности войск приоритетным направлением является развитие и совершенствование системы военного управления и ее технической основа – системы военной связи Вооруженных Сил, как важнейшего элемента государственной и военной инфраструктуры.
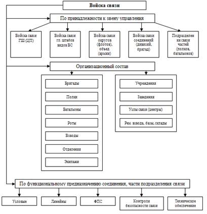
Для обеспечения управления вооруженными силами в составе их имеется специальные войска, к которым относятся войска связи.(Слайд 7).

Рисунок 2 - Войска связи
Таким образом, основные направления развития и совершенствования военной системы связи, принципы оптимизации состава и оснащения войск связи новыми средствами, реализация выработанных направлений применения передовых технических решений и новых телекоммуникационных технологий в производстве средств и комплексов связи позволяет обеспечить управление в реальном времени реагировать на изменения в складывающейся обстановке.
Исходя из этого, вытекает необходимость подготовки войск связи в вопросах организации и обеспечения связи в различных звеньях управления. Эту подготовку обеспечивает изучение дисциплины «Тактико-специальная подготовка».
Мы с вами приступаем к изучению дисциплины «Тактико-специальная подготовка», которая позволит разобраться с вопросами планирования, организации и обеспечения связи в интересах системы управления войсками в различных видах боя, а также изучить силы и средства связи, используемые для этого.
1. Дисциплина «Тактико-специальная подготовка», ее роль и место в подготовке офицеров запаса войск связи.
Дисциплина «Тактико-специальная подготовка» является одной из профилирующих дисциплин и служит основной в системе подготовки офицеров запаса.
Предметом тактико-специальной подготовки, как научной дисциплины, является боевое применение частей и подразделений связи для обеспечения управления войсками, как при организации боя, так и в ходе ведения ими боевых действий.
Предмет «Тактико-специальная подготовка» изучает вопросы построения и организации системы связи, узлов связи, управления войсками связи, способы организации и обеспечения связи в различных условиях быстроменяющейся обстановки.
Цели и задачи подготовки студентов по данной дисциплине, ее структура и методика преподавания определяются следующими основными факторами:
· условиями ведения современной воины, вызывающими возрастание роли связи в управлении войсками;
· участием в общевойсковом бою значительных масс войск, разнообразного оружия и боевой техники;
· высокими темпами и маневренностью боевых действий;
· систематическим совершенствованием управления войсками;
· внедрением автоматизированных систем управления.
Предмет «Тактико-специальная подготовка» базируется на:
· знании общевоенных, военно-технических и военно-специальных дисциплин;
· практических навыках в командовании подразделениями связи, работе на средствах связи и выполнении нормативов и учебных задач.
Предмет «Тактико-специальная подготовка» позволяет изучить:
· принципы построения и организации системы связи, узлов связи;
· способы организации и обеспечении связи различными средствами связи, находящимися на вооружении в подразделениях и частях связи Сухопутных войск;
· основные положения по управлению подразделениями, частями и системой связи в различных видах боевых действий и условиях быстроменяющейся боевой обстановки.
В результате изучения дисциплины «Тактико-специальная подготовка» студенты должны:
Иметь представление:
· об организации и применении подразделений и частей связи соединений Сухопутных войск;
· об организации связи в соединениях Сухопутных войск;
· об основах применения и организационно-техническом построении узлов связи пунктов управления в соединениях Сухопутных войск;
· об основах управления системой связи соединения Сухопутных войск;
· о содержании и порядке разработки документов боевого применения узлов связи (элементов узлов связи) соединения Сухопутных войск.
Знать:
· структуру Вооруженных Сил, предназначение родов и видов Вооруженных Сил, родов войск и специальных войск Сухопутных войск;
· мероприятия, по приведению подразделений, частей и узлов связи в боевую готовность;
· основы организации связи в Сухопутных войсках;
· организационно-штатную структуру подразделений и частей связи, основы их боевого применения в бою и операции;
· способы организации и обеспечения связи в основных видах боя;
· содержание обеспечения безопасности связи.
Уметь:
· выполнять функциональные обязанности по должностному предназначению;
· поддерживать высокую боевую готовность подразделений связи;
· командовать подразделением связи и управлять им при выполнении боевых задач;
· оценивать обстановку по связи, делать обоснованные выводы;
· вырабатывать замысел и принимать решения на организацию связи;
· обеспечивать выполнение требований руководящих документов по безопасности связи.
Тактико-специальная подготовка — это обучение личного состава подразделений, частей связи, а также их органов управления по организации и обеспечению связи, и является одним из важнейших элементов боевой подготовки войск связи, поскольку она в наибольшей степени обеспечивает подготовку военнослужащих к практическим действиям в современном бою, их высокую полевую выучку.
Это обуславливается тем, что только на практических занятиях и учениях возможно максимальное приближение условий обучения к реальной боевой обстановке.
В ходе учений и практических занятий подразделения, части и командиры и штабы отрабатывают вопросы организации и обеспечения связи при совершении марша на большие расстояния, ведении боевых действий в условиях быстроменяющейся тактической обстановки, форсировании водных преград и преодолении зона заражения.
Основным направлением в повышении полевой выучки войск связи на современном этапе является дальнейшее совершенствование организации и методики проведения занятий и учений, обратив внимание на подготовку офицеров запаса и прежде всего на их практическую готовность выполнять должностные обязанности командира подразделения, части и начальника связи различных звеньев управления.
При оценке знаний и умений студентов главным считаются практические навыки по организации и обеспечению связи, управлению подразделениями и системой связи, владению средствами связи и оружием.
Задача студентов состоит в том, чтобы глубоко изучить основные положения дисциплины «Тактико-специальная подготовка» и научиться умело их применять при планировании, организации и обеспечении связи.
Таким образом, одним из главных слагаемых боевой готовности войск связи является высокая степень выучки личного состава подразделений и частей связи, которая определяется уровнем тактико-специальной подготовки.
Тактико-специальная подготовка – это обучение личного состава, подразделений и частей связи тактике действий войск. Всестороннее изучение дисциплины «Тактико-специальная подготовка» в различных видах боевой деятельности имеет своей целью готовить офицеров войск связи.
Полученные знания позволяют умело ориентироваться в сложной боевой обстановке, предвидеть ход ее развития, уверенно руководить связью в бою.
В ходе планирования, организации и обеспечения связи офицерам войск связи приходится иметь дело с данными, документами и изделиями, имеющими соответствующий гриф секретности. Поэтому в следующем вопросе рассмотрим «Основные правила по соблюдению режима секретности в частях и подразделениях».
Основные правила по соблюдению режима секретности изложены в приказе Министра обороны Российской Федерации №010 от 20.01.2005 г. «Об утверждении инструкции режима секретности в Вооруженных Силах Российской Федерации» и приказе Федерального агентства по образованию Российской Федерации №4с от 17.10.2009 г. «О введении инструкции по обеспечению режима секретности в Российской Федерации».
Обязанности лиц, допущенных к работе связанной с секретными данными, документами и изделиями.
Лица, допущенные к работе, связанной с секретными данными, документами и изделиями обязаны:
· знать и строго выполнять требования «Инструкции режима секретности в Вооруженных Силах Российской Федерации»;
· хранить в тайне секретные сведения, ставшие известные по службе (работе) или иным путем;
· пресекать действия других лиц, которые могут привести к разглашению секретных сведений или утрате (хищению) секретных документов (изделий);
· немедленно докладывать своему непосредственному начальнику о причинах и условиях возможной утечки секретных сведений;
· соблюдать установленный порядок выезда за границу;
· выполнять секретные работы и знакомиться с секретными сведениями, документами и изделиями только в объеме своих служебных обязанностей;
· знать степень секретности выполняемых работ;
· правильно определять гриф секретности разрабатываемых документов (изделий);
· соблюдать правила пользования, порядок учета и хранения, секретных документов и изделий;
· немедленно учитывать все полученные секретные документы (изделия) в описи (форма №7), хранить их только в сейфах, металлических шкафах, ящиках или рабочих папках (чемоданах), ежедневно перед окончанием рабочего дня проверять их наличие;
· переносить секретные документы внутри штаба (учреждения) только в папках, обеспечивающих их сохранность;
· разрабатывать секретные документы, производить записи секретного характера только в рабочих тетрадях (блокнотах) или на листах бумаги, учтенных в секретном органе;
· ознакомлять с секретными документами и передавать их с другими исполнителям под роспись только с разрешения своего непосредственного начальника, требовать от них росписи на документах, с которыми ознакомились;
· немедленно сообщать своему непосредственному начальнику и в режимно-секретный орган об утрате или недостаче секретных документов и изделий, удостоверений, пропусков, ключей от помещений, хранилищ, сейфов, где хранятся секретные документы, личных печатей, а так же о фактах обнаружения излишних и неучтенных секретных документов и изделий;
· предъявлять работникам режимно-секретного органа для проверки все числящиеся и имеющиеся секретные документы и выполнять его требования по соблюдению режима секретности в объеме «Инструкции режима секретности в Вооруженных Силах Российской Федерации»;
· представлять устные или письменные объяснения по фактам разглашения секретных сведений, утрат документов (изделий), других нарушений режима секретности;
· своевременно сообщать в кадровые органы штаба (учреждения) о любых изменениях в анкетных и автобиографических данных;
· докладывать непосредственному начальнику о внеслужебных связях с иностранцами, с родственниками, проживающими за границей, а также о родственниках, выезжающих за границу на постоянное жительство.
Что запрещается лицам, допущенным к работе с секретными документами и изделиями:
Лицам, допущенным к секретным работам, документам и изделиям, запрещается:
· посещать консульства, посольства и другие представительства иностранных государств, частных компаний и фирм, устанавливать и поддерживать непосредственно или через других лиц связь с иностранными гражданами, если это не входит в круг их служебных обязанностей;
· вносить кино-фотосъемочную, звуко-видеозаписывающую, радиопередающую и принимающую, а так же множительно-копировальную аппаратуру личного пользования в здания воинских частей и в помещения, где проводятся секретные работы;
· передавать секретные документы и изделия кому бы то ни было и принимать без росписи;
· снимать копии с секретных документов без письменного разрешения (на документе, с которого снимается копия) начальника штаба (учреждения);
· держать во время работы секретные документы в удобном положении для обозрения посторонними лицами (в том числе и допущенным к таким документам, но не имеющим к ним прямого отношения);
· оставлять секретные документы на столах (в том числе и в опечатанных рабочих папках), в ящиках столов и открытых сейфах при выходе (независимо от продолжительности) из рабочей комнаты;
Порядок получения, возвращения и работы с грифованными документами лицам, допущенным к работе с секретными документами.
1. Получение и возвращение грифованных документов производится по «Книге выдачи грифованной литературы», форма которой имеет:
· графы:
- номера по порядку;
- фамилия, имя, отчество;
- номер рабочей тетради (папки, портфеля, чемодана и т.п.);
- экземплярные номера;
- наименование литературы:
а) экземплярный номер;
б) дата и роспись в получении;
в) роспись в приеме.
· строки:
- номера от 1 ÷ n
2. Порядок работы с грифованными документами.
Работа с грифованными документами осуществляется в специально-оборудованном помещении.
Перенос рабочей папки (портфеля) в специальное помещение разрешается только в опечатанном виде.
После вскрытия рабочей папки проверяется наличие документов согласно описи документов (форма №7).
После работы с документами рабочая папка опечатывается и сдается на хранение в секретное отделение (часть).
В случае передачи какого-либо документа на доклад должностному лицу по службе (работе) производится запись об этом в реестре.
Лица, допущенные к работе с секретными документами, обеспечиваются:
- рабочей папкой (портфелем, чемоданом и т.п.), которая всегда должна быть опечатана;
- персональной печатью, которую никому нельзя передавать;
- описью документов (форма №7), находящихся у исполнителя в рабочей папке (портфеле, чемодане и т.п.);
- реестром на документы, преданные в доклад.
Таким образом, незнание и невыполнение требований приказов Министра Обороны Российской Федерации и Федерального агентства по образованию Российской Федерации не освобождает от ответственности лиц, допущенных к работе, связанных с секретными данными, документами и изделиями.
Анализ современных взглядов на ведение войны показывает, что бурное развитие вооруженной борьбы значительно изменяет динамику современного общевойскового боя.
Бой будет иметь воздушно-наземный характер, отличаться большой напряженностью, резкой сменой тактической обстановки, массированным применением противоборствующими сторонами всех видов оружия и боевой техники, большим пространственным размахом, значительными потерями личного состава и техники, острой борьбой за удержание инициативы.
В современном общевойсковом бою исключительно важное значение приобретает фактор времени. Из двух противоборствующих сторон одержит победу та, которая быстрее и точнее будет наносить удары по противнику, более эффективно применять в бою боевую технику и вооружение.
Эффективность боевого применения этих средств, согласованность действий частей и подразделений в значительной мере зависят от качества управления ими в бою.
Понятие «управление» и «связь» тесно взаимосвязаны.
Из общей теории систем известно, что управление — это выработка и осуществление управляющих воздействий. Управление реализуется системой управления, которая приведена на рисунке 3.

Рисунок 3 - Система управления
Простейшая система управления включает:
· орган управления (ОУ);
· канал прямой связи;
· управляемый объект (УО);
· канал обратной связи;
Процесс управления складывается из циклов управления.
Каждый такой цикл включает:
· сбор органом управления информации от управляемых объектов;
· обработку информации и принятие решения (выработку управляющего воздействия);
· постановку задач управляемым объектам (командная информация воздействия).
Таким образом, в процессе управления орган управления и управляемый объект (или объект управления) должны иметь информационную связь.
В своем развитии военная связь прошла большой и сложный путь. По мере развития военного искусства возрастали роль и значение военной связи в системе управления войсками. Особенно большое значение приобрела военная связь в «машинный» период ведения войн, когда значительно возросла техническая оснащённость армии, увеличилась их численность, расширился пространственный размах операций и боя, возросла маневренность.
Это предъявило повышенные требования к военной связи,что вызвало необходимость создания более совершенных электрических средств связи.
В настоящее время в условиях насыщенности армий ракетно-ядерным оружием и высочайшей готовности этого мощного оружия к боевому применению, предъявляют более жесткие требования к системам управления и связи, времени доведения боевых распоряжений и команд до исполнителей, которое исчисляется минутами и секундами, следовательно связь в современному бою стала таким же решающим фактором в достижении победы, как количество и качество войск и оружия.
Неудовлетворительное управление войсками в значительной мере является результатом плохой организации работы связи. «Потеря связи есть потеря управления войсками, а потеря управления войсками неизбежно ведет к поражению». Вооруженные конфликты и локальные войны последних десятилетий подтвердили справедливость данного утверждения, которое актуально и на сегодняшний день.
Место военной связи в системе управления войсками и оружием определяется следующими положениями:
Военная связь – это часть системы управления войсками и оружием, ее «информационная сеть», выполняющая функции передачи, хранения, преобразования и распределения информации в интересах управления.
Военная связь – это материально-техническая основа управления войсками и оружием, которая обеспечивает оперативный и устойчивый информационный обмен между пунктами, органами и объектами управления.
Военная связь – это каналы и линии связи, средства связи, которые составляют неотъемлемую часть технического оборудования рабочих мест должностных лиц на пунктах управления.
Таким образом, роль и место связи в системе управления войсками и оружием в современных условиях имеет решающее значение.
Отсутствие связи даже не продолжительное время может привести к потере управления войсками, а следовательно и к поражению в бою или операции.
ЗАКЛЮЧИТЕЛЬНАЯ ЧАСТЬ
На занятии была рассмотрена тема «Введение в курс дисциплины «Тактико-специальная подготовка»», целями которого предусматривалось:
· изучить задачи, поставленные Президентом Российской Федерации органам государственной исполнительной власти в военном строительстве, вопросы совершенствования системы военной связи и дисциплины «Тактико-специальная подготовка», основные правила по соблюдению режима секретности в подразделениях и частях;
· воспитывать у студентов чувство долга и ответственности по выполнению задач, поставленных Президентом Российской Федерации органам государственной исполнительной власти в военном строительстве, совершенствованию системы военной связи, основных правил по соблюдению режима секретности.
Вам, как будущим командирам подразделений связи необходимо твердо знать и учитывать изучаемый материал в своей практической работе.
Напомню еще раз литературу, которую вы можете использовать во время самостоятельной работы.
1. Наставление по связи.Соединений и частей связи Сухопутных войск. Москва.Воениздат.2006г.Секретно.Стр.3-4.
2. Основы организации связи в Сухопутных войсках. Часть 3. Учебник. Санкт-Петербург. Военный университет связи. 2003 г. ДСП. стр.1-25.
3. Приказ Министра Обороны Российской Федерации №010 от 20.01.2005 г. «Об утверждении инструкции режима секретности в Вооруженных силах Российской Федерации». Секретно.
4.Приказ Федерального агентства по образованию Российской Федерации №4С от 17.10.2009 г. «О введении инструкции по обеспечению режима секретности в Российской Федерации». Секретно.
5. Учебник сержанта войск связи. Москва. Воениздат. 2004 г. ДСП. Стр 63-66.
Оценки за ответы на вопросы, поставленные в ходе лекции, следующие:
На следующем занятии будет рассмотрена тема 1 «Основы организации связи в Сухопутных войсках», занятие 2 «Связь – основное средство управления войсками», лекция.
Задание на самостоятельную работу:
1. Доработать конспект лекций(законспектировать указанный материал, вклеить раздаточный материал).
2. Быть готовым к письменному контрольному опросу по данному занятию.
Какие имеются у вас вопросы?
Подать команду об окончании занятия.
Доцент военной кафедры войск связи тактики и общевоенных дисциплин:
полковник в отставке В. Филоненко