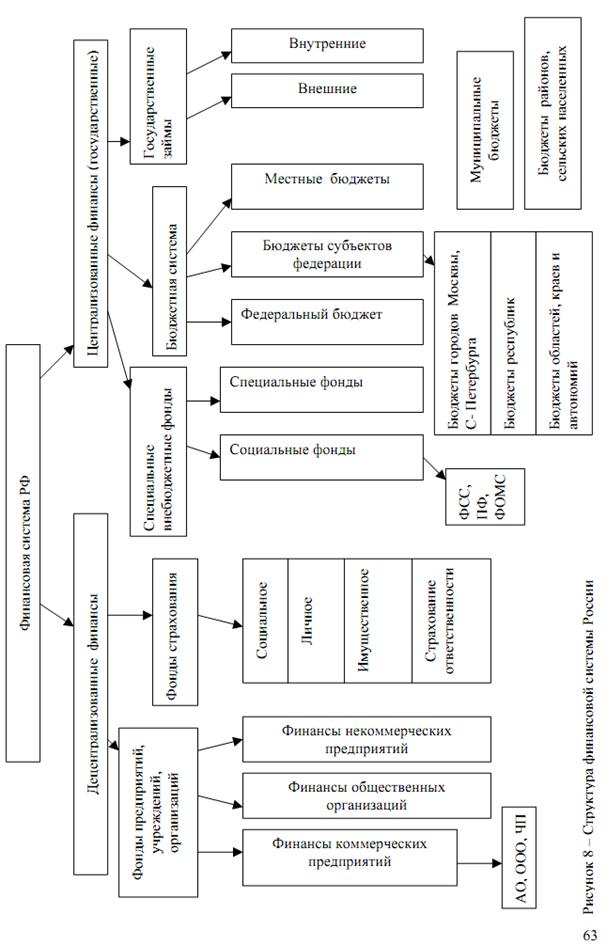
Финансовая система – это совокупность различных сфер или звеньев финансовых отношений, каждая из которых характеризуется особенностями в формировании и использовании фондов денежных средств, различной ролью в общественном воспроизводстве. (рисунки 7, 8)

Рисунок 7. - Структура финансовой системы
Финансовая система включает в себя: финансы предприятий и организаций, страхование, государственные финансы. Все составляющие финансовой системы различаются методами формирования и использования фондов денежных средств.
Государственные финансы - это централизованные фонды денежных ресурсов, которые создаются путем распределения, перераспределения национального дохода, созданного в отраслях материального производства.
Связь общегосударственных финансов и финансов предприятий объясняется не только тем, что они имеют единый источник своего формирования, созданный в сфере материального производства, но и из бюджета на свое воспроизводство. Тут и взаимосвязь, и взаимозависимость звеньев финансовой системы.
Главной составляющей государственных финансов является государственный бюджет.
Государственный бюджет - централизованный доход государства (роспись доходов и расходов).
Бюджет состоит из двух частей: доходной и расходной. В доходной части показываются источники поступления денежных средств и их количественные характеристики. В расходной части указываются направления, сферы в которых расходуются деньги, и их количественные параметры. По размерам государственного бюджета можно судить об уровне экономического развития страны.
Если расходы превышают доходы, то это дефицит.
Если расходы равны доходам, то это бездефицитный бюджет.
Если доходы превышают расходы, то это профицит.
Главным источником бюджета являются налоги (70-80%), остальная часть таможенные пошлины, государственный заем, денежная эмиссия.
Внебюджетные фонды – совокупность финансовых ресурсов, имеющих строго целевое назначение и находящиеся в распоряжении федеральных, региональных или местных органов самоуправления.
Посредством формирования внебюджетных фондов происходит перераспределение национального дохода органами власти и управления в пользу определенных групп населения и приоритетных сфер экономики.
К внебюджетным фондам относятся: Пенсионный фонд (ПФ), фонд социального страхования (ФСС), фонд обязательного медицинского страхования (ФОМС). К внебюджетным экономическим фондам относятся: отраслевые и межотраслевые фонды научно-исследовательских и опытно-конструкторских разработок (НИОКР),фонды развития жилищной сферы и т.д.
В настоящее время произошло объединение средств внебюджетных фондов. С 2001 года введен единый социальный налог. Он предназначен для мобилизации средств на реализацию прав граждан: на государственную пенсию, социальное обеспечение и медицинскую помощь. Налог платят работодатели, производящие выплаты наемным работникам. Налоговой базой является сумма доходов выплаченных работникам за налоговый период (не входят в налогооблагаемую базу: государственные пособия, компенсационные выплаты, командировочные расходы в пределах установленных норм, сумма единовременной материальной помощи и т.д.) Не включаются в налогооблагаемую базу доходы, не превышающие 20000 рублей, и возмещение на приобретение медикаментов. Налогооблагаемая база определяется нарастающим итогом с начала года на каждого работающего.
Налогоплательщики производят уплату авансовых платежей в срок, установленный для получения заработной платы в банке за истекший месяц, но не позднее 15 числа следующего месяца. Фонд занятости как самостоятельный фонд упразднился с 1.01.2000 и его функции переданы Министерству труда. Внебюджетные фонды в определенной мере служат резервом денежных средств.
В целях бесперебойного финансирования многообразных потребностей общества, государство может привлекать к покрытию своих расходов свободные средства предприятий, организаций и граждан.
Для дополнительного пополнения денежными ресурсами экономику страны государство может прибегнуть к эмиссии денег. Но эта мера не очень часто используется, т.к. чрезмерная эмиссия может привести к росту инфляции, обесценению денежных средств, росту цен, снижению жизненного уровня населения.
Следующим средством привлечения финансовых ресурсов государством является - государственный заем. Кредиторами выступают юридические и физические лица, заемщиком – государство. Государство продает на финансовом рынке облигации, казначейские обязательства и другие виды государственных ценных бумаг. Финансовый рынок является составной частью финансовой системы.
В настоящее время наиболее значительным по объему в составе финансового рынка является рынок ценных бумаг. Государство выпускает следующие виды ценных бумаг: ГКО (государственные краткосрочные облигации), ОФЗ (облигации государственного займа), ОГСЗ (облигации государственного сберегательного займа). Эти средства пополняют государственный долг.
Государственный долг представляет собой сумму выпущенных, но не погашенных государственных займов с начислением по ним процентов на определенную дату или определенный срок.
Государственный долг может быть внешним и внутренним. Внешний долг - это задолженность по внешним займам. Внутренний долг - это задолженность по внутренним займам. Отказ государства оплачивать свои долги называется дефолт.
Страхование- -это особая социально-экономическая структура, где объектом купли – продажи выступает страховая защищенность.
Функции страхования:
1) формирование фонда денежных средств осуществляемая как плата за риски, которые берут на себя страховые компании. Страхование может быть добровольным и обязательным;
2) формирование инвестиционного потенциала страны. Страховой фонд страховых компаний – это временно свободные денежные средства, которые можно инвестировать в производство, недвижимость, банки, ЦБ и др;
Фонды страхования обеспечивают возмещение убытков от стихийных и несчастных случаев, а также способствует их предупреждению.
Основные виды страхования:
1) социальное страхование (формирование пенсионного фонда);
2) имущественное страхование (дома, автомобили, урожай, животных и др.);
3) личное страхование (страхование жизни, детей)
4) международное страхование (страховые полисы лечения за границей);
5) страхование вкладов граждан.
Финансы предприятий и организаций
Финансы предприятий представляют собой часть финансовой системы, ее звено и характеризуют денежные отношения, связанные с формированием, распределением и использованием денежных ресурсов по выполнению своих обязательств перед государством, другими предприятиями и фирмами, работниками и т.д.
Финансы предприятий занимают определенное и ключевое положение потому, что это реальный сектор экономики, здесь создаются материальные блага, производятся товары и оказываются услуги. Возникают следующие денежные отношения, направленные на образование уставного капитала и распределение доходов. Отношения, связанные договорными обязательствами с другими предприятиями, распределение прибыли, инвестирование средств в акции, облигации и др. ценные бумаги, получением дивидендов и др.;
Отношения со страховыми организациями; отношения с государственным бюджетом; отношения с банками и др. В условиях рыночной экономики осуществляет свою деятельность на началах коммерческого расчета, целью которого являются получение прибыли.
