Переход между двумя областями полупроводника с разнотипной проводимостью называется электронно-дырочным переходом или p-n переходом.
Равновесие соответствует нулевому внешнему напряжению на переходе.
Поскольку концентрация электронов в n-области значительно больше, чем в p-области, а концентрация дырок в p-области больше, чем в n-области, то на границе раздела полупроводников возникает градиент концентрации подвижных носителей заряда (дырок и электронов):
.
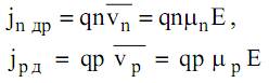
Направленное движение свободных носителей, вызванное их неравномерным распределением в объеме полупроводника, называют диффузионным движением. Электроны под действием диффузии перемещаются из p–области в n–область. Это движение зарядов (основных носителей) образует диффузионный ток p-n-перехода, содержащий две составляющие: электронную и дырочную, плотность которых равна:

На границе p- и n-областей создаётся слой, обеднённый подвижными носителями. В приконтактной области n-типа появляется нескомпенсированный заряд положительных ионов, а в дырочной области – нескомпенсированный заряд отрицательных ионов примесей. Таким образом, электронный полупроводник заряжается положительно, а дырочный – отрицательно.
|
|
|
Между областями полупроводника с различными типами электропроводности возникает электрическое поле напряжённостью Е. Образовавшийся двойной слой электрических зарядов называется запирающим, он обеднён основными носителями и имеет вследствие этого низкую электропроводность. Вектор напряженности поля направлен так, что он препятствует диффузионному движению основных носителей и ускоряет неосновные носители. Этому полю соответствует контактная разность потенциалов ϕк, связанная с взаимной диффузией носителей. За пределами p-n-перехода полупроводниковые области остаются нейтральными.
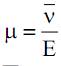
Движение неосновных носителей образует дрейфовый ток, направленный
навстречу диффузионному току. Их перемещение характеризуется подвижностью
и плотностями.
,
- их средняя скорость.

Итак, в условиях равновесия встречные дрейфовый и диффузионный токи
должны быть равны, т.е.

Определим выражение контактной разности потенциалов, для чего воспользуемся предыдущим соотношением, подставив выражения дрейфового и диффузионного токов:

Используя соотношения Эйнштейна, запишем
, тогда
.
Постоянную интегрирования С найдём, используя граничные условия:
потенциал в р-области
, концентрация дырок
; в n-области потенциал
. Тогда выражение для контактной разности потенциалов
в p-n-переходе 
3. P-N переход под действием внешних напряжений. Вольт-амперная характеристика, параметры.
|
|
|
Если к p-n-переходу подключить источник напряжения, то нарушается равновесное состояние и в цепи будет протекать ток.
Различают прямое и обратное включения p-n-перехода.
Прямое включение.
Пусть внешнее напряжение приложено плюсом к
p-области, а минусом – к n-области.
При этом оно противоположно по знаку контактной разности потенциалов. Так как концентрация подвижных носителей в p-n-переходе значительно
ниже, чем в p- и n-областях, сопротивление p-n-перехода значительно выше сопротивления p- и n-областей. Можно считать, что приложенное напряжение
полностью падает на переходе. Основные носители будут двигаться к контакту, сокращая дефицит носителей в p-n-переходе и уменьшать сопротивление и толщину p-n-перехода. Результирующее поле в p-n-
переходе будет равно
. Поток основных носителей через
контакт увеличится. Ток, протекающий через переход, в данном
случае называется прямым, а напряжение, приложенное к переходу – прямым напряжением. При
потенциальный барьер для
основных носителей исчезает, и ток ограничивается обычным омическим сопротивлением объема полупроводника.
Диффузия дырок через переход приводит к увеличению концентрации
дырок за переходом. Возникающий при этом градиент концентрации дырок обусловливает диффузионное проникновение их в глубь n-области, где они являются неосновными носителями. Это явление называется инжекцией (впрыскиванием). Инжекция дырок не нарушает электрической нейтральности в n-области, т.к. она сопровождается поступлением из внешней цепи такого же количества электронов.
Толщина перехода в этом случае
.
Диффузионная составляющая будет превышать дрейфовую составляющую 
Обратное включение
Если внешнее напряжение приложено плюсом к n-области, а минусом к – p-области, то оно совпадает по знаку с контактной разностью потенциалов.
Напряжение на переходе возрастает, и высота потенциального барьера становится выше, чем при отсутствии напряжения
.
Толщина перехода возрастает 
Результирующая напряженность электрического поля в переходе будет
выше, что приведет к увеличению дрейфового тока:

Направление результирующего тока противоположно направлению прямого тока, поэтому он называется обратным током, а напряжение, вызывающее обратный ток, называется обратным напряжением. Поле в переходе является ускоряющим лишь для неосновных носителей. Под действием этого поля концентрация неосновных носителей на границе перехода снижается и появляется градиент концентрации носителей заряда. Это явление называется экстракцией
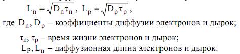
носителей. Значение тока экстракции определяется числом неосновных носителей заряда, возникающих в полупроводнике в единицу времени на расстоянии, которое они могут пройти за время жизни. Это расстояние называется диффузионной длиной электронов и дырок. Концентрация неосновных носителей на расстоянии диффузионной длины убывает в е раз.

Так как число неосновных носителей мало, ток экстракции через переход
намного меньше прямого тока. Он практически не зависит от приложенного напряжения и является током насыщения.
Таким образом, p-n-переход обладает несимметричной проводимостью:
проводимость в прямом направлении значительно превышает проводимость p-n-перехода в обратном направлении.