Для получения высокой точности и стабильности частоты колебаний в АГ в качестве резонатора используется кварц. Такие АГ называются кварцевыми. Кварц относится к числу кристаллов, обладающих свойствами прямого и обратного пьезоэлектрического эффекта. Помещенный в электрическое поле высокой частоты кварц испытывает периодические механические деформации (явление обратного пьезоэффекта), что, в свою очередь, вызывает появление электрических зарядов на его гранях (явление прямого пьезоэффекта). Свойством пьезоэффекта обладают кристаллы более 100 веществ. Среди них наиболее стабильны параметры у кварца. Вблизи резонансных частот кварц можно заменить контуром с сосредоточенными параметрами.

Различные виды механических колебаний в кварцевой пластине могут происходить на основной частоте или одной из нечетных гармоник. Кристалл кварца имеет три оси симметрии - оптическую, электрическую и механическую. В зависимости от того, под каким углом к этим осям вырезана пластина, различают несколько видов среза кварца.
Геометрические размеры, вид колебаний и тип среза пластины определяют электрические параметры кварцевого резонатора: частоту последовательного резонанса w1, добротность Q, отношение емкостей Ck/C0, температурный коэффициент частоты ТКЧкв и допустимую мощность рассеивания. Максимальная частота кварцевых резонаторов достигает 150 МГц и более. Широкое применение находят кварцы, возбуждаемые на 3–7-й механической гармонике с частотой до 60…70 МГц.
Определим основные параметры и зависимость эквивалентного сопротивления кварца от частоты вблизи его резонансных частот
(частота последовательного резонанса) и
(частота параллельного резонанса). Для проводимости кварца согласно схеме имеем:
,
где
- добротность кварцевого резонатора.
Благодаря большому значению Lk и малому Ck характеристическое сопротивление rкв и добротность кварцевого резонатора Qкв достигают значений (
Ом,
), на несколько порядков превышающих эти параметры у обычных контуров. У специальных кварцевых резонаторов величина Qкв составляет даже (3…6)106. Большая добротность определяет высокую крутизну фазовой характеристики кварца вблизи его резонансных частот:

где Dw=w–w1 - абсолютная расстройка.
Для эквивалентного сопротивления кварца получим:
.
Результаты расчета характеристик кварца (с параметрами С=0,25 пФ; L=0,2 мГн; r:=10 Ом; С0=8 пФ) приведены на рис. 14.10. На частоте последовательного резонанса w1 сопротивление кварца мало Zкв=rk; на частоте параллельного w2 возрастает до величины
. Между частотами w1 и w2 сопротивление кварца носит индуктивный характер, за пределами этих частот - емкостной. При переходе через резонансные частоты фаза благодаря высокой добротности скачком меняется на 180°

Существует две схемы включения кварца в автогенератор:
- осцилляторная схема, в которой кварцевый резонатор включается в колебательную систему в качестве индуктивности, т.е. на частоте между последовательным и параллельным резонансом;
- фильтровая схема, в которой кварц включается в цепь ОС, при этом он настроен на частоту последовательного резонанса.
![]() |
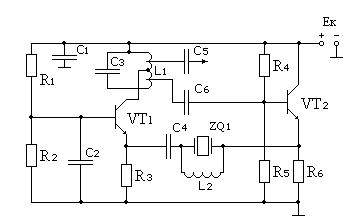
Схема Баттлера.
Это фильтровая схема. Кварц включен в цепь ОС, образованной эмитерным повторителем, С6, кварцем, С4. Кварц работает на частоте последовательного резонанса. С увеличением частоты, собственная емкость кварца уменьшается, а влияние кварцедержателя увеличивается, и вместо последовательного получается параллельный колебательный контур. Его активное сопротивление максимально. Потери в цепи ОС возрастают, это может привести к срыву колебаний. Чтобы компенсировать влияние емкости кварцедержателя, параллельно кварцу подключают катушку L2.
![]() |
Режим работы автогенератора задается делителем R1,R2. Цепочка автосмещения С2, R3 компенсирует изменение параметров транзистора с изменением частоты. Автогенератор собран по схеме емкостной "трехточки" с заземленной по высокой частоте базой. Сопротивление коллектор-база носит индуктивный характер и образовано катушкой L1, которая служит для настройки на заданную частоту. Емкость С6, емкость кварцедержателя и С4 образуют сопротивление коллектор-эмиттер. Емкость С2 образует сопротивление базы.
Режим работы эмиттерного повторителя задается делителем R4,R5. Для того, чтобы самовозбуждение происходило в мягком режиме, делитель R1,R2 создает положительное напряжение, слегка приоткрывающее транзистор. Достаточно небольшого скачка напряжения, например при включении питания, чтобы в контуре начались свободные колебания. Переход в режим колебаний второго рода происходит за счет падения напряжения на резисторе R3. Эта схема обеспечивает высокую стабильность генерируемой частоты.
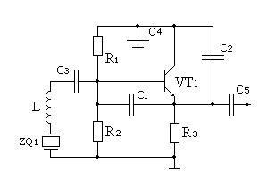
Осцилляторная схема.
Кварц включен в колебательную систему емкостной "трехточки" в качестве индуктивности. ОС осуществляется через емкость С1, включенную между эмиттером и базой. Подстройка частоты осуществляется с помощью катушки L. Положение рабочей точки задается делителем R1,R2 и сопротивлением R3. Колебательная система образуется конденсаторами С1, С2, С3, катушкой L и кварцем. Стабильность осцилляторных схем выше, чем фильтровых.
Делитель R1,R2, как и в предыдущей схеме создает небольшой положительный потенциал на базе, слегка приоткрывающий транзистор. Сопротивление R3 осуществляет переход к режиму колебаний второго рода за счет появления падения напряжения на нем после появления эмитерного тока. Это схема емкостной "трехточки" с заземленным по высокой частоте коллектором. Емкостные "трехточки" применяются чаще, чем индуктивные, особенно на высоких частотах.
Если частота кварца не достаточна, то применяют кварцы, работающие на гармониках. На некоторых гармониках, например, на 3 и 5, потери оказываются меньше, чем на первой гармонике. Кроме того, если частота кварца не достаточна, применяются каскады умножения частоты.








