Главная задача промышленных коммерческих предприятий — получение прибыли от реализации продукции (оказания услуг или выполнения работ). Именно поэтому задача реализации (сбыта) весьма актуальна. Собственно говоря, сбыт подразумевает движение материальных потоков (готовой продукции) от предприятия-производителя до конечного потребителя. На этой стадии процессами управления материальными потоками занимается распределительная логистика. Часто ее отождествляют с функцией сбыта в маркетинге.
Функции сбыта можно объединить в три группы:
1) планирование;
2) организация;
3) контроль и регулирование.
В функции планирования сбыта включают: разработку перспективных и оперативных планов продаж; анализ и оценку конъюнктуры рынка; формирование ассортиментного плана производства по заказам покупателей; выбор каналов распределения и товародвижения; планирование рекламных кампаний и разработку мер по стимулированию сбыта; составление смет-затрат по сбыту и их оптимизацию.
В составе функций организации сбыта выделяют: организацию складского хозяйства; организацию продаж и доставку продукции потребителям; организацию предпродажного и послепродажного обслуживания потребителей; организацию каналов товародвижения и распределительных сетей; организацию проведения рекламных кампаний и мероприятий по стимулированию сбыта; организацию подготовки торгового персонала и управление деятельностью торговых представительств; организацию взаимодействия всех подразделений предприятия для достижения целей сбыта.
К функциям контроля и регулирования сбыта относят: оценку результатов сбытовой деятельности; контроль за выполнением планов сбыта; оперативное регулирование сбытовой деятельности предприятия с учетом влияния внешних и внутренних помех; оценку и стимулирование деятельности сбытового аппарата; статистический, бухгалтерский и оперативный учет сбытовой деятельности.
Необходимо учитывать и особенности реализации сбытовых функций каждым товаропроизводителем, а это во многом определяется следующими факторами: номенклатурой и масштабами производства; количеством и географией потребителей; численностью и интенсивностью каналов распределения; характером и формами организации каналов товародвижения; имиджем товаропроизводителя и его торговой сети.
Организация распределительной логистики включает:
■ организацию процесса сбыта готовой продукции с учетом принципов и методов логистики;
■ организацию управления сбытом как совокупность логистических операций, логистических цепей и логистических систем;
■ организацию взаимодействия участников сбытовой деятельности, т.е. субъектов распределительной логистики.
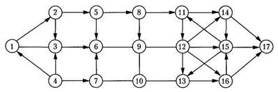
Логистическое моделирование процесса сбыта готовой продукции строится с учетом целевой ориентации на конечные результаты сбытовой деятельности. Процесс сбыта можно представить сетевой моделью (рис. 8.1).

Рис. 8.1. Сетевая логистическая модель процесса сбыта (вершины сетевой модели):
1 — изучение покупательского спроса; 2 — формирование портфеля заказов; 3 — установление хозяйственных связей с потребителями; 4 — финансирование сбытовых исследований; 5 — ассортиментная загрузка производственных мощностей предприятия; 6 — заключение договоров поставки (продажи); 7 — установление цен на товары, услуги и работы; 8 — создание запасов готовой продукции; 9 — выбор каналов распределения; 10 — стимулирование сбытовиков и перепродавцов; 11 — организация доставки (поставки) продукции (услуг) потребителям (покупателям); 12 — контроль за выполнением договорных обязательств; 13 — расчеты с покупателями и посредниками; 14 — оказание услуг потребителям; 15 — оценка выполнения планов сбыта; 16 — финансирование сбытовых операций; 17 — удовлетворение платежеспособного спроса потребителей и получение прибыли
Модель распределительной логистики, приведенная на рис. 8.1,— это синтез взаимодействия трех основных потоков:
1) материального — показан последовательностью событий:

2) информационного — обозначен цепью событий:

3) финансового (денежного) — образован цепью событий:

Логическая последовательность формирования и функционирования данной модели образует взаимосвязанные блоки событий.
Организационно-аналитический блок. Включает события с 1-го по 4-е. Обеспечивает комплекс операций по исследованию рынка (преимущественно изучение спроса потребителей на товар и услуги предприятия).
Организационно-технический блок. Включает события с 5-го по 10-е. Обеспечивает комплекс операций по созданию материально-вещественных условий сбытовой деятельности.
Организационно-управленческий блок. Включает события с 11-го по 17-е. Обеспечивает комплекс операций по управлению сбытовой деятельностью (планирование, оценка, контроль и регулирование деятельности всех участников сбытового процесса).
Операционная система распределительной логистики включает три подсистемы:
1) перерабатывающую;
2) обеспечения;
3) планирования и контроля.
Удовлетворение спроса потребителей — это результат взаимодействия всех перечисленных подсистем (рис. 8.2).

Рис. 8.2. Операционная система распределительной логистики
Перерабатывающая подсистема непосредственно выполняет сбытовую работу, преобразуя сигналы рынка о платежеспособном спросе потребителей (вход системы) в необходимые рынку товары и услуги (выход системы).
Сбытовой преобразователь (транслятор спроса) выполняет операции по ассортиментной загрузке производства, количественной и качественной приемке готовой продукции, организации ее хранения и подготовке к потреблению, продвижению товаров на рынок по каналам распределения и товародвижения, предпродажному и послепродажному обслуживанию потребителей.
Подсистема обеспечения создает материально-вещественные и финансово-трудовые условия для нормального функционирования перерабатывающей подсистемы. Она включает: производственное обеспечение сбыта вплоть до производства товаров и услуг по заказам потребителей, материально-техническое обеспечение сбытовой деятельности вплоть до создания складов, транспортных, торговых и иных коммуникаций; финансовое обеспечение производства и реализации продукции вплоть до финансирования рекламных кампаний; кадровое обеспечение сбытовых служб предприятия вплоть до профессионального обучения торгового персонала. Подсистема обеспечения распределительной логистики может базироваться только на собственных ресурсах предприятия (что встречается крайне редко), а также и на заемных (привлеченных) средствах со стороны. Выбор определенного способа обеспечения обычно определяется экономической эффективностью и результативностью функционирования подсистемы обеспечения. В ряде случаев определенная функция обеспечения может стать функцией перерабатывающей подсистемы и наоборот. К примеру, в общем случае перевозка готовой продукции — функция подсистемы обеспечения, но в случае предоставления транспортных услуг сторонним организациям она обретает функции перерабатывающей подсистемы.
Подсистема планирования и контроля может быть названа управляющей подсистемой в кибернетической модели распределительной логистики. Она вырабатывает команды (планы, задания) для других (управляемых) подсистем, получает информацию о их реакции на управляющее воздействие (обратная связь) и вносит коррективы в поведение участников сбытовой деятельности в соответствии с принятыми целями и задачами. Выработка и принятие управленческого решения в данной подсистеме осуществляется под активным влиянием внешней среды (экономической, правовой, политической и т.п.) и с учетом внутренней организации сбытовой деятельности предприятия (состав службы сбыта, содержание и распределение функций по подразделениям предприятия и др.).
Любая операционная система, в том числе система распределительной логистики, работает по процедурам, хорошо освещена в теории исследования операций. Стандартные процедуры включают:
■ постановку задачи;
■ выбор целевой функции;
■ разработку модели исследования;
■ определение области возможных технических решений и оценку характеристик;
■ выполнение необходимых расчетов и работ;
■ проверку результатов по критерию оптимальности;
■ анализ полученных результатов и выработку рекомендаций.
Укрупненная блок-схема алгоритма функционирования операционной системы распределительной логистики представлена на рис. 8.3.

Рис. 8.3. Блок-схема алгоритма функционирования операционной системы распределительной логистики
Многообразие стратегических и оперативных задач предприятия ставит перед распределительной логистикой задачу определения приоритетов их решения. Это можно выполнить с применением критерия оптимальности (целевой функции). Чаще всего в качестве целевой функции используется максимизация прибыли предприятия при полном удовлетворении платежеспособного спроса потребителей. Принятые задачи закладываются в планы сбыта. Их целесообразно разрабатывать на альтернативной основе. Многовариантность планирования позволяет выбрать оптимальный план и с точки зрения конечных результатов, и с позиций эффективного использования ограниченных ресурсов.