Понятие, сущность и основные формы организации
ТЕМА 4. СБЫТОВАЯ (РАСПРЕДЕЛИТЕЛЬНАЯ) ЛОГИСТИКА
Главная задача промышленных коммерческих предприятий — получение прибыли от реализации продукции (оказания услуг или выполнения работ). Именно поэтому задача реализации (сбыта) весьма актуальна. Собственно говоря, сбыт подразумевает движение материальных потоков (готовой продукции) от предприятия-производителя до конечного потребителя. На этой стадии процессам управления материальными потоками занимается распределительная логистика. Часто ее отождествляют с функцией сбыта в маркетинге. Основным отличием сбытовой деятельности от маркетинговой является наличие для сбыта установившейся товаропроводящей сети и хозяйственных связей по поставкам (продаже) ГП потребителям. Для маркетинга же характерно увеличение объема продаж путем освоения новых или расширения имеющихся сегментов рынка за счет изменения ассортимента ГП, улучшения политики продвижения товаров и т.п.
В научно-методической литературе наряду с термином «сбыт» имеют место также термины «физическое распределение» и «дистрибьюция». Сбыт, распределение, физическое распределение и дистрибьюция являются синонимами и означают одно и то же понятие. Различия в звучании объясняются особенностями перевода.
В логистике под распределением понимается, в первую очередь, физическое, ощутимое, вещественное содержание этого процесса. Закономерности, связанные с распределением прав собственности, здесь также принимаются во внимание, однако не они являются основным предметом исследования и оптимизации.
Дистрибьюция – комплексная логистическая активность, заключающаяся в продвижении ГП от производителей к конечным (или промежуточным) потребителям, в организации продаж, предпродажного и послепродажного сервиса.
Физическое распределение – это комплексная логистическая активность, которая является составной частью процесса дистрибьюции и включает в себя все логистические операции и функции, связанные с физическим перемещением и хранением ГП в товаропроводящих структурах производителей и (или) логистических посредников.
Сбытовая логистика – область научных исследований системной интеграции функций, реализуемых в процессе распределения материального и сопутствующих ему (информационного, финансового и сервисного) потоков между различными потребителями, т.е. в процессе реализации товаров, основной целью которой является обеспечение доставки нужных товаров в нужное место, в нужное время с оптимальными затратами.
Целью логистики сбыта является выполнение правила «7 R - s» логистики: поставка нужным потребителям продукции требуемого ассортимента и качества, в требуемом количестве, в требуемое время и место, обеспечивая с высокой эффективностью необходимый уровень сервиса.
Организация распределительной логистики включает:
■ организацию процесса сбыта готовой продукции с учетом принципов и методов логистики;
■ организацию управления сбытом как совокупность логистических операций, логистических цепей и логистических систем;
■ организацию взаимодействия участников сбытовой деятельности, т.е. субъектов распределительной логистики.
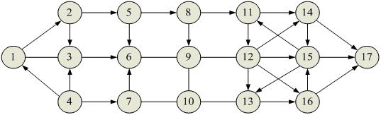
Логистическое моделирование процесса сбыта готовой продукции строится с учетом целевой ориентации на конечные результаты сбытовой деятельности. Процесс сбыта можно представить сетевой моделью (рис. 4.1).

Рис. 4.1. Сетевая логистическая модель процесса сбыта (вершины сетевой модели):
1 — изучение покупательского спроса; 2 — формирование портфеля заказов; 3 — установление хозяйственных связей с потребителями; 4 — финансирование сбытовых исследований; 5 — ассортиментная загрузка производственных мощностей предприятия; 6 — заключение договоров поставки (продажи); 7 — установление цен на товары, услуги и работы; 8 — создание запасов готовой продукции; 9 — выбор каналов распределения; 10 — стимулирование сбытовиков и перепродавцов; 11 — организация доставки (поставки) продукции (услуг) потребителям (покупателям); 12 — контроль за выполнением договорных обязательств; 13 — расчеты, с покупателями и посредниками; 14 — оказание услуг потребителям; 15 — оценка выполнения планов сбыта; 16 — финансирование сбытовых; операций; 17 — удовлетворение платежеспособного спроса потребителей и получение прибыли
Модель распределительной логистики, приведенная на рис. 4.1, это синтез взаимодействия трех основных потоков:
1) материального — показан, последовательностью событий:.
1 - 2 - 5 - 8 - 11 - 14 - 17;
2) информационного — обозначен цепью событий:
1 - 3 - 6 - 9 - 12 - 15 - 17;
3) финансового (денежного) — образован цепью событий:
1 - 4 - 7 - 10 - 13 - 16 - 17;
Логическая последовательность формирования и функционирования данной модели образует взаимосвязанные блоки событий.
Организационно-аналитический блок. Включает события с 1-го по 4-е. Обеспечивает комплекс операций по исследованию рынка (преимущественно изучение спроса потребителей на товар и услуги предприятия).
Организационно-технический блок. Включает события с 5-го по 10-е. Обеспечивает комплекс операций по созданию материально-вещественных условий сбытовой деятельности.
Организационно-управленческий блок. Включает события с 11 -го по 17-е. Обеспечивает комплекс операций по управлению сбытовой деятельностью (планирование, оценка, контроль и регулирование деятельности всех участников сбытового процесса).