Лекция 3. Производственная структура коммерческого предприятия, его инфраструктура
3.1. Понятие организации, организационного взаимодействия, организационной структуры
3.2.Реструктуризация предприятий
К понятию организация можно подходить с двух точек зрения – структурной и поведенческой. При структурном подходе организацию рассматривают как таковую, способы распределения производственных обязанностей и то, каким образом передаются полномочия и ответственность в рамках организации. При поведенческом подходе в центре исследования находится человек. Независимо от того, насколько тщательно продумана структура организации, деятельность будет определяться в первую очередь людьми, входящими в состав этой организации, их способностями и мотивацией к труду.
Организация как процесс заключается в решении вопросов формирования структуры, касающихся:
ответственности, посредством которой поставленные перед предприятием задачи распределяются между отдельными руководителями и служащими,
формальных внутренних взаимоотношений между служащими предприятия по поводу разделения ответственности.
Организовать - значит спланировать и определить те функции и действия, которые необходимы для выполнения той или иной работы, а также объединить эти функции и действия в рамках группы, сектора, отдела, подразделения.
Организационное взаимодействие - это формальные отношения между отдельными позициями управления в рамках структуры.
Организация состоит из лиц, которые имеют перед собой некую цель, работают в одной команде, группе, используют определенные знания и технические приемы, выступают как единый целостный организм.
Организационная структура – это состав (перечень) отделов, служб и подразделений в аппарате управления, системная их организация, характер соподчиненности и подотчетности друг другу и высшему органу управления фирмы, а также набор координационных и информационных связей, порядок распределения функций управления по различным уровням и подразделениям управленческой иерархии.
Базой для построения организационной структуры управления предприятием является организационная структура производства.
Многообразие функциональных связей и возможных способов их распределения между подразделениями и работниками определяет разнообразие возможных видов организационных структур управления производством. Все эти виды сводятся в основном к четырем типам организационных структур: линейным, функциональным, дивизиональным и адаптивным.
Линейная структура управления
Особенности и области применения. Сущность линейной (иерархической) структуры управлений состоит в том, что управляющие воздействия на объект могут передаваться только одним доминантным лицом — руководителем, который получает официальную информацию только от своих, непосредственно ему подчиненных лиц, принимает решения по всем вопросам, относящимся к руководимой им части объекта, и несет ответственность за его работу перед вышестоящим руководителем (рис. 4.1.1).
Данный тип организационной структуры управления применяется в условиях функционирования мелких предприятий с несложным производством при отсутствии у них разветвленных кооперированных связей с поставщиками, потребителями, научными и проектными организациями и т.д. В настоящее время такая структура используется в системе управления производственными участками, отдельными небольшими цехами, а также небольшими фирмами однородной и несложной технологии.

Рис. 4.1.1. Линейная структура управления: Р — руководитель: Л — линейные органы управления (линейные руководители); И — исполнители
Преимущества и недостатки. Преимущества линейной структуры объясняются простотой применения. Все обязанности и полномочия здесь четко распределены, и поэтому создаются условия для оперативного процесса принятия решений, для поддержания необходимой дисциплины в коллективе.
В числе недостатков линейного построения организации обычно отмечается жесткость, негибкость, неприспособленность к дальнейшему росту и развитию предприятия. Линейная структура ориентирована на большой объем информации, передаваемой от одного уровня управления к другому, ограничение инициативы у работников низших уровней управления. Она предъявляет высокие требования к квалификации руководителей и их компетенции по всем вопросам производства и управления подчиненными.
Возрастание масштабов производства и его сложности сопровождается углублением разделения труда, дифференциацией функций деятельности производственной системы. При этом рост объема работ по управлению сопровождается углублением функционального разделения управленческого труда, обособлением функций и специализацией подразделений управления. При этом создается функциональный тип структуры управления.
Функциональная структура управления
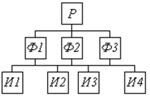
Особенности и области применения. Функциональная структура (рис. 4.1.2) сложилась как неизбежный результат усложнения процесса управления. Особенность функциональной структуры заключается в том, что хотя и сохраняется единоначалие, но по отдельным функциям управления формируются специальные подразделения, работники которых обладают знаниями и навыками работы в данной области управления.

Рис. 4.1.2. Функциональная структура управления: Р— руководитель; Ф — функциональные органы управления (функциональные руководители);
И — исполнители
В принципе создание функциональной структуры сводится к группировке персонала по тем широким задачам, которые он выполняет. Конкретные характеристики и особенности деятельности того или иного подразделения (блока) соответствуют наиболее важным направлениям деятельности всего предприятия.
Традиционные функциональные блоки предприятия — это отделы производства, маркетинга, финансов. Это широкие области деятельности, или функции, которые имеются на каждом предприятии для обеспечения достижения его целей.
Если размер всей организации или данного отдела велик, то основные функциональные отделы можно, в свою очередь, подразделить на более мелкие функциональные подразделения. Они называются вторичными, или производными. Основная идея здесь; состоит в том, чтобы максимально использовать преимущества специализации и не допускать перегрузки руководства. При этом необходимо соблюдать известную осторожность с тем, чтобы такой отдел (или подразделение) не ставил бы свои собственный цели выше общих целей всего предприятия.
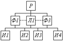
На практике обычно используется линейно-функциональная, или штабная, структура, предусматривающая создание при основных звеньях линейной структуры функциональных подразделений (рис. 4.1.3).

Рис. 4.1.3. Линейно-функциональная структура управления: Р—руководитель: Ф —функциональные органы управления (функциональные руководители): Л — линейные органы управления: И — исполнители
Основная роль этих подразделений состоит в подготовке проектов решений, которые вступают в силу после утверждения соответствующими линейными руководителями.
Наряду с линейными руководителями (директорами, начальниками филиалов и цехов) существуют руководители функциональных подразделений (планового, технического, финансового отделов, бухгалтерии), подготавливающие проекты планов, отчетов, которые превращаются в официальные документы после подписания линейными руководителями.
Эта система имеет две разновидности: цеховую структуру управления, характеризующуюся созданием при начальнике цеха функциональных подразделений по важнейшим функциям производства, и безцеховую структуру управления, применяющуюся на небольших предприятиях и характеризующуюся делением не на цехи, а на участки.
Основным достоинством этой структуры является то, что она, сохраняя целенаправленность линейной структуры, дает возможность специализировать выполнение отдельных функций и тем самым повысить компетентность управления в целом.
Преимущества и недостатки. К преимуществам функциональной структуры можно отнести то, что она стимулирует деловую и профессиональную специализацию, уменьшает дублирование усилий и потребление материальных ресурсов в функциональных областях, улучшает координацию деятельности.
Вместе с тем специализация функциональных отделов нередко является препятствием для успешной деятельности предприятия, поскольку затрудняет координацию управленческих воздействий.
Функциональные отделы могут быть более заинтересованы в реализации целей и задач своих подразделений, чем общих целей всей организации. Это увеличивает вероятность конфликтов между функциональными отделами. Кроме того, на крупном предприятии цепь команд от руководителя до непосредственного исполнителя становиться слишком длинной.
Опыт показывает, что функциональную структуру целесообразно использовать на тех предприятиях, которые выпускают относительно ограниченную номенклатуру продукции, действуют в стабильных внешних условиях и для обеспечения своего функционирования требуют решения стандартных управленческих задач. Примерами такого рода могут служить предприятия, действующие в металлургической, резинотехнической промышленности, в отраслях, производящих сырьевые материалы.
Функциональная структура не подходит для предприятий с широкой или с часто меняющейся номенклатурой продукции, а также для предприятий, осуществляющих свою деятельность в широких международных масштабах, одновременно на нескольких рынках в странах с различными социально-экономическими системами и законодательством. Для предприятий такого типа более подходят дивизиональные структуры.
Дивизиональная структура управления
Особенности и области применения. Необходимость данного подхода к организации управления была вызвана резким увеличением размеров предприятий, диверсификацией их деятельности и усложнением технологических процессов в условиях динамично меняющейся внешней среды. Первыми перестройку структуры по этой модели начали крупнейшие организации, которые в рамках своих гигантских предприятий (корпораций) стали создавать производственные отделения, предоставляя им определенную самостоятельность в осуществлении оперативной деятельности. В то же время администрация оставляла за собой право жесткого контроля по общекорпоративным вопросам стратегии развития, научно-исследовательских разработок, инвестиций и т.п. Поэтому данный тип структуры нередко характеризуют как сочетание централизованной координации с децентрализованным управлением (децентрализация при сохранении координации и контроля).
Ключевыми фигурами в управлении организациями с дивизиональной структурой становятся не руководители функциональных подразделений, а управляющие (менеджеры), возглавляющие производственные отделения.
Структуризация организации по отделениям производится обычно по одному из трех критериев: по выпускаемой продукции или предоставляемым услугам (продуктовая специализация), по ориентации на потребителя (потребительская специализация), по обслуживаемым территориям (региональная специализация).
Организация подразделений по продуктовому принципу (рис. 5.1.4) является одной из первых форм дивизиональной структуры, и в настоящее время большинство крупнейших производителей потребительских товаров с диверсифицированной продукцией используют продуктовую структуру организации.

Рис. 4.1.4. Продуктовая структура управления
При использовании дивизионально-продуктовой структуры управления создаются отделения по основным продуктам. Руководство производством и сбытом какого-либо продукта (услуги) передаются одному лицу, которое является ответственным заданный тип продукции. Руководители вспомогательных служб подчиняются ему.
Некоторые предприятия производят большой ассортимент товаров или услуг, которые отвечают запросам нескольких крупных групп потребителей или рынков. Каждая группа или рынок имеет четко определенные, или специфические, потребности. Если два или более таких элемента становятся особенно важными для предприятия, но может использовать организационную структуру, ориентированную на потребителя, при которой все ее подразделения группируются вокруг определенных групп потребителей (рис. 4.1.5)
Данный тип организационной структуры находит применение в достаточно специфичных областях, например в сфере образования, где в последнее время наряду с традиционными общеобразовательными программами возникли специальные отделения для обучения взрослых, повышения квалификации и т.д. Примером активного использования организационной структуры, ориентированной на потребителя, являются коммерческие банки.

Рис. 4.1.5. Организационная структура, ориентированная на потребителя
Основные группы потребителей, пользующихся их услугами, — индивидуальные клиенты (частные лица), пенсионные фонды, трастовые фирмы, международные финансовые организации. Организационные структуры, ориентированные на покупателя, в равной степени характерны для торговых форм, торгующих оптом и в розницу.
Если деятельность предприятия охватывает большие географические зоны, особенно в международном масштабе, то может оказаться целесообразной организационная структура по территориальному принципу, т.е. по месту расположения ее подразделений (рис 4.1.6). Региональная структура облегчает решение проблем, связанных с местным законодательством, обычаями и нуждами потребителей. Такой подход упрощает связь предприятия с клиентами, а также связь между его подразделениями.

Рис. 5.1.6. Региональная организационная структура
Хорошо знакомым примером региональных организационных структур могут служить сбытовые подразделения крупных предприятий. Среди них зачастую можно встретить подразделения, деятельность которых охватывает весьма обширные географические зоны, которые в свою очередь делятся на более мелкие подразделения, поделенные на еще более мелкие блоки.
Преимущества и недостатки. Различные типы дивизиональной структуры имеют одну и ту же цель — обеспечить более эффективную реакцию предприятия на тот или иной фактор окружающей среды.
Продуктовая структура позволяет легко справиться с разработкой новых видов продукции, исходя из соображений конкуренции, совершенствования технологии или удовлетворения потребностей покупателей. Региональная структура позволяет более эффективно учитывать местное законодательство, социально-экономическую систему и рынки по мере географического расширения рыночных зон. Что касается структуры, ориентированной на потребителя, то она дает возможность наиболее эффективно учитывать запросы тех потребителей, от которых предприятие более всего зависит. Таким образом, выбор дивизиональной структуры должен быть основан на том, какой из этих факторов наиболее важен с точки зрения обеспечения реализации стратегических планов предприятия и достижения его целей.
Дивизиональная структура существенно ускоряет реакцию предприятия на изменения, происходящие во внешней среде. В результате расширения границ оперативно-хозяйственной самостоятельности отделения рассматриваются как центры прибыли, активно использующие предоставленную им свободу для повышения эффективности работы.
В то же время дивизиональные структуры управления привели к росту иерархичности, т.е. вертикали управления. Они потребовали формирования промежуточных уровней управления для координации работы отделений, групп и т.п. Дублирование функций Управления на разных уровнях в конечном счете привело к росту затрат на содержание управленческого аппарата.
Адаптивные структуры управления
Особенности и области применения. Адаптивные, или органические, структуры управления обеспечивают быструю реакцию предприятия на изменения внешней среды, способствуют внедрению новых производственных технологий. Эти структуры ориентируются на ускоренную реализацию сложных программ и проектов, могут применяться на предприятиях, в объединениях, на уровне отраслей и рынков. Обычно выделяют два типа адаптивных структур: проектный и матричный.
Проектная структура формируется при разработке организацией проектов, под которыми понимаются любые процессы целенаправленных изменений в системе, например модернизация производства, освоение новых изделий или технологий, строительство объектов и т.п. Управление проектом включает определение его целей, формирование структуры, планирование и организацию выполнения работ, координацию действий исполнителей.
Одной из форм проектного управления является формирование специального подразделения — проектной команды, работающей на временной основе. В ее состав обычно включают необходимых специалистов, в том числе и по управлению. Руководитель проекта наделяется так называемыми проектными полномочиями. В их числе ответственность за планирование проекта, за состояние графика и ход выполнения работ, за расходование выделенных ресурсов, в том числе и за материальное поощрение работающих. В связи с этим большое значение придается умению руководителя сформировать концепцию управления проектом, распределить задачи между участниками команды, четко определять приоритеты и ресурсы, конструктивно подходить к разрешению конфликтов. По завершении проекта структура распадается, а сотрудники переходят в новую проектную структуру или возвращаются на свою постоянную должность (при контрактной работе — увольняются). Такая структура обладает большой гибкостью, но при наличии нескольких целевых программ или проектов приводит к дроблению ресурсов и заметно усложняет поддержание и развитие производственного и научно-технического потенциала организации как единого целого. При этом от руководителя проекта требуется не только управление всеми стадиями жизненного цикла проекта, но и учет места проекта в сети проектов данной организации.
С целью облегчения задач координации в организациях создаются штабные органы управления из руководителей проектов или используются так называемые матричные структуры.
Матричная структура (рис. 4.1.7) представляет собой решетчатую организацию, построенную на принципе двойного подчинения исполнителей: с одной стороны, непосредственному руководителю функциональной службы, которая предоставляет персонал и техническую помощь руководителю проекта, с другой — руководителю проекта (целевой программы), который наделен необходимыми полномочиями для осуществления процесса управления в соответствии с запланированными сроками, ресурсами и качеством. При такой организации руководитель проекта взаимодействует с двумя группами подчиненных: с постоянными членами проектной группы и с другими работниками функциональных отделов, которые подчиняются ему временно и по ограниченному кругу вопросов. При этом сохраняется их подчинение непосредственным руководителям подразделений, отделов, служб.
Полномочия руководителя проекта могут варьироваться от полной власти над всеми деталями проекта до простых канцелярских полномочий. Руководитель проекта контролирует работу всех отделов над данным проектом, руководители функциональных отделов — работу своего отдела (и его подразделений) над всеми проектами.
Матричная структура представляет собой попытку использовать преимущества как функционального, так и проектного принципа построения организации и по возможности избежать их недостатков.
Преимущества и недостатки. Матричная структура управления позволяет достичь определенной гибкости, которая никогда не присутствует в функциональных структурах, поскольку в них все сотрудники закреплены за определенными функциональными отделами. В матричных структурах можно гибко перераспределять кадры в зависимости от конкретных потребностей каждого проекта. Матричная организация дает большую возможность координации работ, характерную для дивизиональных структур. Это достигается за счет создания должности руководителя проекта, который координирует все связи между участниками проекта, работающими в различных функциональных отделах.
Среди недостатков матричной организации обычно подчеркивается сложность, а иногда и непонятность ее структуры, наложение вертикальных и горизонтальных полномочий подрывает принцип единоначалия, что часто приводит к конфликтам и к трудностям в принятии решений. При использовании матричной структуры наблюдается более сильная, чем в традиционных структурах, зависимость успеха от личных взаимоотношений между сотрудниками.
Несмотря на все эти сложности, матричная организация используется во многих отраслях промышленности, особенно в наукоемких производствах (например, в производстве электронной техники), а также и в некоторых организациях непроизводственной сферы.
Принципы построения организационной структуры управления
Многосторонность содержания структур управления предопределяет множественность принципов их формирования. Прежде всего, структура должна отражать цели и задачи организации, а следовательно, быть подчиненной производству и меняться вместе с происходящими в нем изменениями. Она должна отражать функциональное разделение труда и объем полномочий работников управления; последние определяются политикой, процедурами, правилами и должностными инструкциями и расширяются, как правило, в направлении более высоких уровней управления. В качестве примера можно привести типовую схему управления предприятием.
Полномочия руководителя любого уровня ограничиваются не только внутренними факторами, но и факторами внешней среды, уровнем культуры и ценностными ориентациями общества, принятыми в нем традициями и нормами. Другими словами, структура управления должна соответствовать социально-культурной среде, и при ее построении надо учитывать условия, в которых ей предстоит функционировать. Практически это означает, что попытки слепо копировать структуры управления, действующие успешно в других организациях, обречены на провал, если условия работы различны. Немаловажное значение имеет также реализация принципа соответствия между функциями и полномочиями, с одной стороны, и квалификацией и уровнем культуры — с другой.
Любую перестройку структуры управления необходимо оценивать прежде всего с точки зрения достижения поставленных перед ней целей. В условиях нормально развивающейся (не кризисной) экономики реорганизация направлена чаще всего на то, чтобы путем совершенствования системы управления повысить эффективность работы организации, при этом главными факторами улучшения являются рост производительности труда, ускорение технического развития, кооперация в принятии и реализации управленческих решений и т.д. В кризисный период изменения в структурах управления направлены на создание условий для выживания организации за счет более рационального использования ресурсов, снижения затрат и более гибкого приспособления к требованиям внешней среды.
В целом рациональная организационная структура управления предприятием должна отвечать следующим требованиям:
· обладать функциональной пригодностью, гарантировать надежность и обеспечивать управление на всех уровнях;
· быть оперативной, не отставать от хода производственного процесса;
· иметь минимальное количество уровней управления и рациональные связи между органами управления;
· быть экономичной, минимизировать затраты на выполнение управленческих функций;