2. Властивості похибок вимірювань
3. Властивості випадкових похибок
Вимірюванням називають процес порівняння фізичної величини, яка вимірюється, з однойменною величиною, яка прийнята за одиницю вимірювання.
Фізичною величиною називають одну із властивостей фізичного об’єкта (фізичної системи, явища природи) загальну у якісному відношенні багатьом фізичним об’єктам, але у кількісному відношенні індивідуальну для кожного об’єкта.
Основне рівняння вимірювання має вигляд:

де Q – величина, яка вимірюється;
q – значення величини, яка прийнята за одиницю;
N – число, яке показує у скільки разів Q більше ніж q.
Вимірювання в геодезії розглядаються з кількісної та якісної точок зору.
Кількісна – виражає числове значення вимірюваної величини. Якісна - характеризує її точність.
Розрізняють такі види геодезичних вимірювань: лінійні, в результаті яких на місцевості визначають відстані між пунктами; кутові – в яких визначають значення горизонтальних і вертикальних кутів між напрямками на інші пункти; висотні (нівелювання) - в результаті яких визначають перевищення між пунктами.
|
|
|
Для перелічених видів вимірювань застосовують такі одиниці
вимірювань з міжнародної системи одиниць СІ:


Досить часто використовують кратні і часткові одиниці, від одиниць, що складають когерентну (де всі одиниці виміру рівні 1) систему (табл. 1).
Таблиця 1
Префікси СІ та їхні скорочені позначення для утворення
десяткових кратних і часткових одиниць

На фізичний процес вимірювань впливають такі фактори: величина, що вимірюється; суб’єкт, який проводить вимірювання; метод вимірювання; вимірювальний прилад; середовище в якому проводяться виміри.
В залежності від умов та методів виконання вимірювань, вони можуть бути прямими і непрямими, рівноточними і нерівноточними.
Прямими називають такі методи вимірювання, коли величину, яку визначають, отримують у результаті безпосереднього порівняння її з одиницею вимірювань.
Непрямими називають такі методи вимірювань, при яких величини, що визначаються, отримуються як функції інших безпосередньо виміряних величин.
Якщо в процесі вимірювань збігаються всі п’ять факторів, які впливають на процес вимірювання фізичних величин, то вимірювання називають рівноточними.
При неоднакових умовах, коли змінюється хоча б один з п’яти факторів, вимірювання вважають нерівноточними.
Кожний з перерахованих факторів у процесі вимірювання породжує цілий ряд елементарних похибок. Їх сумарна дія утворює похибку результату вимірювань. Через це він ніколи не збігається з істинним значенням величини, яка вимірюється.
2. Якщо істинне значення величини, яка вимірюється, позначити через Х, а результат вимірювання – через l, то істинна похибка вимірювань D визначиться з виразу:
|
|
|

Вивченням основних властивостей і закономірностей дії похибок вимірювань, розробкою методів отримання найточнішого значення вимірюваної величини та характеристик її точності, займається теорія похибок вимірювань. Математично основою теорії похибок вимірювань є теорія ймовірностей та математична статистика.
Похибки вимірювань ділять за двома ознаками: за джерелом походження та за характером дії.
За джерелом походження похибки розрізняють на: похибки приладів, зовнішніх умов вимірювання та особисті суб’єкта вимірювання.
За характером дії похибки ділять на: грубі, систематичні, випадкові.
Грубі похибки за абсолютною величиною перевищують певну, характерну для даних умов вимірювань межу. Грубі похибки (промахи) виникають при різкій зміні умов вимірювання (пропустили одне укладання вимірювальної стрічки, помилковий відлік по шкалі і т. ін.). Грубі похибки визначаються в результаті повторних (контрольних) вимірювань і повністю усуваються з результату вимірювань.
Систематичні похибки функціонально пов’язані з параметрами, які характеризують умови вимірювань. Вони змінюються за якимись законами або залишаються постійними. Для них відомий не лише знак (“+” чи “–”), але і сам розмір похибок. Вплив систематичних похибок можна значною мірою усунути введенням поправок і застосуванням відповідних методів вимірювання. Залишкові систематичні похибки мають бути малими.
Випадкові похибки – це похибки, розмір і вплив яких на кожний окремий результат вимірювань, невідомий. Величину і знак випадкових похибок встановити наперед неможливо. Однак вони підпорядковані певним закономірностям, визначення яких дає можливість одержати із сукупності вимірювань найнадійніший результат і оцінити його точність.
3. Нехай одна і та сама величина Х була виміряна п разів і отримані результати вимірів l1, l2, l3,..., ln, в яких міститься тільки випадкові похибки D, то отриманий ряд похибок

має такі властивості:
1. При певних умовах вимірювання, випадкові похибки за абсолютною величиною не можуть перевищувати відому межу, властиву для даних умов
вимірювання і яку називають граничною похибкою. Ця властивість дозволяє виявити і виключити з результатів вимірів грубі похибки
2. Додатні і від’ємні випадкові похибки рівноможливі і приблизно однаково часто зустрічаються в ряді вимірів.
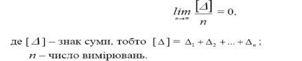
3. Сума похибок рівноточних вимірювань однієї і тієї ж величини розділена на їх число, при нескінченному зростанні числа вимірювань, прямує до нуля. Цю властивість (властивість компенсації) математично можна зобразити так:

4. Чим більша абсолютна величина похибки, тим рідше вона зустрічається в ряді вимірювань. Ця властивість дозволяє виявити систематичні похибки.
Випадкова похибка виражається абсолютною величиною і є числом іменованим. Для трактування про точність вимірювань вводиться поняття відносної похибки.
Відносною похибкою називають відношення абсолютної величини похибки до значення самої виміряної величини.
Відносна похибка виражається у вигляді простого дробу, чисельником якого є одиниця, а знаменником – число округлене до двох–трьох значущих цифр з нулями.
Контрольні питання для самоперевірки
1. Що називають вимірюванням?
2. Основне рівняння вимірювання.
3. Геодезичні вимірювання.
4. Одиниці фізичних величин, які застосовують для геодезичних
5. вимірювань.
6. Прямі і непрямі вимірювання.
7. У чому різниця між випадковими і систематичними похибками вимірювань?
8. Назвіть властивості випадкових похибок.
9. Як обчислити істинні похибки вимірів?
10. Точність вимірів яких величин оцінюють середньою квадратичною і відносною похибками?
|
|
|
11. Як встановлюється гранична похибка вимірів?
12. Як виконується математична обробка результатів багато-разових вимірів однієї величини?
13. Як визначають середню квадратичну похибку функції виміряних величин? Дайте відповідь на прикладі функції загального вигляду.
14. Які вимірювання називають нерівноточними?
15. Що розуміють під зрівнюванням (виправленням) результатів вимірювань?
Рекомендована література:
1. Белугин Д. А. Теория обработки результатов геодезических и астрономических измерений. – М.: Недра, 1984. – 112 с.
2. Большаков В. Д., Гайдаев П.А. Теория математической обработки геодезических измерений. – М: Недра, 1977. – 366 с.
3. Большаков В. Д, Маркузе Ю. И. Практикум по теории математической обработки геодезических измерений. – М.: Недра, 1984. – 352 с.
4. Видуев Н. Г., Григоренко А. Г. Математическая обработка геодезических измерений. - К.: Вища школа, 1978. – 376с.
5. Видуев Н. Г., Кондра Г. С. Вероятностно-статистический анализ погрешностей измерений. – М.: Недра, 1969. – 320 с.
6. Видуев Н. Г., Кондра Г. С. Дисперсионный анализ в теории и практике геодезических измерений. – М.: Недра, 1968. – 104 с.
7. Смирнов П. В., Белугин Д. А. Теория вероятностей и математическая статистика в приложении к геодезии. – М.: Недра, 1969. – 381 с.
8. Щиголев Б. М. Математическая обработка наблюдений. – М.: Наука, 1969. – 344 с.
Лекція № 6
Тема: Загальні відомості про геодезичні мережі
Мета: Набути теоретичних знань щодо створення та функціонування державних геодезичних мереж
Тематичний план лекції:
1. Головні принципи організації геодезичних робіт