Государственное социальное страхование носит обязательный (принудительный) характер. Другими словами, каждый работник подлежит государственному социальному страхованию независимо от его желания, при этом не имеют значения ни место, ни характер работы, ни система и порядок оплаты труда. Работника страхует работодатель, это — его обязанность, установленная волей государства. Конкретно государственное социальное страхование выражается в уплате соответствующих страховых взносов и получении, согласно установленным правилам, соответствующих видов обеспечения или обслуживания за счет средств государственного социального страхования.
В настоящее время в России известны четыре вида государственного социального страхования, которым соответствуют четыре фонда, аккумулирующих средства социального страхования. Это:
• фонд социального страхования (фонд пособий и некоторых других видов обеспечения и обслуживания, главным образом, работающих);
|
|
|
• фонд занятости;
• фонд медицинского страхования.
Все эти фонды организационно обособлены и предоставляют гражданам различные виды обеспечения и обслуживания. Объединяет их общий метод образования средств —' взимание страховых взносов в обязательном порядке, в размерах, установленных законом. Все эти фонды централизованные, их средства являются федеральной собственностью. Понятие «государственное социальное страхование» охватывает все четыре фонда социального страхования (рис. 2).
Средства фонда социального страхования РФ расходуются, главным образом, для выплаты различных пособий работающим.
Помимо этого, средства данного фонда расходуются на оплату дополнительных дней отдыха, которые предоставляются родителям, имеющим детей-инвалидов с детства, организацию санаторно-курортного лечения и отдыха, в том числе детей, лечебного (диетического) питания, мероприятий по внешкольному обслуживанию детей.

Рис. 2. Государственное (обязательное) социальное страхование
Выплата пособий, организация иной работы по обеспечению за счет средств социального страхования осуществляются предприятиями. Ответственность за своевременность начисления и уплаты взносов, а также правильность расходования средств социального страхования несут руководитель и главный бухгалтер.
Для осуществления общественного контроля за проведением работы по социальному страхованию трудовым коллективом создается комиссия по социальному страхованию. Члены комиссии избираются также на собрании трудового коллектива.
|
|
|
Средства Пенсионного фонда РФ расходуются на выплаты государственных пенсий, назначенных в соответствии с Законом РФ «О государственных пенсиях в Российской Федерации». Этот фонд образуется за счет двух основных источников: страховых взносов и ассигнований из федерального бюджета РФ. Назначение и выплату пенсий в соответствии с названным законом осуществляют местные органы социальной защиты населения. Необходимые средства для выплаты пенсий выделяются им Пенсионным фондом РФ. Выплата пенсий производится по поручениям органов социальной защиты населения отделениями связи либо учреждениями Сбербанка РФ.
Средства государственного фонда занятости населения РФ расходуются на выплату пособий по безработице, компенсаций материальных затрат в связи с добровольным переездом в другую местность для трудового устройства по предложению службы занятости, стипендий в период профессиональной подготовки, повышения квалификации, переподготовки по направлению органов занятости и некоторые другие цели.
Фонды обязательного медицинского страхования предназначены для финансирования страховой организацией медицинской помощи и иных услуг в соответствии с договорами медицинского страхования. Они формируются за счет средств, получаемых от страховых взносов.
Взносы на государственное социальное страхование уплачиваются предприятиями, отдельными гражданами, использующими труд наемных работников в личном хозяйстве, а также работниками из своего заработка. Размеры страховых взносов в централизованные фонды (их, как указывалось, четыре) разные. Работники уплачивают взносы из своего заработка только в Пенсионный фонд РФ (в другие фонды взносы они не уплачивают).

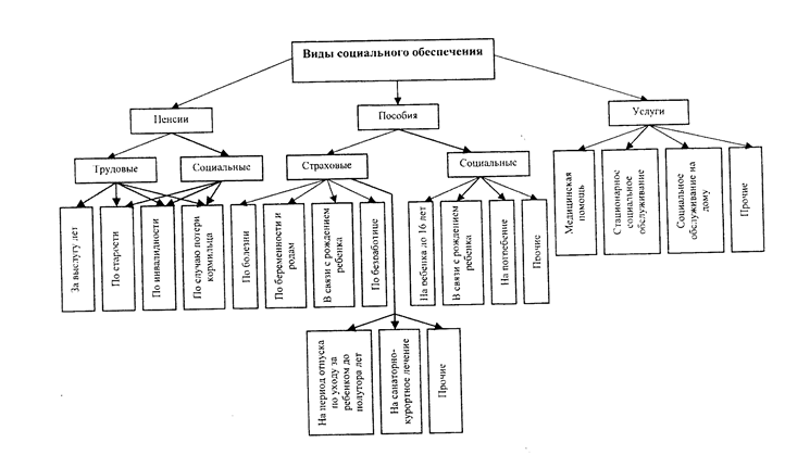
Рис 3. Виды социального обеспечения
Работникам, а в соответствующих случаях и их семьям, установлены следующие виды обеспечения по государственному социальному страхованию (рис. 3).
• пособия по временной нетрудоспособности;
• пособия по беременности и родам (для женщин);
• единовременные пособия за постановку на учет в медицинское учреждение в ранние сроки беременности;
• пособия по уходу за ребенком до достижения им возраста полутора лет;
• пособия по случаю рождения ребенка;
• пенсии по старости, по инвалидности и по случаю потери кормильца, а некоторым категориям работников — также пенсии за выслугу лет;
» пособие на погребение — в случае смерти работника или члена его семьи.
Средства государственного социального страхования используются также в установленном порядке на оплату санаторно-курортного лечения, отдыха, лечебного (диетического) питания застрахованных, содержание оздоровительных лагерей для их детей, другие мероприятия по государственному социальному страхованию.
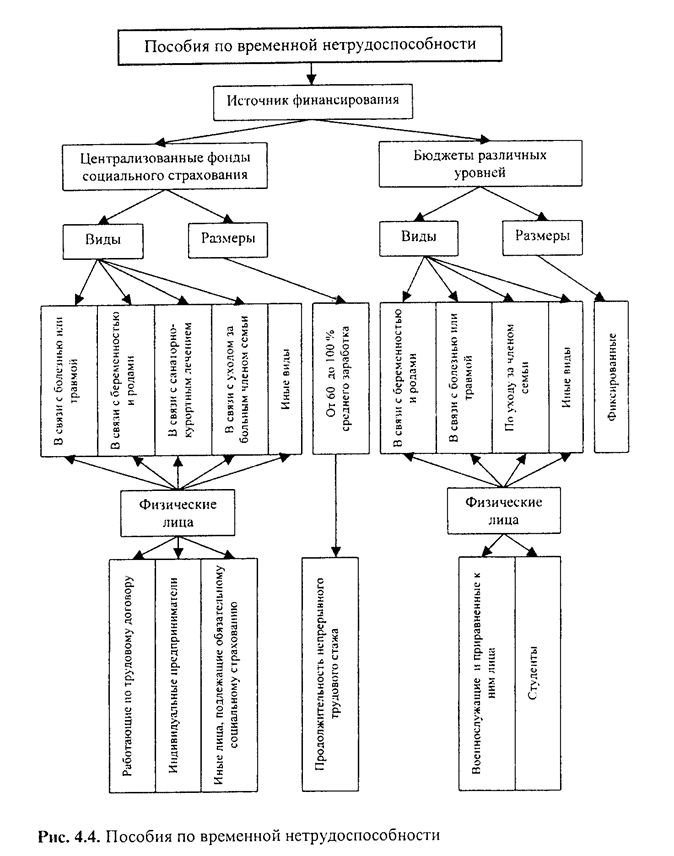
Пособие по временной нетрудоспособности (рис. 4) выдается при болезни, трудовом или ином увечье, в том числе при бытовой травме, при уходе за больным членом семьи, карантине и протезировании.
Пособие по временной нетрудоспособности вследствие трудового увечья и профессионального заболевания выдается в размере полного заработка, а в остальных случаях в размере от 60 до 100 % заработка в зависимости от продолжительности непрерывного трудового стажа, числа несовершеннолетних детей-иждивенцев и других обстоятельств.
Минимальный размер пособия по временной нетрудоспособности устанавливается на уровне 90 % минимальной оплаты труда.
Пособия по беременности и родам выплачиваются в течение всего отпуска по беременности и родам в размере полного заработка.
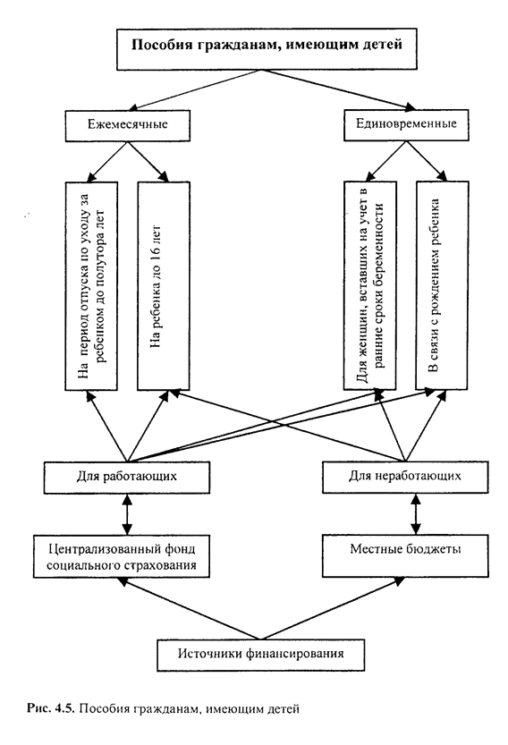
Схема определения пособий гражданам, имеющим детей, представлена на рис. 5.
Ежемесячное пособие по уходу за ребенком по достижению им возраста полутора лет выдается за время отпуска по такому уходу. Из числа работающих граждан право на это пособие имеют матери (отцы, усыновители, бабушки, дедушки, другие родственники или опекуны, фактически, осуществляющие уход за ребенком). Пособие выплачивается за счет средств государственного социального страхования.
|
|
|
Единовременное пособие при рождении ребенка (усыновлении в возрасте до 3 месяцев) может получить один из его родителей лицо, его заменяющее.
При рождении (усыновлении) двух и более детей пособие выплачивается на каждого ребенка (при рождении мертвого ребенка пособие не выдается). Назначается пособие по месту работы (службы, учебы), а если обратившийся за пособием не трудится и не учится, то органом социальной защиты населения по месту жительства. Единовременное пособие при рождении ребенка выплачивается в настоящее время в размере 15-кратного минимального размера оплаты труда, установленного Федеральным законом на день рождения ребенка.
Пенсии работникам и членам их семей назначаются в соответствии с принятым Верховным Советом РСФСР 20 ноября 1990 г. Законом РФ «О государственных пенсиях в Российской Федерации» с последующими дополнениями и изменениями.
Все пенсии подразделяют на две группы — трудовые пенсии и социальные пенсии.
Трудовых пенсий, которые устанавливаются в связи с трудовой и общественно-полезной деятельностью, засчитываемой в трудовой стаж, различают четыре вида:
• по старости;
• по инвалидности;
• по случаю потери кормильца;
• за выслугу лет.
|

|

Тем гражданам, которые по каким-либо причинам не имеют права на трудовую пенсию, устанавливается социальная пенсия.
Пенсионное обеспечение осуществляется государственными органами социальной защиты населения.
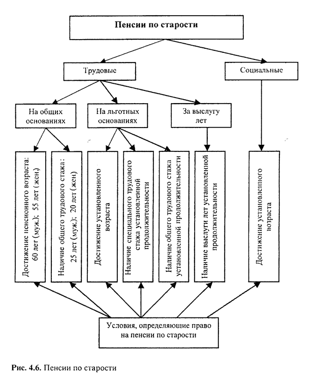
Пенсия по старости (рис. 6) устанавливается работникам на общих основаниях: мужчинам — по достижении 60 лет и при общем трудовом стаже не менее 25 лет, женщинам — по достижении 55 лет и при общем стаже не менее 20 лет. Отдельным категориям застрахованных работников пенсия по старости устанавливается при пониженном пенсионном возрасте, а в соответствующих случаях — и при пониженном трудовом стаже. Размер пенсии по старости составляет от 55 до 75 % заработка, в зависимости от продолжительности трудового стажа.
|
|
|
С 1 февраля 1998 г. вступил в силу Федеральный закон от 21 июля 1997 г. «О порядке исчисления и увеличения государственных пенсий», предусматривающий переход на принципиально новую систему определения размера трудовой пенсии с применением индивидуального коэффициента, который будет выводиться персонально для каждого пенсионера.
|

Пенсия по инвалидности устанавливается работникам при наступлении инвалидности вследствие трудового увечья и профессионального заболевания, независимо от продолжительности трудовой деятельности, а при наступлении инвалидности вследствие других причин — при соответствующем общем трудовом стаже, продолжительность которого зависит от возраста застрахованного ко времени наступления инвалидности.
Размер пенсии при полной инвалидности (инвалидность I и II групп) составляет 75 % заработка, а при частичной инвалидности (инвалидность III группы) — 30 % заработка. Минимальный размер пенсии при полной инвалидности устанавливается не ниже минимального размера пенсии по старости, а при частичной инвалидности — 2/3 минимального размера этой пенсии. Максимальный размер пенсии при полной инвалидности устанавливается на уровне максимального размера пенсии по старости, а при частичной — на уровне минимального размера такой пенсии.
Пенсия по случаю потери кормильца устанавливается нетрудоспособным членам семьи работника, умершего вследствие трудового увечья или профессионального заболевания, независимо от продолжительности его трудовой деятельности, а при наступлении смерти вследствие других причин — при соответствующем трудовом стаже. Размер пенсии на каждого трудоспособного члена семьи — 30 % заработка умершего кормильца, при этом минимальный размер пенсии равен 2/3 минимального размера пенсии по старости, а максимальный размер равен минимальному размеру пенсии по старости.
Наряду с пенсиями по старости, по инвалидности и по случаю потери кормильца назначаются и выплачиваются отдельным категориям работников пенсии за выслугу лет.
В случае смерти застрахованного работника или члена его семьи за счет средств государственного страхования выдается пособие на погребение. Размер пособия на погребение устанавливается Федеральным законом «О погребении и похоронном деле». Этот закон предусматривает не только выплату социального пособия на погребение, но и устанавливает гарантированный перечень услуг по погребению, которые предоставляются специализированной службой по вопросам похоронного дела тем, кто изъявит желание воспользоваться ее услугами.
Сумма социального пособия на погребение или возмещение стоимости услуг специализированной службы не может превышать 10-кратного минимального размера оплаты труда. Социальное пособие на погребение выплачивается в случае, если погребение умершего лица осуществляется за счет собственных средств граждан. Гражданам, получившим гарантированный перечень услуг по погребению, социальное пособие не выплачивается.
Выплата социального пособия на погребение или возмещение стоимости услуг по погребению специальной службе по вопросам похоронного дела производится предприятием, организацией (страхователем) в счет начисленных страховых взносов.