Классификация схем организационного строения
МОДЕЛИ ПОСТРОЕНИЯ ОРГАНИЗАЦИЙ
Организационная структура управления является не только основой существования количественно определенной системы управления, но и формой, в рамках которой протекают изменения, зреют предпосылки для перехода системы в новое качество в соответствии с требованиями сохранения устойчивости системы. С одной стороны, организационная система управления есть фактор развития организации, а с другой – представляет собой наиболее консервативный элемент общей системы управления.
Этот консерватизм объясняется не только тем, что изменение организационных структур затрагивает интересы целых коллективов, но и объективными требованиями сохранения устойчивости системы. Современное развитие систем управления показывает, что организационные структуры претерпели значительную эволюцию за достаточно короткое время.
Анализ эволюции организационных структур в процессе выполнения функций управления по сохранению устойчивости предусматривает определенную типизацию. При всем многообразии подходов к решению этого вопроса в литературе обоснована следующая классификация организационных систем управления (рис. 3.1).
|
|
|

Рис. 3.1. Классификация организационных систем управления
Неформальные организации – группы, которые возникают спонтанно, но в которых люди вступают во взаимодействие друг с другом достаточно регулярно.
Основными отличиями данного вида организации являются наличие единой цели, осуществление четкого взаимодействия внутри группы; количество членов может быстро меняться.
Формальные организации – предварительно спланированная структура полномочий и функций, которая устанавливается на основе планируемого заранее взаимодействия между компонентами организации.
Иерархические организационные структуры (называемые порой формальные, механистические, бюрократические, классические, традиционные) характеризуются жесткой иерархией власти в организации, формализацией используемых правил и процедур, централизованным принятием решений, узко определенной ответственностью в деятельности.
Адаптивные организационные структуры (называемые порой органические, гибкие) характеризуются размытостью иерархии управления, небольшим количеством уровней, гибкостью структуры власти, слабым или умеренным использованием формальных правил и процедур, децентрализацией принятия решений, широкими полномочиями и ответственностью в деятельности.
Более полно сравнение иерархического и адаптивного типов структур управления можно сформулировать через ряд критериев, наиболее значимые из которых представлены в табл. 3.1.
|
|
|
Таблица 3.1
Сравнение иерархических и адаптивных организационных структур
| Критерий сравнения | Иерархические структуры управления | Адаптивные структуры управления |
| Характеристика иерархии управления | Жесткая иерархия. Уровни управления четко определены | Отсутствие иерархии или ее размытость. Уровни управления четко не определены |
| Характеристика развития вертикальных и горизонтальных связей | Сильно развиты вертикальные субординационные связи | Высокий уровень горизонтальной интеграции между персоналом. Хорошо развиты связи кооперации и координации |
| Тип руководства | Моноцентрический, постоянный | Полицентрический, смена лидеров по ситуациям |
| Формализация применяемых правил и процедур осуществления управленческой деятельности | Жесткая формализация правил и процедур | Слабая или умеренная формализация правил и процедур |
| Формализация отношений управленческого персонала | Узко определенные обязанности, права и ответственность | Широко определенные обязанности, права и ответственность |
| Разделение управленческого труда | Узкая специализация деятельности. Жесткое и постоянное закрепление функций. | Широкая специализация деятельности. Временное закрепление функций за группами. |
Продолжение табл. 3.1.
| Критерий сравнения | Иерархические структуры управления | Адаптивные структуры управления |
| Характеристика принятия управленческих решений | Централизация принятия управленческих решений | Децентрализация принятия управленческих решений |
| Характеристика отношений персонала организации | Формальные отношения, носящие официальный характер | Неформальные отношения, носящие неофициальный характер |
Нельзя однозначно оценить различные виды организационных структур управления как совершенные или несовершенные. Все зависит от того, в каких условиях функционирует организация, какие цели преследует и что она из себя представляет.
Укрупненная сравнительная характеристика условий наиболее благоприятного применения двух рассматриваемых групп организационных структур управления приведена в табл. 3.2.
Таблица 3.2
Сравнение условий эффективного применения иерархических
и адаптивных организационных структур
| Условия | Иерархические структуры управления | Адаптивные структуры управления |
| Характеристика внешней среды | Стабильность и несложность внешней среды | Неопределенность и сложность внешних факторов и ускорение их изменения |
| Характеристика реализуемых целей и задач | Цели и задачи простые и ясные. Задачи поддаются делению. Работы измеряемы. | Задачи не имеют четких границ. Работы измерить сложно, а порой и невозможно. |
| Возможность регламентации выполнения управленческих функций. Авторитет власти. | Постоянная повторяемость одних и тех же работ, что позволяет их регламентировать. Признается данная власть. | Редкая повторяемость одних и тех же работ, в результате чего становится сложно регламентировать выполнение управленческих функций. Авторитет власти завоевывается. |
Иерархические структуры управления.
Иерархические структуры управления имеют много разновидностей. Они формировались в соответствии с принципами, сформулированными еще в начале ХХ столетия. При этом главное внимание уделялось разделению труда на отдельные функции.
Прообразом современных организационных структур иерархического типа являются элементарные структуры – линейные и функциональные организационные структуры управления. Эти виды структур как самостоятельные не используются ни одной крупной организацией.
Линейная организационная структура.
Линейная структура управления приведена на рис. 3.2.

Рис 3.2. Линейная организационная структура.
|
|
|
Она очень проста по своей сути: основным принципом построения линейной структуры является вертикальная иерархия, т. е. соподчиненность звеньев управления снизу доверху. При линейной структуре управления очень четко осуществляется принцип единоначалия. Во главе каждого подразделения находится руководитель, наделенный всеми полномочиями, осуществляющий единоличное руководство подчиненными ему звеньями и сосредоточивающий в своих руках все функции управления. Руководители подразделений низших ступеней непосредственно подчиняются только одному руководителю более высокого уровня управления, вышестоящий орган управления не имеет права отдавать распоряжения каким-либо исполнителям, минуя их непосредственного руководителя. Данный вид структур характеризуется одномерностью связей: в них получают развитие только вертикальные связи.
Преимущества линейной организационной структуры:
1. Единство распорядительства, простота и четкость подчинения;
2. Полная ответственность руководителя за результаты деятельности подчиненных ему подразделений;
3. Оперативность в принятии решений;
4. Согласованность действий исполнителей;
5. Получение нижестоящими звеньями согласованных между собой распоряжений и заданий.
Недостатки линейной организационной структуры:
1.Большая информационная перегрузка руководителя, огромный поток документов, множественность контактов с подчиненными, вышестоящими и смежными звеньями;
2. Высокие требования к руководителю, который должен быть высококвалифицированным специалистом, обладающим обширными разносторонними знаниями и опытом по всем функциям управления и сферам деятельности, осуществляемым подчиненными ему работниками;
3. Структура может быть приспособлена только к решению оперативных и текущих задач;
4. Структура негибка и не позволяет решать задачи, вытекающие из постоянно меняющихся условий функционирования
Линейная организационная структура управления применима, как правило, только в низовых производственных звеньях (в группах, бригадах и т. п.), а также на малых предприятиях в начальный период становления.
|
|
|
Функциональная структура управления.
Для функциональной структуры управления характерно создание структурных подразделений, каждое из которых имеет свою четко определенную, конкретную задачу и обязанности (рис. 3.3). В данной структуре каждый орган управления, а также исполнитель специализирован на выполнении отдельных видов управленческой деятельности (функций). Создается аппарат специалистов, отвечающих только за определенный участок работы.
В основе функциональной структуры управления лежит принцип полного распорядительства: выполнение указаний функционального органа в пределах его компетенции обязательно для подразделений.

Рис. 3.3. Функциональная структура управления организацией
Преимущества:
1. Высокая компетентность специалистов, отвечающих за выполнение конкретных функций;
2. Специализация подразделений на выполнении определенного вида управленческой деятельности, ликвидация дублирования, выполнение задач управления отдельными службами.
Недостатки:
1. Нарушение принципа полноправного распорядительства, принципа единоначалия;
2. Длительная процедура принятия управленческих решений;
3. Трудности поддержания постоянных взаимосвязей между различными функциональными службами;
4. Снижение ответственности исполнителей за работу, поскольку каждый исполнитель получает указания от нескольких руководителей;
5. Несогласованность и дублирование указаний и распоряжений, получаемых исполнителями;
6. Каждый функциональный руководитель и функциональное подразделение считают свои задачи главенствующими, слабо согласовывая их с поставленными перед организацией общими целями.
В определенной степени способствуют ликвидации недостатков линейной и функциональной организационных структур так называемые линейно-штабная и линейно-функциональная структуры управления, предусматривающие функциональное разделение управленческого труда в подразделениях разных уровней при сочетании линейного и функционального принципов управления. В этом случае функциональные подразделения могут проводить свои решения через линейных руководителей (в условиях линейно-штабной структуры) либо в пределах делегированных специальных полномочий доводить до специализированных служб или отдельных исполнителей на нижестоящем уровне (в условиях линейно-функциональной структуры управления).
Линейно-штабная структура управления.
В основе линейно-штабной структуры управления лежит линейная структура, но при линейных руководителях создаются специальные подразделения (штабные службы), специализирующиеся на выполнении определенных управленческих функций (рис. 3.4). Эти службы не обладают правом принятия решений, а лишь обеспечивают силами своих специалистов более квалифицированное выполнение линейным руководителем его обязанностей. Деятельность функциональных специалистов в этих условиях сводится к поиску наиболее рациональных вариантов решения задач. Окончательное принятие решения и передача его подчиненным для исполнения осуществляется линейным руководителем. В условиях такого вида структур управления сохраняется принцип единоначалия. Важной задачей линейных руководителей при этом становится координация действий функциональных служб (звеньев) и направление их в русло общих интересов организации.

Рис. 3.4. Линейно-штабная структура управления организацией
Линейно-функциональная структура управления.
В отличие от линейно-штабной в линейно-функциональной структуре, самой распространенной структуре иерархического типа, до сих пор широко используемой во всем мире, основой служат функциональные подразделения, которые могут сами отдавать распоряжения нижестоящим звеньям, но не по всем, а по ограниченному кругу вопросов, определяемых их функциональной специализацией (рис. 3.5).
Основу линейно-функциональных структур образует помимо линейных принципов руководства специализация управленческой деятельности по функциональным подсистемам организации (маркетинг, исследования и разработки, производство, финансы и экономика, персонал и т. п.).

Рис. 3 5. Линейно-функциональная структура управления
Оформленные по линейно-функциональному принципу организации, сохранив жесткость и простоту линейных структур, приобрели высокопроизводительный, специализированный управленческий потенциал. Освобождение линейных подразделений от решения общеорганизационных управленческих задач позволило резко увеличить масштабы их деятельности и реализовать, тем самым, полученный положительный эффект. Выполнение управленческих функций на базе разграничения и специализации менеджмента обеспечило рост качества управления всей организацией, повышение эффективности контроля линейных подразделений и достижение общеорганизационных задач.
Передача текущего управления руководителям линейных подразделений и функциональное разделение управленческой деятельности организации в целом позволяют высшему руководству сосредоточиться на решении стратегических проблем развития предприятия, обеспечить наиболее рациональное взаимодействие с внешней средой. Впервые организационная структура приобретает некоторый стратегический потенциал, а менеджмент – условия его реализации.
Безусловное достоинство рассматриваемых организационных структур – их гибкость. Линейно-функциональная организация обеспечивает достаточные возможности реструктуризации линейных подразделений по мере развития организации, изменения технологии и отделения родственных производств. С расширением предприятия изменяются и «набор» функциональных отделов, и содержание выполняемых задач. Так, в недавнем прошлом отделы кадров относительно слабо взаимодействовали с отделами организации труда и заработной платы, в настоящее время эти отделы все чаще срастаются в единую службу управления персоналом фирмы.
Преимущества:
1. Стимулирование деловой и профессиональной специализации в условиях этой структуры управления;
2. Высокая производственная реакция организации, так как она построена на узкой специализации производства и квалификации специалистов;
3. Уменьшение дублирования усилий в функциональных областях;
4. Улучшение координации деятельности в функциональных областях.
Недостатки:
1.Размывание разработанной стратегии развития организации: подразделения могут быть заинтересованы в реализации своих локальных целей и задач в большей степени, чем всей организации в целом, т. е. ставить свои собственные цели выше целей всей организации;
2. Отсутствие тесных взаимосвязей и взаимодействия на горизонтальном уровне между подразделениями;
3. Резкое увеличение объема работы руководителя организации и его заместителей из-за необходимости согласования действий разных функциональных служб;
4. Чрезмерно развитая система взаимодействия по вертикали;
5. Утрата гибкости во взаимоотношениях работников аппарата управления из-за применения формальных правил и процедур;
6. Слабая инновационная и предпринимательская реакция организации с такой организационной структурой управления;
7. Неадекватное реагирование на требования внешней среды;
8. Затруднение и замедление передачи информации, что сказывается на скорости и своевременности принятия управленческих решений, цепь команд от руководителя к исполнителю становится слишком длинной, что затрудняет коммуникацию.
Учитывая все вышеперечисленные недостатки, важно выяснить, при каких условиях они сглаживаются:
· линейно-функциональные структуры управления наиболее эффективны там, где аппарат управления выполняет рутинные, часто повторяющиеся и редко меняющиеся задачи и функции, т. е. в организациях, функционирующих в условиях решения стандартных управленческих проблем;
· достоинства этих структур проявляются в управлении организациями с массовым или крупносерийным типом производства, в организациях, выпускающих относительно ограниченную номенклатуру продукции;
· они наиболее эффективны при хозяйственном механизме затратного типа, когда производство наименее восприимчиво к прогрессу в области науки и техники;
· линейно-функциональные структуры успешно применяются в организациях, действующих в стабильной внешней среде.
Для условий эффективного функционирования организации с линейно-функциональной структурой управления важно иметь нормативные и регламентирующие документы, определяющие соответствие между ответственностью и полномочиями руководителей разных уровней и подразделений; соблюдение норм управляемости, особенно у первых руководителей и их заместителей, формирующих рациональные информационные потоки, децентрализующих оперативное управление производством, учитывающих специфику работы различных подразделений.
Дивизиональные структуры управления.
Американская корпорация «Дженерал Моторс» была одной из первых организаций, которой удалось преодолеть ограниченность линейно-функциональной структуры. В условиях диверсифицированного производства было решено значительно расширить самостоятельность крупных подразделений и предоставить им право самим реагировать на конъюнктуру рынка, превратить их в «центры прибыли». Это смелое управленческое решение было предложено и реализовано президентом компании А. Слоуном, назвавшим новую структуру «скоординированной децентрализацией». В дальнейшем такая организационная структура получила название дивизиональной.
Дивизиональные (отделенческие) структуры – наиболее совершенные разновидности организационных структур иерархического типа, порой их даже считают чем-то средним между бюрократическими (механистическими) и адаптивными структурами. В ряде случаев эти структуры в литературе можно встретить под названием «дробных структур».
Дивизиональные структуры возникли как реакция на недостатки линейно-функциональных структур. Необходимость их реорганизации была вызвана резким увеличением размеров организаций, усложнением технологических процессов, диверсификацией и интернационализацией деятельности. В условиях динамично меняющейся внешней среды невозможно управлять из единого центра несхожими или географически удаленными подразделениями организации.
Дивизиональные структуры – это структуры, основанные на выделении крупных автономных производственно-хозяйственных подразделений (отделений, дивизионов) и соответствующих им уровней управления с предоставлением подразделениям оперативно-производственной самостоятельности, с перенесением на этот уровень ответственности за получение прибыли.
Под отделением (дивизионом) подразумевается организационная товарно-рыночная единица, имеющая необходимые собственные функциональные подразделения.
Дивизиональный подход обеспечивает более тесную связь производства с потребителями, существенно ускоряя его реакцию на изменения, происходящие во внешней среде.
Дивизиональные структуры характеризуются полной ответственностью руководителей отделений за результаты деятельности возглавляемых ими подразделений. В связи с этим важнейшее место в управлении организациями с дивизиональной структурой занимают не руководители функциональных подразделений, а руководители, возглавляющие производственные отделения.
Структурирование организации по отделениям производится по трем принципам:
· продуктовому – с учетом особенностей выпускаемой продукции или предоставляемых услуг;
· по ориентации на конкретного потребителя;
· региональному – в зависимости от обслуживаемых территорий.
Выделяют три типа дивизиональных структур:
· дивизионально-продуктивные структуры;
· организационные структуры, ориентированные на потребителя;
· дивизионально-региональные структуры.
При дивизионально-продуктовой структуре полномочия по руководству производством и сбытом какого-либо продукта или услуги передаются одному руководителю, который является ответственным за данный вид продукции (рис. 4.6).
Руководители функциональных служб (производственной, снабженческой, технической, бухгалтерской, маркетинговой и т. д.) должны отчитываться перед управляющим по этому продукту.
Организации с такой структурой способны оперативно реагировать на изменения условий конкуренции, технологии и покупательского спроса. Деятельность по производству определенного вида продукции находится под руководством одного человека, что улучшает координацию работ.

Рис. 4.6. Продуктовая дивизиональная структура
Возможный недостаток продуктовой структуры – увеличение затрат вследствие дублирования одних и тех же видов работ для разных видов продукции. В каждом продуктовом отделении создаются свои функциональные подразделения.
При создании организационных структур, ориентированных на потребителя, подразделения группируются вокруг определенного числа потребителей (например, армия и гражданские отрасли, продукция производственно-технического и культурно-бытового назначения). Цель такой организационной структуры состоит в том, чтобы удовлетворять нужды конкретных потребителей так же хорошо, как это делает организация, которая обслуживает всего одну группу. В качестве примера организации, использующей организационные структуры управления, ориентированные на потребителя, можно привести коммерческие банки. Основными группами потребителей услуг в данном случае будут: индивидуальные клиенты, организации, другие банки, международные финансовые организации.
Если деятельность организации распространена на ряд регионов, в которых требуется использовать различные стратегии, то целесообразно формировать дивизиональную структуру управления по территориальному принципу, т. е. использовать
дивизионально-региональную структуру (рис. 4.7). Вся деятельность организации в конкретном регионе должна подчиняться соответствующему руководителю, ответственному перед высшим руководящим органом организации. Дивизионально-региональная структура облегчает решение проблем, связанных с местными обычаями, особенностями законодательства и социально-экономической средой региона. Территориальное деление создает условия для подготовки управленческого персонала отделений (дивизионов) непосредственно на месте.

Рис. 4.7. Дивизионально-региональная структура
Преимущества:
1. Использование дивизиональных структур позволяет организации уделять конкретному продукту, потребителю или географическому региону столько же внимания, сколько уделяет небольшая специализированная организация, в результате чего возможно быстрее реагировать на изменения, происходящие во внешней среде, адаптироваться к изменяющимся условиям;
2. Этот вид структуры управления ориентирует на достижение конечных результатов деятельности организации (производство конкретных видов продукции, удовлетворение потребностей определенного потребителя, насыщение товарами конкретного регионального рынка);
уменьшение сложности управления, с которой сталкиваются управляющие высшего звена;
3. Отделение оперативного управления от стратегического, в результате чего высшее руководство организации концентрируется на стратегическом планировании и управлении;
4. Перенесение ответственности за прибыль на уровень дивизионов, децентрализация принятия оперативных управленческих решений;
5. Улучшение коммуникаций;
6. Развитие широты мышления, гибкости восприятия и предприимчивости руководителей отделений (дивизионов).
Недостатки:
1. Дивизиональные структуры управления привели к росту иерархичности, т. е. вертикали управления. Они потребовали формирования промежуточных уровней менеджмента для координации работы отделений, групп и т. п.;
2. Противопоставление целей отделений общим целям развития организации, несовпадение интересов «верхов» и «низов» в многоуровневой иерархии;
3. Возможность возникновения конфликтов между подразделениями, в частности в случае дефицита централизованно распределяемых ключевых ресурсов;
4. Невысокая координация деятельности отделений (дивизионов), штабные службы разобщены, горизонтальные связи ослаблены;
5. Неэффективное использование ресурсов, невозможность их использовать в полной мере в связи с закреплением ресурсов за конкретным подразделением;
6. Увеличение затрат на содержание управленческого аппарата вследствие дублирования одних и тех же функций в подразделениях и соответствующего увеличения численности персонала;
7. Затруднение осуществления контроля сверху донизу;
8. Многоуровневая иерархия и в рамках самих отделений (дивизионов), действие всех недостатков линейно-функциональных структур;
9. Возможное ограничение профессионального развития специалистов подразделений, поскольку их коллективы не столь велики, как в случае применения линейно-функциональных структур на уровне организаций.
Наиболее эффективно использование дивизиональных структур управления в организациях крупных размеров, при расширении производственно-хозяйственных операций, в организациях с широкой номенклатурой выпускаемой продукции, в организациях с сильно диверсифицированным производством, в организациях, в которых производство слабо подвержено колебаниям рыночной конъюнктуры, при интенсивном проникновении организаций на зарубежные рынки.
Существование множества разновидностей дивизиональных структур обусловлено множеством возможных состояний экономического объекта при разных входных и выходных производственных условиях и наличии ограничений ведения бизнеса.
Адаптивные структуры управления.
С понятием адаптивности тесно связана проблема обеспечения гибкости системы управления при сохранении или улучшении параметров эффективности экономического объекта.
Современная теория управления предполагает развитие представлений об организационных структурах адаптивного вида, в наибольшей степени соответствующих динамичным условиям современной экономики и отражающих возможности изменения своей структуры при изменении целевой функции и внешних условий функционирования экономического объекта с сохранением или модификацией своих свойств и функций при не ухудшении общей экономической эффективности.
Адаптивные организационные структуры, как правило, характеризуются следующими признаками:
· способностью сравнительно легко менять свою форму, приспосабливаться к изменяющимся условиям;
· ориентацией на ускоренную реализацию сложных проектов, комплексных программ, решение сложных проблем;
· ограниченным действием структуры во времени (формирование структуры на временной основе; на период решения проблемы, выполнения проекта);
· созданием временных органов управления.
К разновидностям структур адаптивного типа относятся программно-целевые структуры:
· проектные;
· матричные;
· бригадные и так называемые «новые» организационные структуры – сетевые, виртуальные, партисипативные и др.
Проектные структуры.
Проектные структуры – это структуры управления комплексными видами деятельности, которые из-за их решающего значения для организации требуют обеспечения непрерывного координирующего и интегрирующего воздействия при жестких ограничениях по затратам, срокам и качеству работ.
Традиционно руководитель подразделения любой крупной организации в пределах организационной структуры иерархического типа имеет множество различных обязанностей и несет ответственность за разнообразные аспекты нескольких разных программ, проблем, проектов, видов продукции и услуг. Неизбежно, что в этих условиях даже хороший руководитель будет на какие-то виды деятельности обращать больше внимания, а на другие – меньше. В результате невозможно учесть особенности, все детали проектов, что может привести к самым серьезным последствиям. Для того чтобы эффективно управлять проектами, и прежде всего крупномасштабными, используются специальные проектные структуры управления.
Проектные структуры в организации, как правило, используются в случаях, когда возникает необходимость осуществления организационных проектов комплексного характера, охватывающих, с одной стороны, решение широкого круга специализированных технических, экономических, социальных и иных вопросов, а с другой – деятельность различных функциональных и линейных подразделений. К организационным проектам относят любые процессы целенаправленных изменений в системе, например реконструкцию производства, разработку и освоение новых видов продукции и технологических процессов, строительство объектов и т. д.
Под проектной структурой управления понимается временная организационная структура, создаваемая для решения конкретной комплексной задачи (разработка проекта и его реализация). Смысл проектной структуры – набор команды самых квалифицированных сотрудников разных профессий для осуществления сложного проекта в установленные сроки с заданным уровнем качества и в рамках выделенных для этой цели материальных, финансовых и трудовых ресурсов.
Проектная структура предполагает обеспечение централизованного управления всем ходом работ по каждому крупному проекту.
Существует несколько типов проектных структур. В качестве одной из их разновидностей можно привести так называемые чистые, или сводные, проектные структуры управления, подразумевающие формирование специального подразделения – проектной команды, работающей на временной основе. Временная группа специалистов, в сущности, представляет собой уменьшенную по масштабам копию постоянной функциональной структуры данной организации (рис. 3.8).

Рис. 3.8. Одна из разновидностей проектных структур управления
Чисто проектные структуры используются для решения особо крупномасштабных задач. В случае менее крупных проектов затраты на дублирование уже существующих в организации служб в проектной структуре управления становятся нерациональными. В таком относительно небольшом проекте его руководитель может выступать в качестве консультанта высшего руководства организации.
Преимущества:
1. Интеграция различных видов деятельности организации в целях получения высококачественных результатов по определенному проекту;
2. Комплексный подход к реализации проекта, решению проблемы;
3. Концентрация всех усилий на решении одной задачи, выполнении одного конкретного проекта;
4.Большая гибкость проектных структур;
5. Активизация деятельности руководителей и исполнителей проектов;
6. Усиление личной ответственности конкретного руководителя как за проект в целом, так и за его элементы.
Недостатки:
1. При наличии нескольких организационных проектов или программ проектные структуры приводят к дроблению ресурсов и заметно усложняют поддержание и развитие производственного и научно-технического потенциала организации как единого целого;
2. От руководителя проекта требуется не только управление всеми стадиями жизненного цикла проекта, но и учет места данного проекта в сети проектов организации;
3. Формирование проектных групп, не являющихся устойчивыми образованиями, лишает работников осознания своего места в организации;
4. При использовании проектной структуры возникают трудности с перспективным использованием специалистов в данной организации;
5. Наблюдается частичное дублирование функций.
Одной из наиболее сложных структур управления адаптивного типа считается матричная структура. Первоначально она была разработана в космической отрасли, применялась в электронной промышленности и в отраслях высоких технологий. Матричная структура возникла как реакция на необходимость проведения быстрых инновационно-технологических изменений при максимально эффективном использовании высококвалифицированной рабочей силы.
Матричная структура отражает закрепление в организационном построении организации двух направлений руководства, двух организационных альтернатив (рис.3.9). Вертикальное направление – управление функциональными и линейными структурными подразделениями организации. Горизонтальное – управление отдельными проектами, программами, продуктами, для реализации которых привлекаются человеческие и иные ресурсы различных подразделений организации.
При такой структуре присутствует четкое разделение прав менеджеров, осуществляющих управление подразделениями, и менеджеров, руководящих выполнением проекта. Важнейшей задачей высшего руководящего состава организации в этих условиях становится поддержание баланса между двумя организационными альтернативами.
В связи с вышесказанным отличительной чертой организационной структуры матричного типа является наличие у работников одновременно двух руководителей, обладающих равными правами. С одной стороны, исполнитель подчиняется непосредственному руководителю функциональной службы, с другой – руководителю, который наделен необходимыми проектными полномочиями для осуществления процесса управления в соответствии с запланированными сроками, выделенными ресурсами и требуемым качеством. Возникает система двойного подчинения, базирующаяся на сочетании двух принципов – функционального и проектного (продуктового) подчинения.

Рис. 3 9. Укрупненная схема матричной структуры управления
Матричная структура чаще всего представляет собой наложение проектной структуры на постоянную для данной организации линейно-функциональную структуру управления. Порой такого вида структура образуется в результате постепенной модификации дивизиональной структуры, она может быть результатом наложения функциональной структуры на дивизиональную. Образуется как бы двойная структура (матрица), представляющая собой решетчатую организацию, построенную на принципе двойного подчинения исполнителей.
Целью матричного подхода при построении организационных структур управления является не совершенствование деятельности отдельных структурных подразделений, а улучшение их взаимодействия в целях реализации проекта или эффективного решения определенной проблемы.
Это требование выполняется здесь за счет того, что в матричной структуре параллельно с функциональными и линейными подразделениями создаются специальные органы (проектные группы) для решения конкретных производственных задач. Эти проектные группы формируются за счет специалистов подразделений, находящихся на различных уровнях управленческой иерархии. Таким образом, главным принципом формирования матричной структуры является развитая сеть горизонтальных связей, многочисленные пересечения которых с вертикальной иерархией образуют взаимодействие руководителей проектов с руководителями функциональных и линейных подразделений.
Различают два вида матричных структур управления. В первом – руководитель проекта взаимодействует с двумя группами подчиненных: постоянными членами проектной группы; другими временными работниками функциональных подразделений, которые переданы ему на временной основе и по ограниченному кругу вопросов. При этом сохраняется подчиненность этих исполнителей непосредственным руководителям подразделений, отделов, служб. Во втором – руководителю проекта могут подчиняться временно только исполнители из соответствующих функциональных подразделений.
Руководители проектов в матричных и проектных структурах обладают так называемыми проектными полномочиями. Причем эти полномочия могут выражаться в прямых противоположностях: от всеобъемлющей линейной власти над всеми деталями проекта до практически консультационного курирования. Выбор конкретного варианта определяется тем, какие права делегирует высшее руководств организации.
Руководители проектов в матричной структуре отвечают в целом за интеграцию всех видов деятельности и ресурсов, относящихся к проекту. Для того чтобы они могли этого добиться, все материальные и финансовые ресурсы по проекту передаются в их полное распоряжение. Руководители проектов сохраняют за собой право определять приоритетность и сроки решения той или иной задачи, в то время как руководители структурных подразделений могут выбирать конкретного исполнителя и методику решения.
Преимущества:
1. Интеграция различных видов деятельности организации в рамках реализуемых проектов, программ;
2. Получение высококачественных результатов по большому числу проектов, программ, продуктов;
3. Значительная активизация деятельности руководителей и работников управленческого аппарата в результате формирования проектных (программных) команд, активно взаимодействующих с функциональными подразделениями, усиление взаимосвязи между последними;
4. Вовлечение руководителей и специалистов всех уровней в сферу активной творческой деятельности по реализации организационных проектов, и прежде всего по ускоренному техническому совершенствованию производства;
5. Сокращение нагрузки на руководителей высшего звена управления путем передачи полномочий принятия решений на средний уровень при сохранении единства координации и контроля за ключевыми решениями на высшем уровне;
6. Усиление личной ответственности конкретного руководителя как за проект (программу) в целом, так и его элементы;
7. Достижение большей гибкости и скоординированности работ, чем в линейно-функциональных и дивизиональных организационных структурах управления, т. е. лучшее и более быстрое реагирование матричной структуры на изменение внешней среды;
8. Преодоление внутриорганизационных барьеров без сдерживания при этом развития функциональной специализации.
Недостатки:
1. Сложность структуры для практической реализации (для внедрения необходима длительная подготовка работников и соответствующая организационная культура);
2. Громоздкость и дороговизна не только в период внедрения, но и в эксплуатации;
3. Наличие трудности и неясности процесса функционирования;
4. Подрыв принципа единоначалия, что приводит к конфликтам; в рамках этой структуры порождается двусмысленность роли исполнителя и его руководителей, создается напряжение в отношениях между членами трудового коллектива организации;
5. Тенденция к анархии, в условиях ее действия нечетко распределены права и ответственность между ее элементами;
6. Для этой структуры характерна борьба за власть, так как четко не определены властные полномочия;
7. Чрезмерные накладные расходы, требуется больше средств на содержание большего количества руководителей и разрешение конфликтных ситуаций;
8. Двусмысленность и утрата ответственности;
9. Возникновение трудностей с использованием специалистов в данной организации в перспективе;
10. Несвоевременность принятия управленческих решений, характерно групповое принятие решений;
11. Конформизм в принятии групповых решений;
12. Нарушение традиционной системы взаимосвязей между подразделениями;
13. Отсутствие полноценного контроля уровней управления;
14. Неэффективность в кризисные периоды.
На уровне предприятий производства, безусловно, приоритет принадлежит линейно-функциональной структуре, хотя в научных организациях и других творческих коллективах часто предпочтение отдается матричной структуре. При этом нередко авторы ссылаются на успешный опыт ее применения в таких компаниях, как IBM, 3М, General Motors, забывая отметить, что далеко не все разделяют их мнение. Большинство специалистов, а также ряд сотрудников указанных фирм склонны рассматривать структуру этих организаций как сетевую или дивизиональную. В этой связи ряд авторов отмечает, что в настоящее время вообще отсутствует практика успешного использования матричной модели, так как в этом случае нарушается один из основных организационных принципов – прямоточное прохождение информации по всем инстанциям. Невозможно четко определить, когда и кем будет обсуждаться решение и как скоро документы придут к руководителю проекта.
Зарубежные исследования отдают предпочтение дивизиональной структуре. По оценке экономистов, из 500 крупнейших зарубежных компаний 95% построены по дивизиональному принципу. При этом практически все эксперты признают неэффективность построения организации по функциональному принципу.
Бригадные структуры.
В основе бригадной структуры управления лежит групповая форма организации труда и производства – формирование небольших мобильных команд (бригад), специализированных на удовлетворении той или иной потребности и полностью ответственных за результаты производственно-хозяйственной деятельности. Принципы, на которых строятся бригады, сводятся к следующему:
· автономная работа бригады, состоящей из рабочих, специалистов и управленцев;
· представление прав самостоятельного принятия решений и координации действий с другими бригадами, в том числе привлечения сотрудников других бригад по мере необходимости для решения конкретных проблем;
· замена жестких связей бюрократического типа (основанных на твердых правилах, нормах и процедурах) на гибкие связи, обязательные для совместного разрешения конкретных вопросов.
Формирование бригадных структур требует серьезной подготовки. Прежде всего, это касается распределения всего персонала по автономным командам. Каждую бригаду возглавляет освобожденный руководитель, характер работы которого определяется концепцией групповой формы, согласно которой поощряются взаимопомощь, взаимозаменяемость, личная ответственность, ориентация на запросы потребителей, активное сотрудничество в решении проблем. В этом контексте менеджмент носит характер квалифицированных консультаций и опирается на достижение группового согласия. Существенно меняются требования к квалификации работающих: предпочтение отдается людям с универсальными знаниями и навыками, способным обеспечить взаимозаменяемость и гибкость при смене заданий. Сочетание коллективной и индивидуальной ответственности за качество работы и ее конечный результат резко снижает необходимость в строгом контроле извне и в промежуточном учете выработки. Меняются и условия оплаты труда, стимулирующие в первую очередь экономически выгодное сотрудничество и заинтересованность в росте доходов и суммарной прибыли. В системе оплаты труда предусматривается тесная зависимость между уровнем заработной платы каждого члена бригады и достигнутыми общими результатами.
Есть еще одно важное условие эффективности бригадной структуры управления – отказ от принципов рациональной бюрократии, реализованных в той или иной форме. Это становится возможным в результате включения в состав бригад специалистов, знающих задачи и способы их решения и не нуждающихся в дополнительных руководящих указаниях сверху. Не требуются им и многочисленные вспомогательные аналитические и контролирующие службы.
«Новые» организационные структуры.
К ним относят:
· эдхократические;
· многомерные;
· партисипативные;
· сетевые;
· виртуальные.
Эдхократические организации.
Эдхократия — это в то же время и управленческий стиль, и организационный дизайн. Ключевым в ней является компетентность и она ценится наивысшим образом. Контроль в управлении поддерживается установлением целей, обычно напряженных. Средства достижения выбираются самими исполнителями. Каждый непосредственно отвечает за свои действия, и вознаграждается тот, кто добивается успеха. В эдхократической организации индивид испытывает сильное давление извне, которое частично ослабляется групповой работой, создающей чувство общности в работе. Риск так же, как и вознаграждения, делится между участниками.
Эдхократической организации присуща высокая степень свободы в действиях работников, но ее вершиной являются качественное выполнение работы и умение решать возникающие проблемы. Ключевыми элементами эдхократического дизайна являются следующие:
- работа в областях с высокой или сложной технологией, требующая творчества, инновационности и эффективной совместной работы (групповая взаимосвязь работ);
- работники являются высококвалифицированными экспертами в своем деле, выполняют сложные производственные операции и умеют коммуницировать друг с другом высокоэффективным образом;
- структура имеет органическую основу и четко не определена, преобладают неформальные и горизонтальные связи. Иерархическое построение постоянно меняется. У многих менеджеров нет жесткой привязки к какой-то одной работе. Части структуры сохраняются в небольших размерах;
- право принятия решений и власть основаны на экспертных знаниях, финансовый контроль осуществляется сверху;
- система вознаграждения строится на экспертных знаниях, вкладе работника, его компетенции и степени участия в общей работе, вознаграждение носит групповой характер;
- отношения по вертикали и горизонтали преимущественно носят неформальный характер, нередко отсутствует схема структуры такой организации.
Структура эдхократической организации обычно ассоциируется со схемой концентрической формы (рис. 3.10).
В эдхократической организации есть точка отсчета, от которой структура как бы расходится кругами по радиальным направлениям. Круг для такой организации является символом того, что все усилия ее работников ведут к одному: к успеху компании. В ней ценности (в первую очередь — качества ее работников) не ранжируются по уровням. Организации могут иметь разную степень эдхократичности. Тем не менее совершенно очевидным является то, что это определяется уровнем технологии, качеством работников и подготовкой руководителей.
Наиболее эффективна структура организаций стохастического характера деятельности (НИОКР, консультационная и инновационная деятельность и т. п.).

Рис. 3.10. Принципиальная схема структуры
эдхократической организации
Многомерные организации.
Чем динамичнее внешняя среда, тем выше стремление к стабильности. Реорганизация является только одним из возможных путей адаптации к изменениям внешней среды. Практика управления свидетельствует о возможности разработки такой модели организации, которая могла бы адаптироваться к: изменениям без перестройки. Такая организации называется многомерной (рис. 3.11).
Существуют три типа разделения труда в организации, а, следовательно, и три типа организационных структур:
- функционально определенные структуры, продукт которых потребляется внутри организации (вход системы). Как правило, они разделяются по составляющим цепочки ценностей;
- структуры, определенные по продукции или услугам, результаты деятельности которых потребляются вне организации (выход системы);
- рыночные структуры, определяемые по конъюнктуре рынка (внешние клиенты организации).

Рис. 3.11. Многомерная организация.
Структура многомерной организации отражает относительную важность каждого из критериев - функционального, продуктового и рыночного. Например, для однопродуктовых компаний наиболее важны функциональные подразделения, для многопродуктовых компаний - продуктовые подразделения, а для многонациональных компаний - рыночные подразделения по странам или регионам. Реорганизация не требуется, если все три типа отделений имеются на всех уровнях компании.
В многомерных организациях каждый элемент, как правило, представляет собой центр прибыли (обладает рыночной самостоятельностью). Т.е., высшие руководители многомерной организации получают широкую автономию, поскольку даже подразделения самого низшего уровня управляются как самостоятельные виды бизнеса в рыночной экономике.
Партисипативные организации.
Организации такого типа связаны, прежде всего, с проблемой эффективного использования человеческого фактора. То есть партисипативные организации или организации, построенные на участии работников в управлении, предоставляют своим членам возможность участвовать в решении вопросов, касающихся работы.
Участие работников всех уровней в управлении предполагает:
- участие в принятии решений;
- участие в установлении целей;
- участие в решении проблем.
Степень и формы участия в управлении наполняют партисипативность определенным содержанием. Различается три степени
участия:
- выдвижение предложений;
- выработка альтернативы;
- выбор окончательного решения.
Первая степень — выдвижение предложений — не требует введения структурных и других изменений в традиционную организацию и может осуществляться руководителем. Такой подход все еще широко применяется на предприятиях с централизованным руководством.
Вторая степень — разработка альтернатив — требует уже появления в организации специальных структур, которые могли бы эффективно решать эту задачу. На практике это выражается в создании временных или постоянных комитетов или комиссий, которым поручается выполнять данную работу.
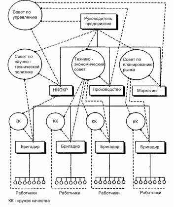
Третья степень — выбор альтернативы — предполагает, что участие в управлении осуществляется в форме работы специальных советов научно-технического, технико-экономического и управленческого характера. Решения таких советов нередко бывают обязательными для тех руководителей, при которых они создаются. В состав этих советов входят, как правило, лица со следующего за уровнем руководителя более низкого уровня иерархии в организации (рис. 3.12).
Советы имеют следующие функции:
- несут ответственность за координацию деятельности подразделений, подчиненных руководителю, к которому относится этот совет;
- отвечают за интеграцию деятельности подразделений, представленных в нем, с деятельностью одного или двух вышестоящих уровней управления и одного или двух нижестоящих (обычно руководитель каждого уровня представительствует по мимо «своего» совета еще в двух — «нижнем» и «верхнем»);
- определяют политику (правила и процедуры) подчиненных им подразделений, совместимую с двумя другими уровнями.
Важно отметить, что советы не принимают решения за подотчетные им подразделения, они принимают решения только относительно процессов, происходящих на их уровне.

Рис. 3.12. Принципиальная схема структуры
партисипативной организации
Некоторым советам поручается оценка и одобрение деятельности подотчетного им руководителя. Однако право уволить остается за вышестоящим руководством. Таким образом, каждый отдельный руководитель получает поддержку как сверху, так и снизу.
Описанные условия придают структуре организации демократический характер: каждое лицо в организации, которое имеет власть над другими, подотчетно их совместному контролю. Это предотвращает произвол по отношению к любому члену организации со стороны любого вышестоящего лица.
Партисипативные организации имеют и другие важные достоинства. При правильно организованной работе участие в управлении повышает качество принимаемых решений. Рассмотрение большего количества альтернатив, привносит больше опыта в обсуждение, богаче становится оценка внешней среды. Участие развивает творческое отношение к работе, рождает больше идей, обогащает работу в целом. Развивая систему коммуникаций в организации, участие в управлении открывает коммуникационную систему снизу и ослабляет тем самым давление на руководителя со стороны подчиненных. У работников появляется чувство собственника, повышается мотивация деятельности, они лучше выполняют принимаемые ими же решения. Создается атмосфера групповой, совместной работы, значительно улучшающая трудовую мораль и производительность.
Однако же при неправильном проектировании партисипативные организации сталкиваются с рядом проблем. Так, несовместимость иерархии и демократии, заложенная в мышлении человека, может постоянно возвращать его к допущению, что власть всегда идет в одном направлении. В таком случае трудно спроектировать демократическую организацию, в которой сохраняется иерархия. В результате происходит уклон либо в сторону неэффективности советов, либо они начинают вмешиваться в дела подотчетных им руководителей и подразделений. Практика участия показывает, что сильно развитые индивидуалистские начала в человеке вступают в противоречие с давлением коллег, которое оказывается ими на каждого отдельного участника.
Нередко в связи с приходом нового руководителя, обладающего своим стилем управления, своим видением ситуации, возникает необходимость реформирования партисипативных структур. Однако это может оказаться сложной задачей, так как партисипативные структуры трудно перестраивать. На эффективность структур с участием работников в управлении существенное влияние оказывает поддержание баланса в назначении сверху и выборах снизу членов советов.
Партисипативные типы структур используются в различного рода организациях независимо от их размера и отраслевой принадлежности. Они, как и многомерные, могут распространяться только на часть или отдельный уровень в организации. Их внедрение может проводиться как сверху, так и снизу путем постепенного и последовательного охвата одного уровня за другим.
Сетевые организации.
Сетевые организации связаны фактором децентрализации управления. Под сетевыми организациями понимаются кооперационные соглашения, объединяющие, как правило, малые и средние компании. Сети представляют собой достаточно гибкую структуру, позволяющую входящим в нее компаниям конкурировать между собой, привлекать новых партнеров и одновременно организовывать и координировать деятельность своих членов. Сетевые организации объединяют два противоположных принципа – конкуренцию и кооперацию. Особое значение приобретают вопросы определения степени децентрализации и разукрупнения. Обычно сетевая организация включает в себя элементы специализации функциональной формы, автономность дивизиональной структуры и возможность маневра ресурсов матричной организации.
Переход к сетевой структуре, как правило, происходит постепенно, т. е. традиционная иерархия последовательно замещается на более «плоские» структуры прямого сотрудничества, в которых постепенно вытесняются бюрократические отношения.
В условиях расширения и диверсификации производства успех достигается децентрализацией управления, и это стало главной тенденцией развития организационных форм крупных компаний. Процессы децентрализации и разукрупнения неразрывно связаны с поэтапным переходом от линейно-функциональных структур к дивизиональным и матричным структурам управления и к сетевым организациям.
Последняя форма получила широкое распространение в мировой практике как наиболее надежное средство выживания предприятий, прежде всего малого бизнеса, в условиях жесткой рыночной конкуренции. При этом происходит вытеснение большей части контрольно-распорядительных функций, взамен которых появляются функции лидерства, командной работы, представительские. По мере развития информационных технологий сетевые структуры постепенно трансформируются для некоторых видов производства в виртуальные структуры.
Виртуальные организации представляют собой сеть делового сотрудничества, включающую основной бизнес данной организации, ее внешнее окружение (поставщиков, потребителей и т. д.), функционирование которых координируется и объединяется с помощью современных информационных технологий и средств телекоммуникации. Именно последние вместе с сетевыми структурами во многом обеспечили формирование виртуальных организаций, поскольку они делают принципиально не обязательным физическое наличие менеджеров на рабочих местах.
Виртуальные коллективы группируют людей по мере возникновения необходимости в создании определенной стоимости для удовлетворения специфических потребностей. При этом не возникает физического коллектива как организации, а происходит лишь объединение особых отличительных способностей в систему, которая оказывается способной произвести требуемую стоимость. Концепция виртуальной организации создает принципиально новые возможности для бизнеса.
Современное развитие бизнеса характеризуется глубокими изменениями. Существенной его чертой становится глобализация, предусматривающая усиление взаимозависимости и взаимовлияния различных сфер деятельности в этой области.
В связи с процессами глобализации и интеграции любое общественное явление, независимо от его характера, нельзя рассматривать изолированно.
Основные формы корпоративной интеграции в международном бизнесе представлены в таблице 3.3, характеристики интегрированных структур – в табл. 3.4.
Таблица 3.3
Формы международной корпоративной интеграции
| Формы кооперации | Характеристика |
| 1. Лицензионный договор | Использование авторского права, товарного знака |
| 2. Сопроизводство | Изготовление комплексного изделия или его компонентов одним из зарубежных партнеров |
| 3. Контракт-менеджмент | Передача одним из партнеров другому ноу-хау в области менеджмента |
| 4. Франчайзинг | Выдача лицензии на определенную деятельность с представлением дополнительной управленческой, маркетинговой и технологической поддержки |
| 5. Стратегический альянс | Формальный или неформальный союз, создаваемый с целью объединения ресурсов для решения задач реорганизации, повышение рыночной эффективности и т.д., либо достижение «эффекта масштаба», «синергетического эффекта», либо с другими целями |
| 6. Совместное предприятие | Одна из распространенных форм стратегического альянса, сопряженная с созданием новой компании юридически и экономически самостоятельными предприятиями |
| 7.Многонациональная компания | Наиболее «жесткая» форма международного сотрудничества, основанная на механизме акционерного участия и (или) других способах корпоративного контроля |
Таблица 3.4.
Характеристики интегрированных структур
| Признак классификации | Ассоциации и союзы | Холдинги | Финансово-промышленные группы | Консорциумы и стратегические альянсы | Концерны и производственные объединения |
| Характер хозяйственной деятельности | Некоммерческий | Коммерческий | Коммерческий | Коммерческий | Коммерческий |
| Степень контроля внутри объединения | Контроль не предусмотрен | Высокая степень контроля | Высокая степень контроля | Низкая степень контроля | Высокая степень контроля |
| Наличие головной управляющей компании | Не предусмотрено | Обязательно | Обязательно | Не обязательно | Обязательно |
| Организационное строение | Мягкая | Жесткая | Жесткая | Мягкая | Жесткая |
| Степень жесткости связей между объединениями | Относительно слабое взаимодействие | Связи средней жесткости | Связи средней жесткости | Относительно слабое взаимодействие | Связи средней жесткости |
| Нормирование поставок | Не предусмотрено | Активное | Активное | По мере возникновения необходимости | Активное |
| Срочность создания | Как правило, краткосрочное, создаются для реализации конкретного проекта | Долгосрочное сотрудничество, развитие перспективных связей | Долгосрочное сотрудничество, развитие перспективных связей | Как правило, краткосрочное, создаются для решения конкретных единовременных задач | Долгосрочное сотрудничество, развитие перспективных связей |
| Продолжение табл. 3.4. | |||||
| Признак классификации | Ассоциации и союзы | Холдинги | Финансово-промышленные группы | Консорциумы и стратегические альянсы | Концерны и производственные объединения |
| Участие управляющей компании в уставном капитале участников объединения | Не предусмотрено | Частичное на ранних этапах и преобладающее в последствии. В состав активов управляющей компании входит контрольные пакеты акций других участников | Частичное на ранних этапах и преобладающее в последствии. Основное и дочерние общества полностью или частично объединяют свои материальны и нематериальные активы | Как правило, не предусмотрено, выделение управляющей компании только в координационных целях | Частичное на ранних этапах и преобладающее в последствии. Основное и дочерние общества полностью или частично объединяют свои материальны и нематериальные активы |
Основные формы объединения разнообразны и зависят от двух факторов: вида собственности и типа кооперации (рисунок 3..13).
| Кооперация производственная | есть | Стратегические союзы и альянсы | Концерны |
| нет | Самостоятельные предприятия | Корпорации | |
| нет | есть | ||
| Совместная собственность |
Рис. 3.13. Формы объединений
Концерн – вертикально- или горизонтально- интегрированный комплекс, основанный на участии головной компании в производственных связях между поставщиками и потребителем и в капитале входящих в него предприятий или филиалов.
Концерн можно рассматривать как объединение самостоятельных предприятий, связанных посредством участия, финансирования, тесного производственного сотрудничества.
Объединенные в концерне предприятия остаются юридическими лицами в форме акционерного общества или иного торгового товарищества.
Концерн обычно